添加到电脑桌面
添加到电脑桌面,以后点击桌面图标一键打开,无需搜索,非常快捷!
立即添加
资源篮
0
文档悬赏
普通会员
限时优惠
登录
首页
充值
所有文档
文库
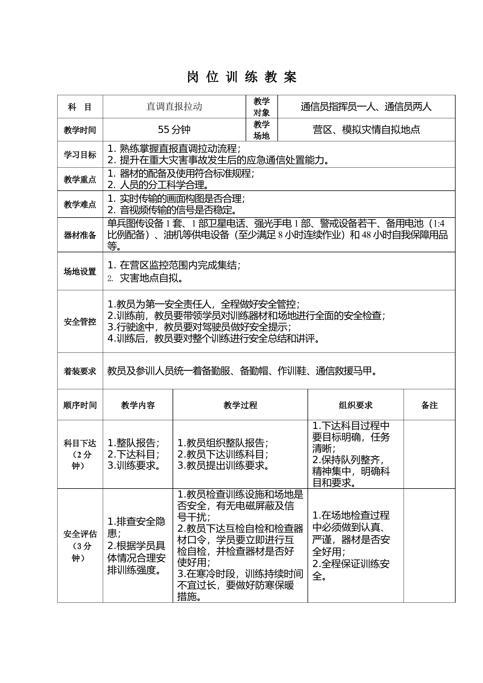
1(直调直报)通信员技能训练教案.docx
DOCX
24KB
1页
下载4
2024-08-26
浏览99
收藏1
评分-
8积分
AI编辑
收藏
已收藏
喜欢
已喜欢
无**
这个人很懒,什么都没留下
查看用户
该文档于
上传
相关文档
7(卫星电话操作)通信员技能训练教案(1)
8
30
20KB
10(小视频拍摄)通信员技能训练教案
5
30
21KB
作战安全技能训练教案汇编
14
2
1M
基础体能、技能“七步训练法”教案
93
0
21KB
消防站直调直报拉动考核细则(2)
5
2
43KB
消防救援队伍强(内)攻灭火训练教案
4
12
380KB
发布版作战训练安全教育教案
76
0
44KB
中队直调直报拉动考核评分标准(1)
3
2
16KB
2024年第一季度“直调、直报”拉动考核及日常通信保障情况的通报
6
12
16KB
两人五盘水带连接操训练教案(已完成)(1)
4
2
55KB
消防救援训练安全问题及分析教案
5
3
15KB
先进事迹材料(队站执勤训练工作、优秀党支部、优秀共产党员、站长、副站长、班长骨干、驾驶员、通信员、文员)
36
14
395KB
破拆器材应用场景训练教案
18
1
50KB
2023年消防救援灭火救援业务技能训练 (1)
5
3
27KB
防化洗消训练教案
16
2
21KB
2_应急通信直报直调拉动考核流程(暂定稿)(1)(2) - 副本
6
10
15KB
总队—作战安全技能训练规程(2021年)
19
1
2M
基层消防救援站烟气室救人与灭火训练教案
1
12
15KB
消防救援队伍实战化训练教案
6
12
836KB
xx支队2024年作战训练安全知识学习教案-9月3日
4
5
718KB
消防站技能训练科目操作程序汇编(改)(1)
6
5
29M
直调直报机制拉动考核流程
4
1
17KB
直调直报拉动记录本模版
1
3
15KB
安全技能“基本功”训练项目操作规程汇编
10
5
850KB
下队跟班见习技能训练成绩登记表
2
2
14KB
政府专职消防队技能训练手册
6
10
518KB
消防员作战安全技能训练科目规程
0
5
136KB
作战安全技能训练教案
14
1
2M
4搜救犬训练教案
10
5
21KB