添加到电脑桌面
添加到电脑桌面,以后点击桌面图标一键打开,无需搜索,非常快捷!
立即添加
资源篮
0
文档悬赏
普通会员
限时优惠
登录
首页
充值
所有文档
文库
其他
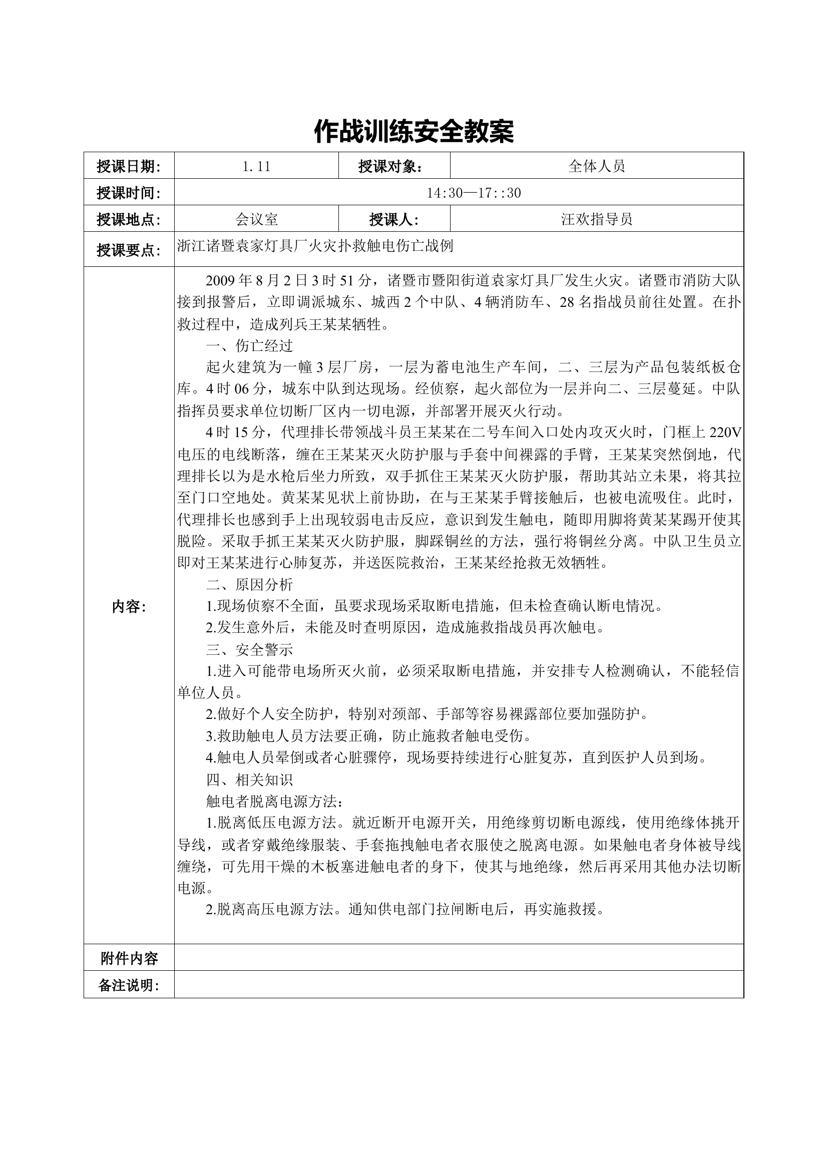
发布版作战训练安全教育教案.docx
DOCX
44KB
1页
下载76
2022-11-27
浏览263
收藏0
评分-
免费文档
AI编辑
收藏
已收藏
喜欢
已喜欢
欢**
这个人很懒,什么都没留下
查看用户
该文档于
上传
相关文档
灭火救援业务理论及作战训练安全教育备课教案(三月)
88
0
58KB
作战训练安全教育开展情况教案
10
5
23KB
2024年作战训练安全教育教案.
10
8
521KB
关于针对职能任务日趋拓展的新形势新要求,如何加强实战化训练、创新安全教育手段,增强识险、避险意识和能力,提升队伍作战训练安全水平,有效履行职责使命的调研报告
18
10
310KB
xx专职消防救援队作战训练安全教育和剖析材料
5
2
20KB
7、针对职能任务日趋拓展的新形势新要求,如何加强实战化训练、创新安全教育手段,增强识险、避险意识和能力,提升队伍作战训练安全水平,有效履行职责使命
2
20
18KB
xx支队2024年作战训练安全知识学习教案-9月3日
4
5
718KB
作战训练安全教育学习笔记(12.15)
149
1
18KB
作战训练、安全教育教案
2
10
82KB
【新闻稿件】XX大队开展作战训练安全教育授课
4
2
112KB
作战训练安全知识每日一学(每日安全教育)
105
1
17KB
作战安全技能训练教案汇编
14
2
1M
作战训练安全教案
4
8
78KB
全年作战训练安全教育
7
20
57KB
作战训练安全教育
6
3
31KB
作战训练安全每日安全教育
61
3
17KB
精品:基层队站10月党支部会议议教议训廉政教育部署10月训练工作、教育工作、管理工作、作战训练安全工作
11
10
15KB
2024年党支部委员会(研究部署5月份政治教育、队伍管理、作战训练及安全工作)
18
10
14KB
作战训练安全警示教育讲话稿
150
0
38KB
作战训练安全教育整顿活动方案
17
1
18KB
xxx大队作战训练安全剖析
8
5
14KB
XX政府专职消防救援队作战训练安全分析报告
29
2
173KB
作战训练安全学习资料汇编
5
20
4M
精品:b关于作战训练安全形势分析
2
10
19KB
消防救援队伍作战训练安全的现状与挑战
1
5
89KB
作战训练安全知识问答
0
1
56KB
精品:d浅谈如何做好作战训练安全防事故工作
3
10
16KB
作战训练安全试题(八月)
2
2
17KB
xx消防救援支队2024年第一季度作战训练安全形势分析报告
7
7
11KB