添加到电脑桌面
添加到电脑桌面,以后点击桌面图标一键打开,无需搜索,非常快捷!
立即添加
资源篮
0
文档悬赏
普通会员
限时优惠
登录
首页
充值
所有文档
文库
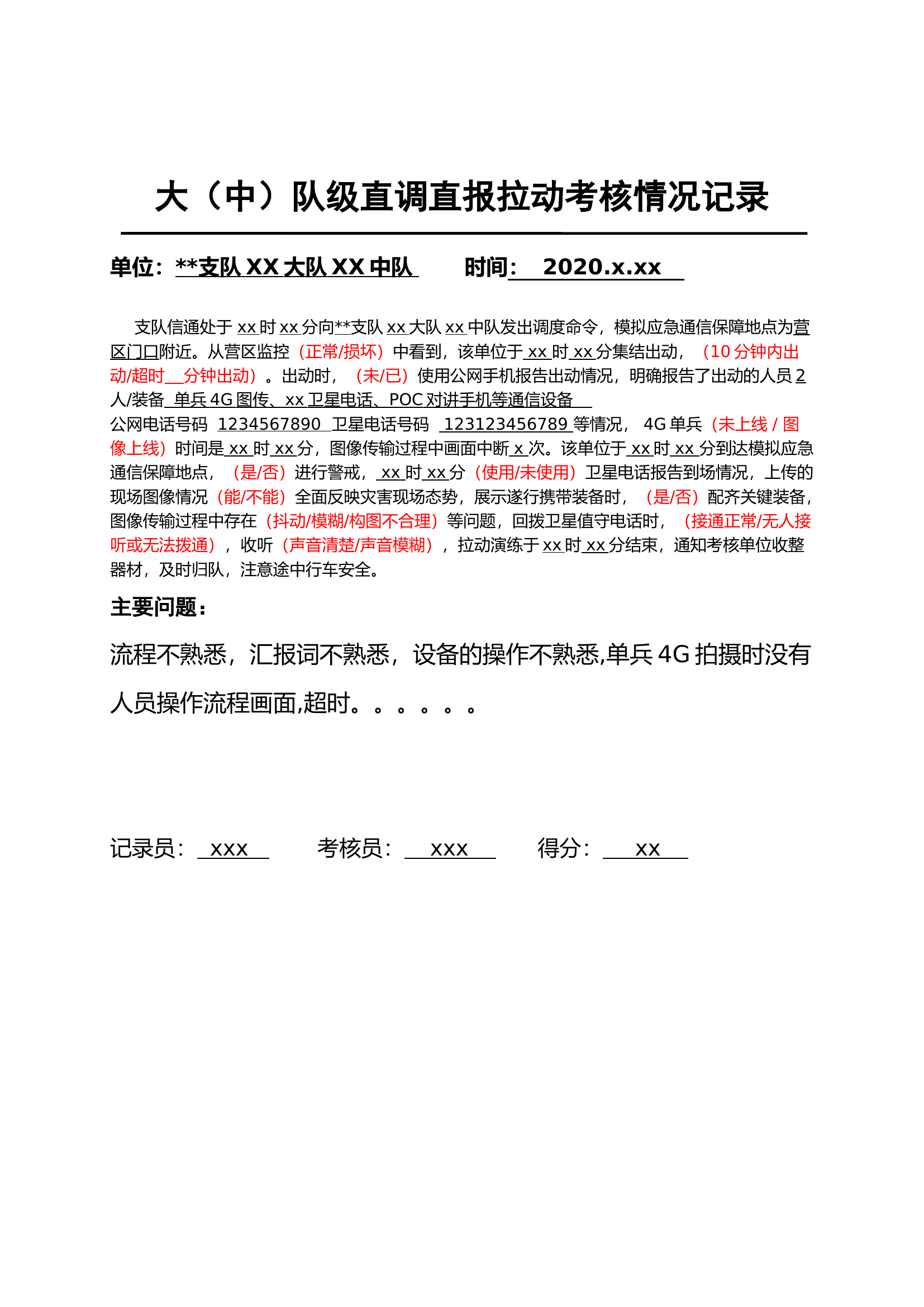
直调直报拉动记录本模版.docx
DOCX
15KB
1页
下载1
2022-10-18
浏览98
收藏0
评分-
3积分
AI编辑
收藏
已收藏
喜欢
已喜欢
叽**
这个人很懒,什么都没留下
查看用户
该文档于
上传
相关文档
消防站直调直报拉动考核细则(2)
5
2
43KB
中队直调直报拉动考核评分标准(1)
3
2
16KB
2024年第一季度“直调、直报”拉动考核及日常通信保障情况的通报
6
12
16KB
2_应急通信直报直调拉动考核流程(暂定稿)(1)(2) - 副本
6
10
15KB
直调直报机制拉动考核流程
4
1
17KB
直调直报机制拉动考核报告词
25
0
22KB
大(中)队直调直报机制拉动考核流
1
2
18KB
中队直调直报拉动流程(最新)(1)
0
2
22KB
1(直调直报)通信员技能训练教案
4
8
24KB
“消防救援站直调直报机制”拉动考核情况的通报
0
12
18KB
2_大(中)队直调直报机制拉动考核注意事项
8
3
7M
消防救援站直调直报机制拉动考核(最终版2023.3.31)(1)
4
1
42KB
直调直报应急通信拉动考核通报(六)
0
12
22KB
直调直报机制拉动考核流程
0
30
116KB
直调直报机制拉动考核流程
3
0
18KB
直调直报应急通信拉动考核通报(三)
0
12
22KB
直调直报应急通信拉动考核通报(四) (1)
0
12
21KB
直调直报应急通信拉动考核通报(二)
0
12
21KB
直调直报应急通信拉动考核通报(四)
0
12
21KB
直调直报应急通信拉动考核通报(五)
0
12
22KB
直调直报应急通信拉动考核通报(一).doc
0
12
19KB
25年3月大队(站)直调、直报拉动考核评分标准
0
5
26KB
大队(站)直调、直报拉动考核评分标准
1
1
289KB
XX支队关于直调直报机制拉动考核情况的通报
1
14
137KB
直调直报考核汇报词
6
5
0B
直报直调流程
28
0
839KB
基层队站直调直报拉动考核情况记录(范本)
8
3
29KB
直报直调拉动考核演示
4
3
17KB
总队前突保障小组直调直报机制拉动考核流程
0
5
21KB