添加到电脑桌面
添加到电脑桌面,以后点击桌面图标一键打开,无需搜索,非常快捷!
立即添加
资源篮
0
文档悬赏
普通会员
限时优惠
登录
首页
充值
所有文档
文库
作战训练安全
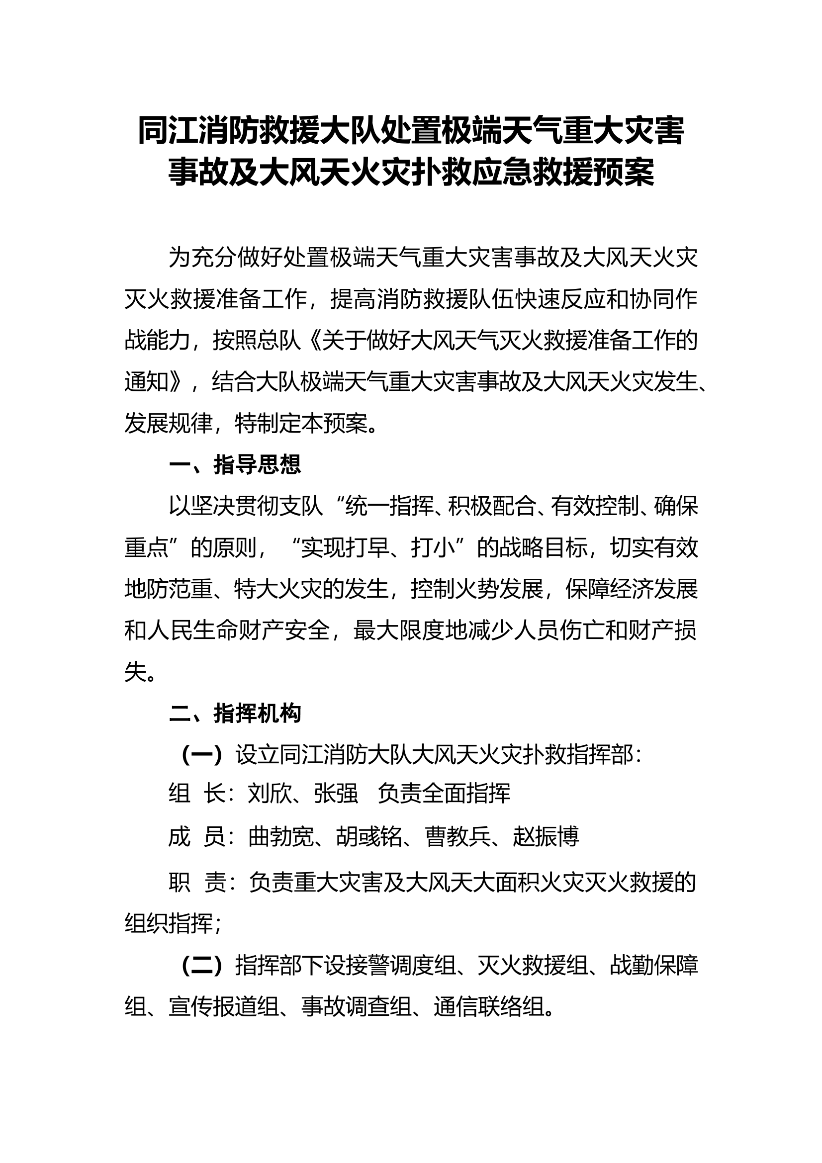
处置极端天气重大灾害事故及大风天火灾扑救应急救援预案
DOC
225KB
6页
下载3
2025-04-22
浏览118
收藏1
评分-
10积分
AI编辑
温馨提示:当前文档有6页,可预览2页。下载可查看全部内容
剩余4页未读,
下载浏览全部
收藏
已收藏
喜欢
已喜欢
文档描述
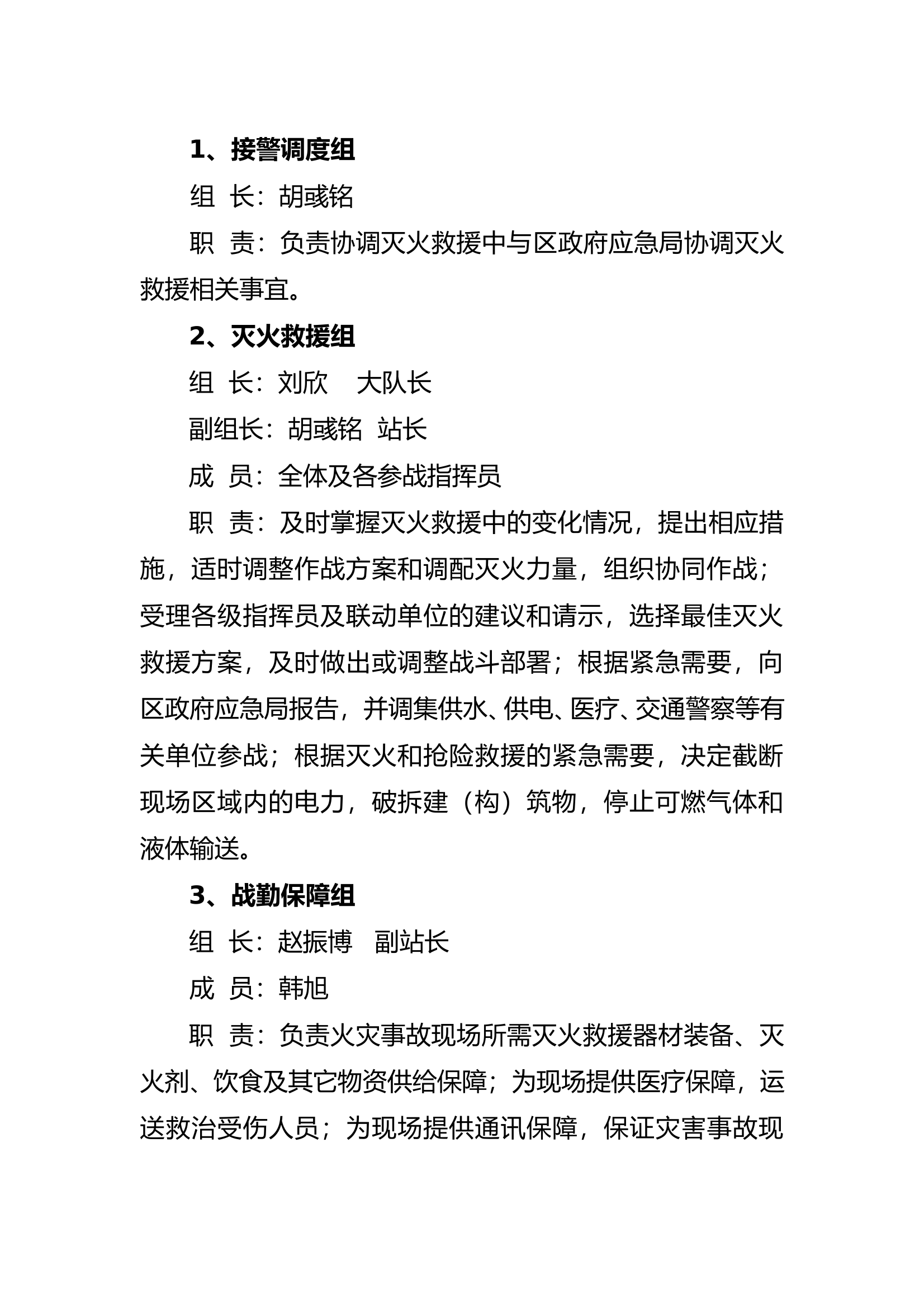
处置极端天气重大灾害事故及大风天火灾扑救应急救援预案
日**
这个人很懒,什么都没留下
查看用户
该文档于
上传
相关文档
11处置极端天气重大灾害事故及大风天火灾扑救应急救援预案
27
4
211KB
处置极端天气重大灾害事故及大风天火灾扑救应急救援预案
3
10
225KB
各类火灾扑救和灾害事故处置学习记录
1
5
1M
2023火灾扑救和灾害事故处置学习
3
5
113KB
各类火灾扑救要点和常见灾害事故处置要点
25
6
523KB
kj055.台风灾害事故处置.广东部分火灾扑救处置课件2014
15
3
4M
XX消防救援站低温雨雪冰冻天气灾害事故处置应急救援预案
3
16
403KB
火灾扑救、灾害事故处置战例学习教案
3
5
10M
压缩气体和液化气体火灾事故应急处置方案
1
2
45KB
高速公路隧道事故灾害特点处置难点及消防应急救援对策研究
3
8
335KB
1_浅谈新能源产业灾害事故应急救援的处置对策
5
4
19KB
家庭民用液化石油气灾害事故应急处置“十步法”
1
5
19KB
特高压直流换流站火灾事故应急响应与处置要点
2
2
102KB
5-1重大气象灾害应急处置预案
0
20
519KB
特高压直流换流站(油浸式变压器)火灾事故应急响应与处置要点
0
18
461KB
低温雨雪天气灾害事故处置
647
0
3M
食堂火灾事故现场应急处置预案
8
3
31KB
企业重大安全事故应急救援处置预案
1
3
30KB
2月24低温雨雪天气灾害事故处置(1)
33
2
3M
xxx火灾事故处置应急响应机制
10
10
31KB
精品:a浅谈对重特大灾害事故及应急救援等突发事件网络舆情的引导和处置
5
10
20KB
浅析冬季极寒天气山岳、雪域林海事故应急救援处置
4
4
41KB
液化石油气事故处置与火灾扑救
15
4
6M
9特高压直流换流站火灾事故应急响应与处置要点
16
1
79KB
液化石油气火灾扑救要点(灾害特性、处置措施、特别警示)
4
3
11KB
党的二十大特别防护期火灾事故应急处置工作方案
27
0
19KB
东宝区重大火灾事故灭火救援应急预案
18
3
313KB
自然资源 重大灾害事故消防救援应急通信保障(已改)
40
2
26KB
纯电动汽车灭火救援要点(《纯电动汽车火灾扑救要点(试行)》《纯电动汽车交通事故处置要点(试行)》)
5
8
3M