添加到电脑桌面
添加到电脑桌面,以后点击桌面图标一键打开,无需搜索,非常快捷!
立即添加
资源篮
0
文档悬赏
普通会员
限时优惠
登录
首页
充值
所有文档
文库
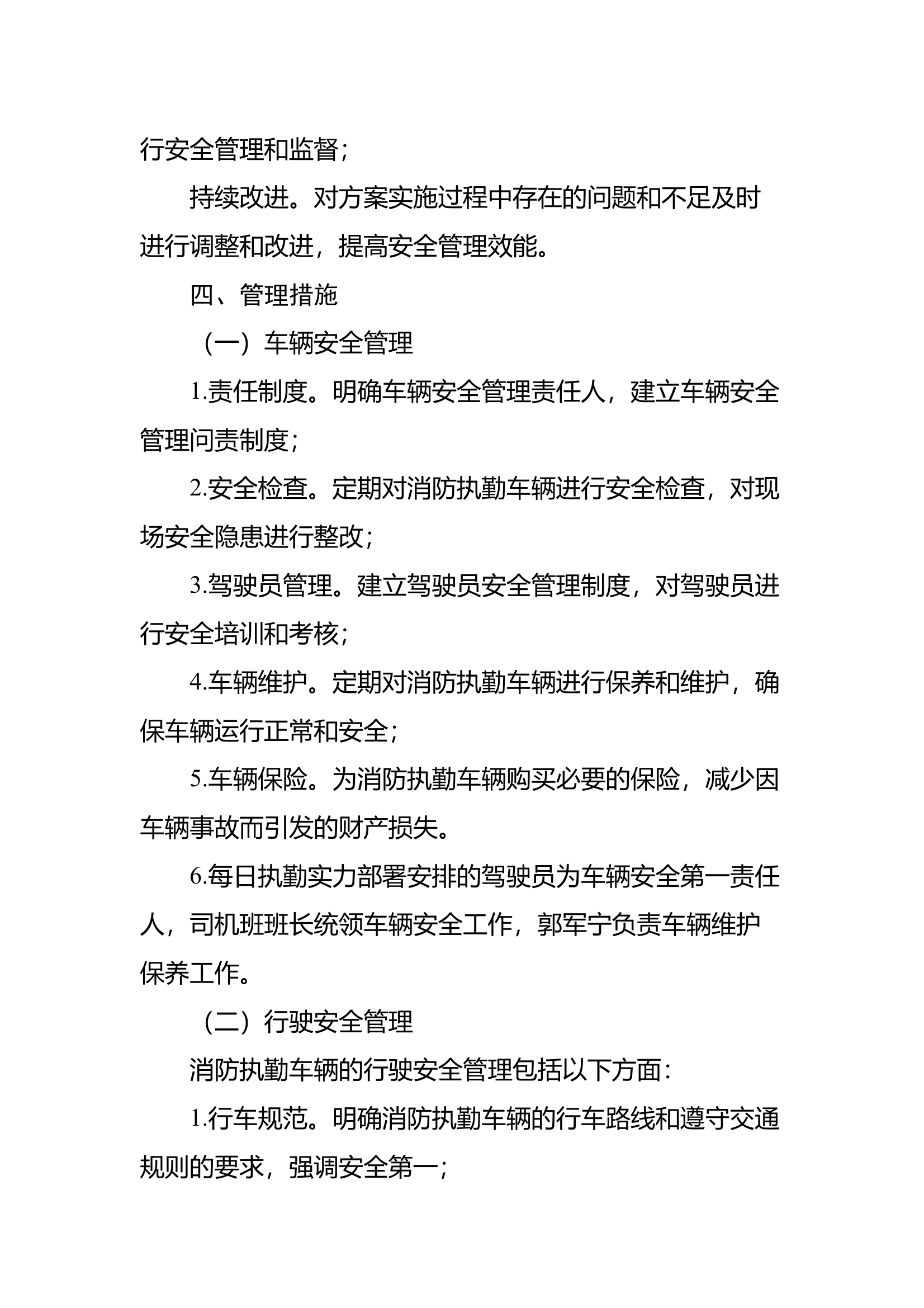
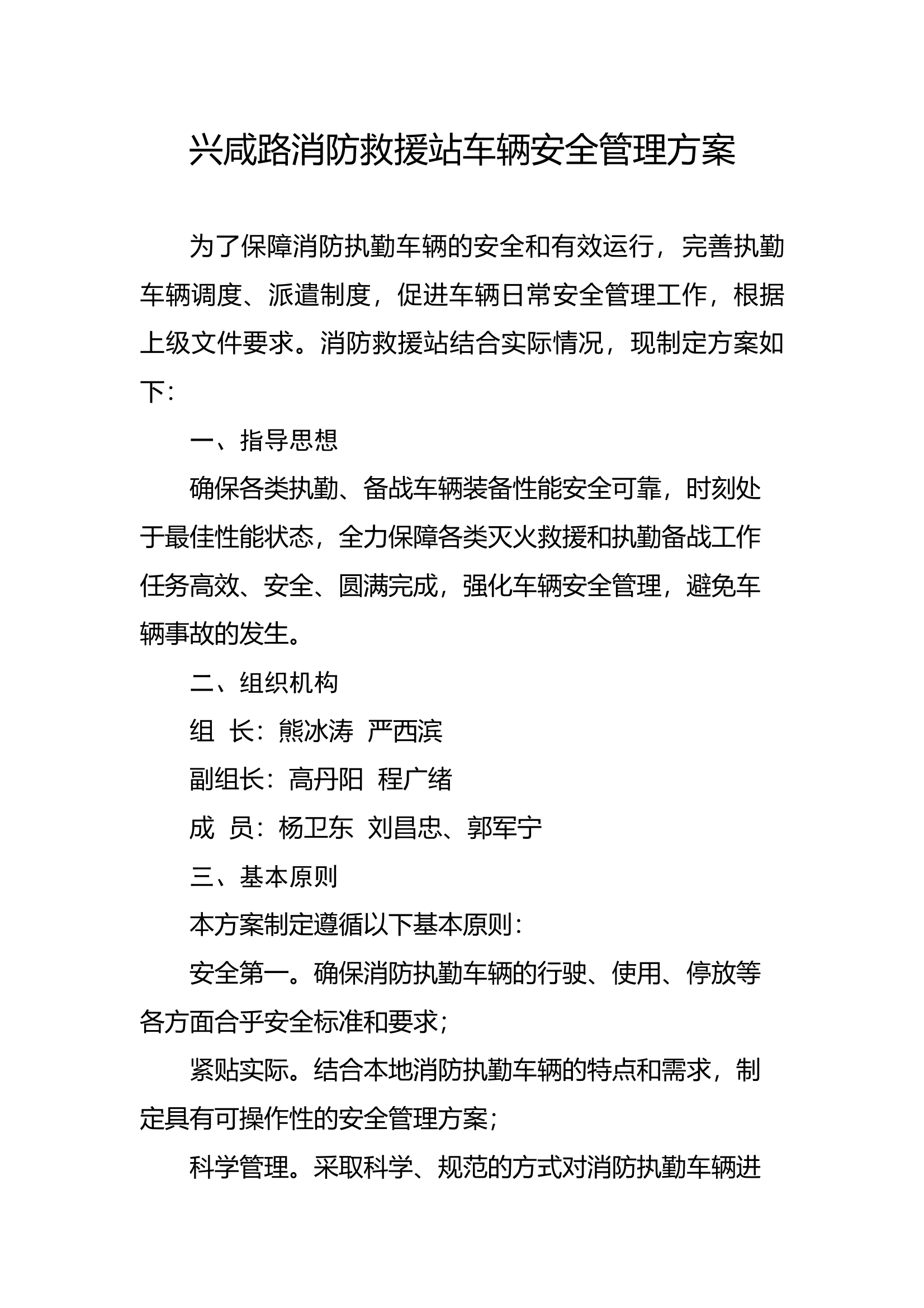
消防救援站车辆安全管理方案
DOCX
482KB
5页
下载13
2025-02-14
浏览334
收藏2
评分-
5积分
AI编辑
温馨提示:当前文档有5页,可预览2页。下载可查看全部内容
剩余3页未读,
下载浏览全部
收藏
已收藏
喜欢
已喜欢
文档描述
消防救援站车辆安全管理方案
e**
这个人很懒,什么都没留下
查看用户
该文档于
上传
相关文档
xxx消防救援大队队伍安全管理隐患百日大清查活动实施方案
11
4
30KB
消防救援大队安全管理工作领导小组实施方案
7
5
121KB
全市消防救援队伍雨雪冰冻灾害救援专业队组建方案(雨雪冰冻典型灾种救援处置措施、应对雨雪冰冻灾害救援安全管理)
2
12
428KB
全市消防救援队伍车辆安全管理检查的通报
6
12
27KB
XXX救援大队消防车辆和装备器材自检工作方案
5
10
281KB
全市消防救援队伍“百日安全竞赛活动”实施方案(有:加强安全管理工作七条措施、安全竞赛活动评分标准(统计表)、“八类人员”统计表、严管酒治酒等5项管理规定、“百日安全竞赛活动”工作推进表
37
12
131KB
市消防救援支队消防车辆装备大检查方案
9
12
18KB
市消防救援支队执勤车辆与器材装备性能测试方案
18
12
20KB
01-XX消防救援总队队伍安全管理“九无一创”活动实施方案
1
30
35KB
02-XX消防救援支队队伍安全管理“九无一创”活动实施方案
0
20
45KB
03-XX消防救援大队队伍安全管理“九无一创”活动实施方案
5
20
36KB
04-XX消防救援站队伍安全管理“九无一创”活动实施方案
5
20
38KB
秭归县消防救援大队安全管理工作方案
28
5
16KB
全市消防救援队伍(XX消防救援支队)安全管理百日安全专项行动实施方案
0
5
26KB
xxx消防救援站车辆检查方案
4
2
18KB
一季度全市消防救援队伍安全管理工作会议主持词
13
10
219KB
20xxx消防救援大队水域救援培训方案
3
4
91KB
消防大队安全管理小组实施方案
24
5
121KB
国家综合性消防救援队伍“以案促改,以改促治”工作实施方案
0
15
13KB
xx市消防救援支队关于一季度车辆装备巡检情况汇报
5
12
34KB
XXX消防救援站新消防驾驶员传帮带方案
18
2
18KB
XX县XX消防救援站党支部第二批主题教育专题民主生活会查摆问题整改方案
0
20
312KB
XXX消防救援大队“百日安全竞赛活动”实施方案
111
0
19KB
国家综合性消防救援队伍“以案促改,以改促治”工作实施方案——新时代安全战略下的全面进化
1
16
13KB
XX市消防救援大队2023年“安全生产月”实施方案(1)
9
3
16KB
精品:d浅析消防救援队伍训练安全管理
6
10
20KB
XX市消防救援支队第二批学习贯彻新时代中国特色社会主义思想主题教育读书班实施方案
12
20
29KB
政工课件:消防救援队伍安全管理规定(试行)解读
11
13
4M
##市消防救援支队2025年政府专职消防员培训工作实施方案
6
8
22KB