添加到电脑桌面
添加到电脑桌面,以后点击桌面图标一键打开,无需搜索,非常快捷!
立即添加
资源篮
0
文档悬赏
普通会员
限时优惠
登录
首页
充值
所有文档
文库
其他
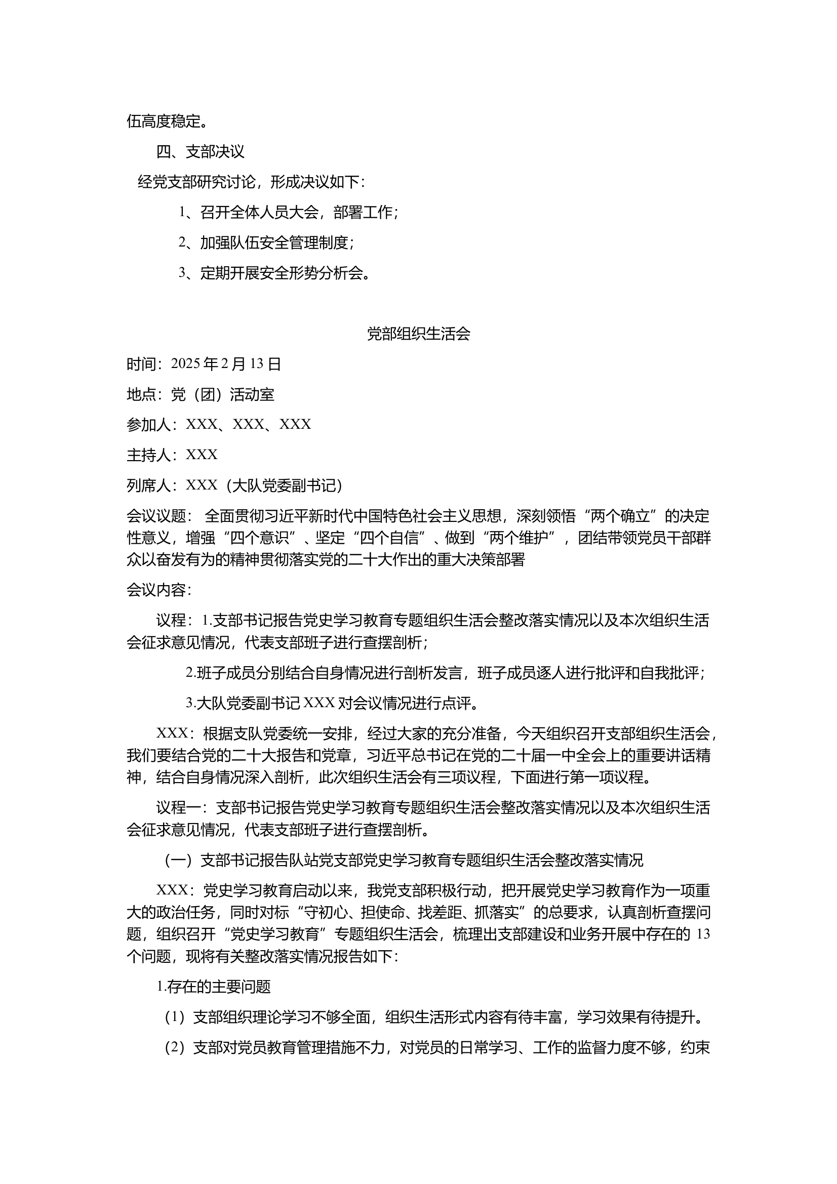
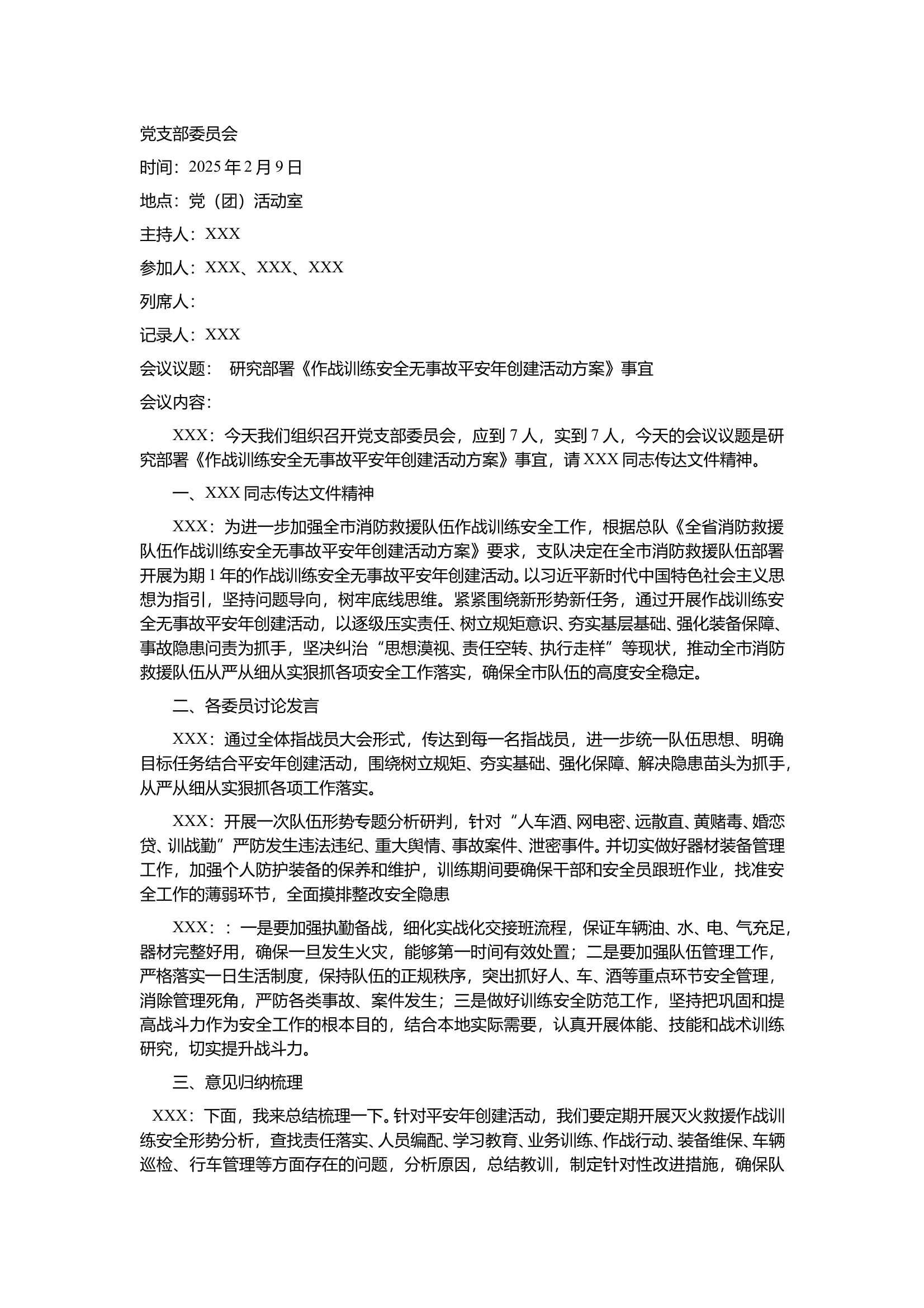
全年党支部会议记录
DOC
658KB
183页
下载9
2025-04-09
浏览433
收藏3
评分-
20积分
AI编辑
温馨提示:当前文档有183页,可预览2页。下载可查看全部内容
剩余181页未读,
下载浏览全部
收藏
已收藏
喜欢
已喜欢
文档描述
2025全年党支部会议记录
麦**
这个人很懒,什么都没留下
查看用户
该文档于
上传
相关文档
全年党支部会议记录
35
4
285KB
全年党支部会议记录
9
20
658KB
全年党支部会议记录
19
20
186KB
2024年全年党支部会议记录(详细)
836
0
238KB
消防站党支部2022年全年党小组会议记录
95
1
31KB
全年23篇会议记录:消防救援站党支部委员会(第一议题、全年所有节目节前部署、每月议管议教议战议训议安全,内容齐全,委员讨论,质量超高,可直接套用)
96
30
5M
栀夏:最全的党委党支部会议记录格式范例
5
10
2M
3.党支部会议记录(2024年4月)涉及七议议战议训议安全议保密等,条令学习月动员部署等
59
15
383KB
2025年2月份党支部会议记录
23
20
22KB
(2)党支部会议记录规范及示例说明(详)(2)(1)
13
2
375KB
栀夏:最全的党委党支部会议记录格式范例
2
10
1M
4月党支部会议记录议教议训议安全
83
8
33KB
栀夏:党支部会议记录标准(建议收藏备用)
3
10
13KB
栀夏:党支部会议记录格式--接收预备党员会记录格式
2
10
13KB
栀夏:党支部会议记录格式--预备党员转正支部大会记录格式
8
10
12KB
2025年3月份党支部会议记录
11
10
56KB
栀夏:党支部会议记录格式--支委会半年听取入党积极分子考察情况汇报记录
1
10
13KB
2022年 专题研究“防风险、保平安,迎二十大”消防安全集中攻坚行动会议记录(党委会、党支部)
25
18
25KB
全年团支部会研究工作会议记录
16
10
158KB
栀夏:党支部会议记录格式--支委会确定发展对象
0
10
12KB
10月份党支部会议记录及班长任免
34
5
20KB
11月份党支部会议记录及专题研讨材料
56
5
26KB
6.23大队部党支部会议记录
17
6
27KB
2022年全年党小组会议记录
171
10
37KB
2024年党支部会议记录
9
20
7M
2月份党支部会议记录
0
30
25M
党支部会议记录学思想、践训词部署会组和织形式
4
8
2M
2025年党支部会议记录(4月)
2
15
424KB
消防站党支部4月支委会会议记录
11
5
284KB