添加到电脑桌面
添加到电脑桌面,以后点击桌面图标一键打开,无需搜索,非常快捷!
立即添加
资源篮
0
文档悬赏
普通会员
限时优惠
登录
首页
充值
所有文档
文库
作战训练安全
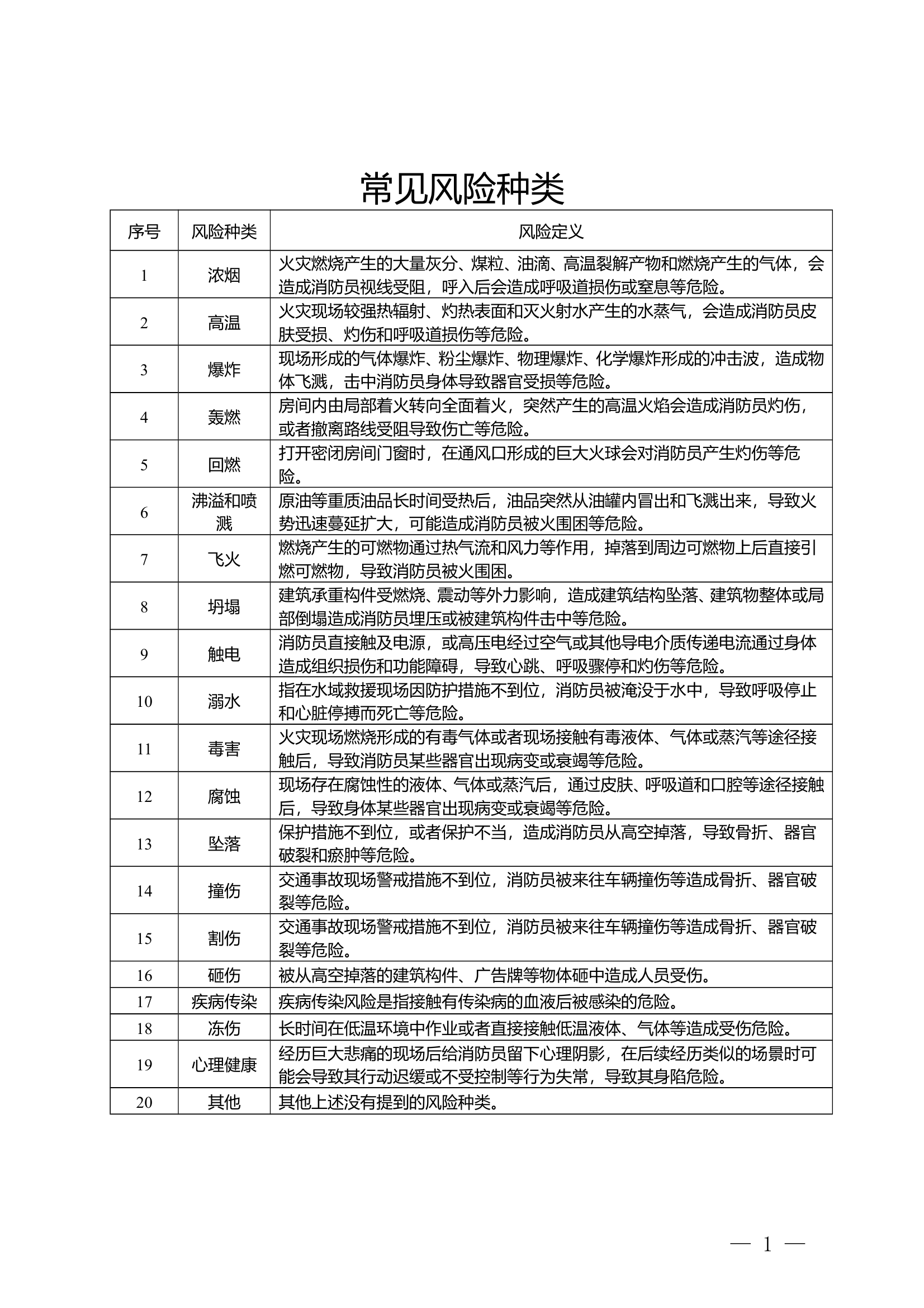
1_常见风险种类及评估方法
DOC
69KB
5页
下载0
2025-01-08
浏览59
收藏1
评分-
10积分
AI编辑
温馨提示:当前文档有5页,可预览2页。下载可查看全部内容
剩余3页未读,
下载浏览全部
收藏
已收藏
喜欢
已喜欢
文档描述
1_常见风险种类及评估方法
白**
这个人很懒,什么都没留下
查看用户
该文档于
上传
相关文档
3、常见风险种类与风险评估方法【橙色救援整理】
304
0
154KB
灭火救援及应急抢险常见风险种类及评估方法
0
3
556KB
安全员工作导则和风险评估方法
8
13
3M
作战训练安全风险种类与评估
5
1
20KB
建筑火灾风险评估方法及应用案例
8
2
510KB
常见风险种类和常见风险种类与风险
1
8
90KB
精品:b浅析体育场馆火灾风险评估意义和方法
0
10
20KB
常见风险种类安全防范——撞伤、割伤、砸伤
1
5
38KB
作战训练安全风险评估方法
0
5
61KB
各类灾害安全风险种类与安全风险辨识方法
17
3
149KB
XX站二月份安全隐患风险评估报告
9
2
245KB
XX站三月份安全隐患风险评估报告
7
2
479KB
季节转换时期安全工作预测风险评估
0
4
22KB
XX站一月份安全隐患风险评估报告
6
2
423KB
XXX消防站危化品泄露风险调研作战能力评估
3
5
36KB
安全风险评估说明报告
15
1
25KB
野外驻训安全风险评估
2
15
22KB
森林队伍安全风险评估表
1
5
11KB
安全风险评估报告
22
2
19KB
消防站三色评估报告(风险评估、安全检查细则)
111
2
22KB
大队安全风险评估报告
12
3
27KB
基层消防站党支部评估方法
0
4
4M
常见危险水域及脱困方法课件
3
10
115M
安全员风险评估表
46
5
7M
栀夏:关于勤丰化工园区消防安全风险评估的探讨
1
10
19KB
XX消防救援站作战训练安全风险评估
68
2
316KB
风险评估报告
5
2
14KB
灭火救援作战安全风险评估和现场管控授课课件
25
15
58M
法纪如山 守护平安浅析队伍内部常见风险及危害
3
15
71KB