添加到电脑桌面
添加到电脑桌面,以后点击桌面图标一键打开,无需搜索,非常快捷!
立即添加
资源篮
0
文档悬赏
普通会员
限时优惠
登录
首页
充值
所有文档
文库
作战训练安全
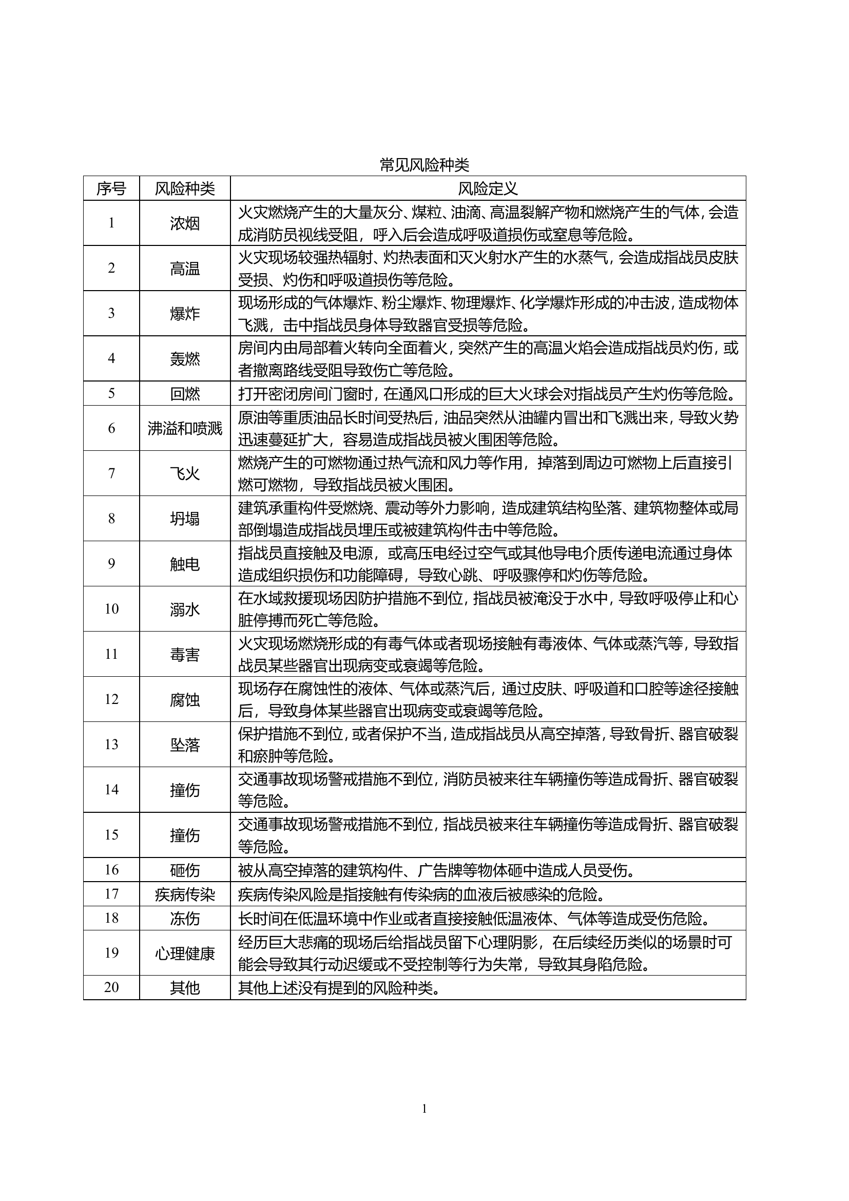
常见风险种类和常见风险种类与风险.doc
DOC
90KB
1页
下载1
2023-06-20
浏览35
收藏0
评分-
8积分
AI编辑
收藏
已收藏
喜欢
已喜欢
啦**
这个人很懒,什么都没留下
查看用户
该文档于
上传
相关文档
常见风险种类安全防范——撞伤、割伤、砸伤
1
5
38KB
3、常见风险种类与风险评估方法【橙色救援整理】
304
0
154KB
灭火救援及应急抢险常见风险种类及评估方法
0
3
556KB
1_常见风险种类及评估方法
0
10
69KB
法纪如山+守护平安浅析队伍内部常见风险及危害
20
1
41M
法纪如山 守护平安浅析队伍内部常见风险及危害
3
15
71KB
法纪如山 守护平安浅析队伍内部常见风险及危害
4
15
58M
法纪如山+守护平安浅析队伍内部常见风险及危害
7
1
70KB
法纪如山+守护平安浅析队伍内部常见风险及危害
13
0
70KB
作战训练安全风险种类与评估
5
1
20KB
法纪如山 守护平安浅析队伍内部常见风险及危害
28
1
41M
常见狭小空间深井救援行动安全风险点及处置办法
90
0
26KB
xx市消防救援支队常见安全风险辨识清单
16
12
56KB
各类灾害安全风险种类与安全风险辨识方法
17
3
149KB
XX站二月份安全隐患风险评估报告
9
2
245KB
XX站三月份安全隐患风险评估报告
7
2
479KB
季节转换时期安全工作预测风险评估
0
4
22KB
XX站一月份安全隐患风险评估报告
6
2
423KB
2023年第一季度意识形态领域风险隐患排查分析研判报告
11
5
15KB
XXX消防站危化品泄露风险调研作战能力评估
3
5
36KB
工业企业常见安全隐患整改对应依据标准
0
30
2M
安全风险评估说明报告
15
1
25KB
野外驻训安全风险评估
2
15
22KB
卫星通信系统的组成、应用及常见故障排除
4
3
1M
安全风险评估报告
22
2
19KB
精品:探索新形势风险防范新举措构建新时代消防安全新格局
1
10
190KB
安全风险防范预案
25
2
13KB
消防站三色评估报告(风险评估、安全检查细则)
111
2
22KB
风险大排查、隐患大整治、问题大清理队伍管理专项行动工作总结1
7
5
16KB