添加到电脑桌面
添加到电脑桌面,以后点击桌面图标一键打开,无需搜索,非常快捷!
立即添加
资源篮
0
文档悬赏
普通会员
限时优惠
登录
首页
充值
所有文档
文库
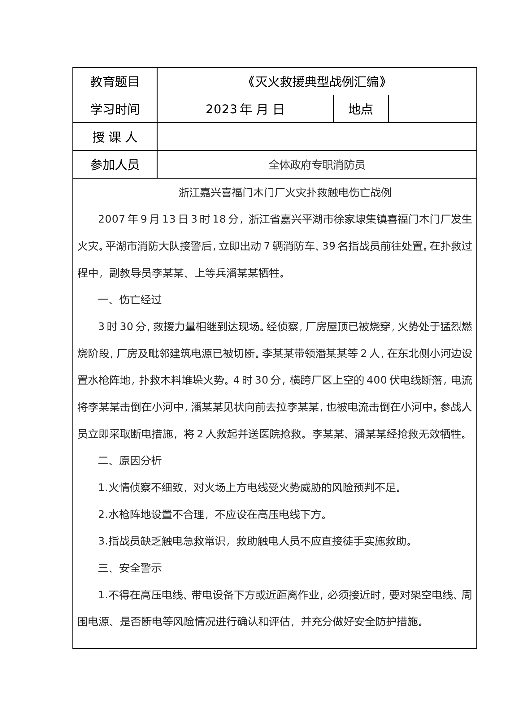
战训典型案例学习(2023年 全年 ).doc
DOC
1M
18页
下载20
2023-07-27
浏览95
收藏1
评分-
5积分
AI编辑
温馨提示:当前文档有18页,可预览2页。下载可查看全部内容
剩余16页未读,
下载浏览全部
收藏
已收藏
喜欢
已喜欢
M**
这个人很懒,什么都没留下
查看用户
该文档于
上传
相关文档
战训典型案例学习(每周)全年
142
2
867KB
2023年全年1-12 XX消防站每周作战训练安全形势分析会(可套用)
59
20
447KB
2023年度典型案例学习研讨
12
30
100KB
作战训练安全学习资料汇编
5
20
4M
作战训练处2023年上半年工作总结及下一步计划
18
20
26KB
2023年全年消防站队务会(改名字直接套用)
45
30
211KB
2023年度第二批学习贯彻新时代中国特色社会主义思想主题教育专题组织生活会个人对照检查材料(胡洋洋)
100
0
13KB
9月份XX消防救援站战训典型案例研讨记录材料
14
1
41KB
政协主席学习贯彻2023年主题教育读书班研讨发言
0
3
14KB
栀夏:2023年度述廉述职报告范文参考学习
1
10
15KB
2023年全年消防站指战员大会(改名字直接套用)
11
30
313KB
10月份XX消防救援站战训典型案例研讨记录材料
10
1
44KB
11月份XX消防救援站战训典型案例研讨记录材料
11
1
39KB
2023年度主题教育学习计划(含表格)
25
3
22KB
政协主席2023年主题教育学习交流发言
0
3
14KB
办公室主任在2023年第4次党组理论中心组学习会上的发言
0
4
15KB
12月份XX消防救援站战训典型案例研讨记录材料
15
1
46KB
2023年3月份业务学习笔记
19
1
36KB
2023年xxxx大队四月份作战训练安全形势分析
6
5
36KB
2023年xxxx大队一月作战训练安全形势分析
13
5
36KB
2023年xxxx消防救援大队条令纲要学习活动工作总结
8
5
30KB
2023年第二批主题教育学习感悟
2
6
14KB
02.2023年作战训练处工作通报(处长)
2
20
34KB
2023年入党积极分子和党员发展对象培训班优秀学员学习感受汇编(3篇)
5
4
19KB
在2023年巡察业务学习暨工作推进会上的讲话
1
5
21KB
2023年xxx大队二月份作战训练安全形势分析
7
5
37KB
SY支队关于2023年9月份执勤战备及作战训练安全专项督导的通报
7
6
192KB
全年每周作战训练安全形势分析(48篇)
21
5
205KB
副市长在学习贯彻2023年主题教育读书班上的研讨发言
0
5
13KB