添加到电脑桌面
添加到电脑桌面,以后点击桌面图标一键打开,无需搜索,非常快捷!
立即添加
资源篮
0
文档悬赏
普通会员
限时优惠
登录
首页
充值
所有文档
文库
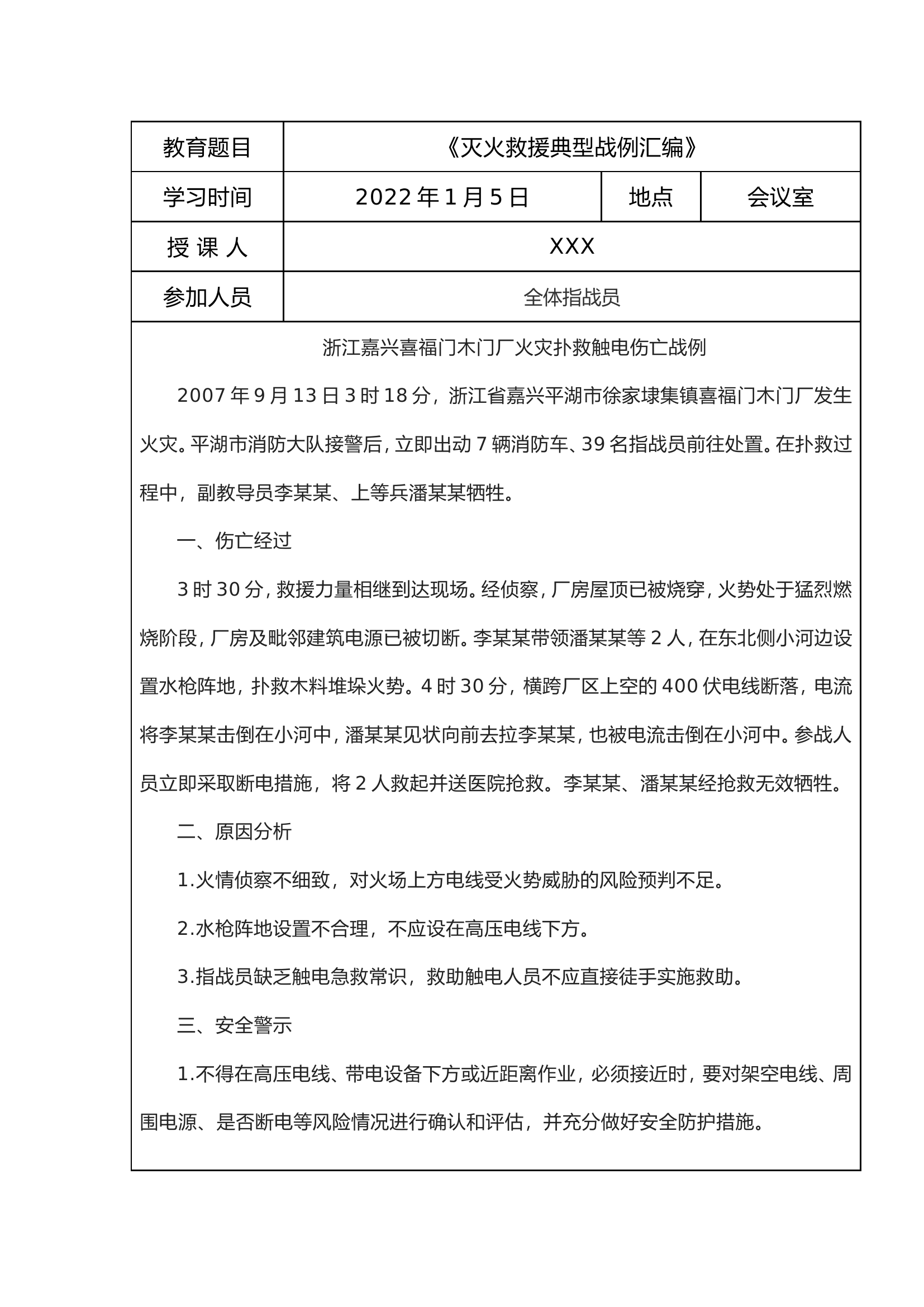
战训典型案例学习(每周)全年.doc
DOC
867KB
11页
下载142
2022-12-05
浏览464
收藏1
评分-
2积分
AI编辑
温馨提示:当前文档有11页,可预览2页。下载可查看全部内容
剩余9页未读,
下载浏览全部
收藏
已收藏
喜欢
已喜欢
A**
这个人很懒,什么都没留下
查看用户
该文档于
上传
相关文档
战训典型案例学习(2023年 全年 )
20
5
1M
全年每周作战训练安全形势分析(48篇)
21
5
205KB
2023年全年1-12 XX消防站每周作战训练安全形势分析会(可套用)
59
20
447KB
1至6月份每周典型案例分析研讨及行动处置要点学习会议记录
41
5
121KB
4至6份每周消防站典型案例分析研讨及行动处置要点学习会议记录
15
5
74KB
2022全年每周党课学习材料、15万字
4
20
280KB
2024全年XX大队作战训练安全隐患自查自纠(每周一次)
16
10
406KB
作战训练安全学习资料汇编
5
20
4M
9月份XX消防救援站战训典型案例研讨记录材料
14
1
41KB
10月份XX消防救援站战训典型案例研讨记录材料
10
1
44KB
11月份XX消防救援站战训典型案例研讨记录材料
11
1
39KB
12月份XX消防救援站战训典型案例研讨记录材料
15
1
46KB
2022年全年集中学习会暨党课教育
34
3
73KB
XX站每周作战训练安全形势分析(1)
106
0
70KB
1-12月战训安全学习笔记(更新)
8
15
215KB
全市消防救援队伍党史学习教育每周情况通报(6月16日至6月29日)
0
12
417KB
全年作战训练安全考试卷答案
12
2
30KB
开展装备业务学习全年简报
3
3
10M
(可直接套用)2022年每周作战训练安全形势分析,截止10月28日
13
30
50KB
xx支队2024年作战训练安全知识学习教案-9月3日
4
5
718KB
2022年作战训练安全学习训练计划.doc
11
4
82KB
消防站每周作战训练安全形势分析会
37
10
600KB
作战训练安全每周一次考试试卷附答案(全年12个月)
33
5
653KB
栀夏:学习近年来消防救援队伍反面典型案例有感
8
12
179KB
作战训练安全教育学习笔记(12.15)
149
1
18KB
党支部主题教育每周学习计划表
4
30
60KB
2024年2月份每周两次业务理论学习
6
2
54KB
2024年3月份每周两次业务理论学习
10
2
42KB
2024年4月份每周两次业务理论学习
10
2
58KB