添加到电脑桌面
添加到电脑桌面,以后点击桌面图标一键打开,无需搜索,非常快捷!
立即添加
资源篮
0
文档悬赏
普通会员
限时优惠
登录
首页
充值
所有文档
文库
地下建筑火灾扑救要点.docx
DOCX
15KB
1页
下载59
2023-06-14
浏览173
收藏0
评分-
免费文档
AI编辑
收藏
已收藏
喜欢
已喜欢
?**
这个人很懒,什么都没留下
查看用户
该文档于
上传
相关文档
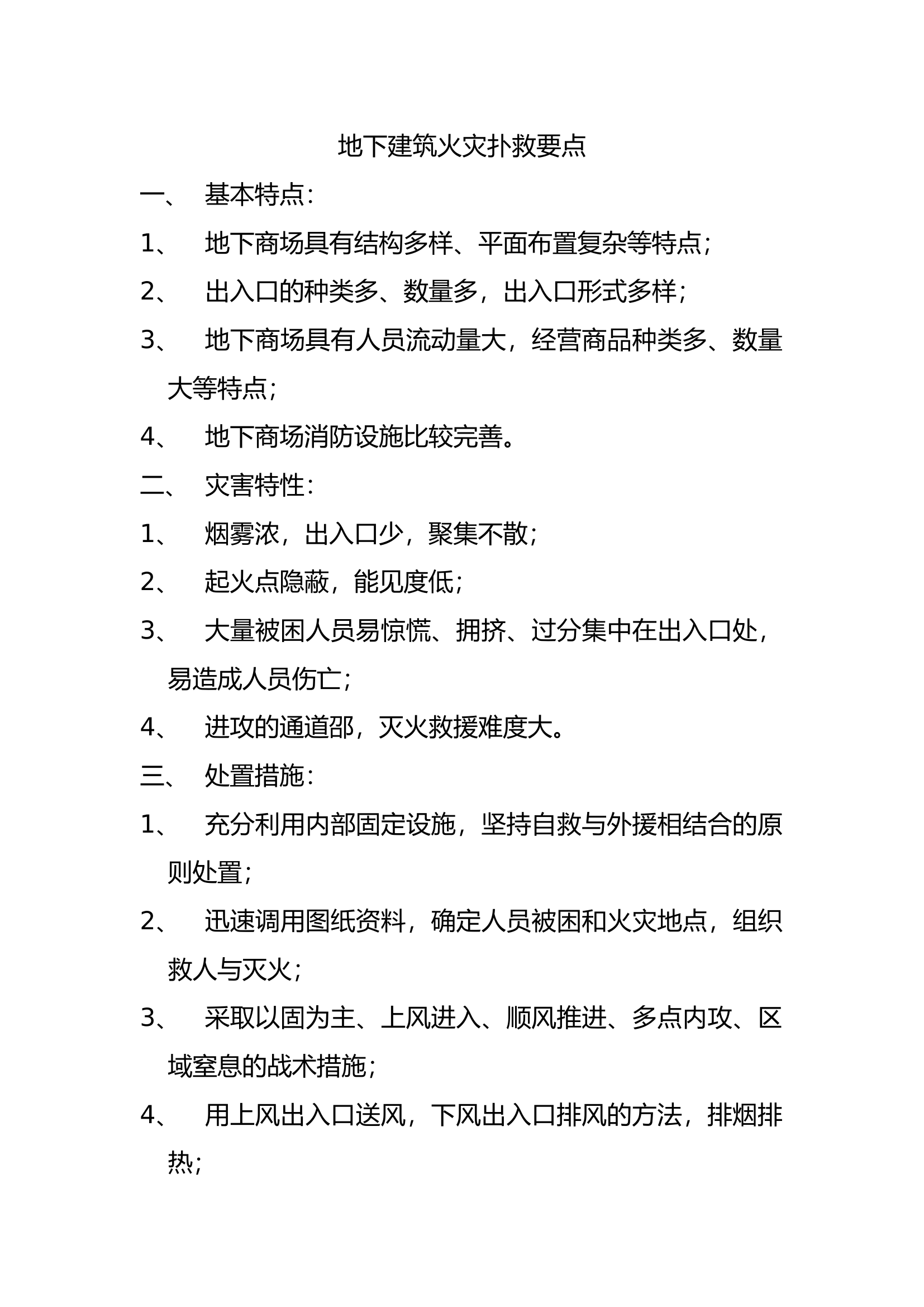
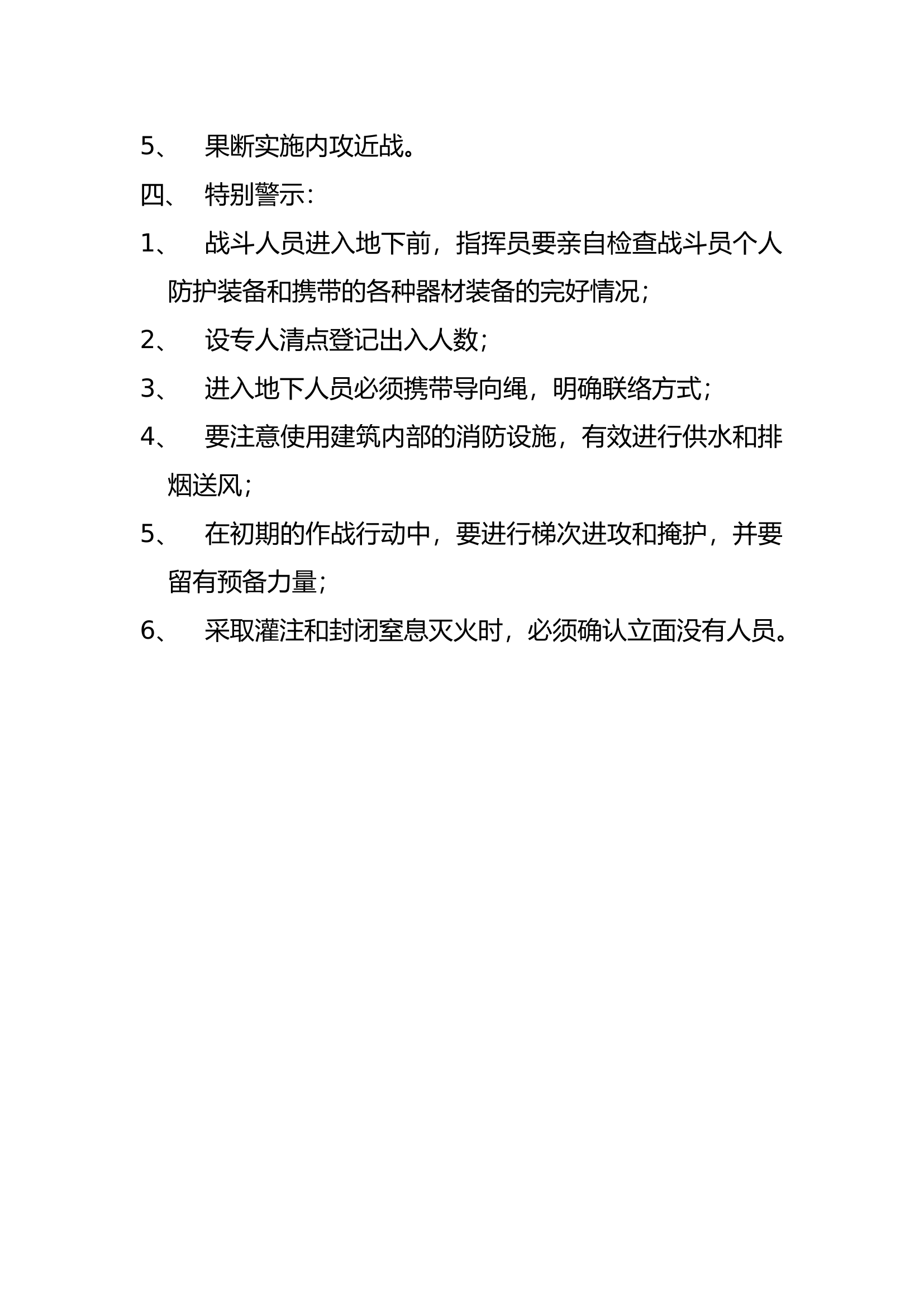
地下建筑火灾扑救要点
59
0
15KB
消防作战高层建筑火灾扑救指挥调度与辅助决策要点
16
5
16KB
消防救援地下建筑火灾扑救指南
4
5
18KB
消防灭火救援地下建筑火灾扑救技战术
4
5
18KB
地下建筑火灾扑救课件
6
5
49KB
高层建筑火灾扑救要点提示
177
0
14KB
我市高层、地下建筑及山林火灾特点及扑救对策
2
12
22KB
地下建筑火灾扑救实战演练脚本(新能源火灾扑救、冷库火灾扑救、管道火灾扑救)
21
30
32KB
浅谈地下建筑火灾扑救对策
4
10
17KB
地下建筑火灾扑救中移动式排烟设备的有效运用
5
12
18KB
地下火灾建筑扑救措施
5
3
56KB
12地下建筑火灾扑救操
5
12
16KB
对地下建筑火灾扑救的粗浅思考
1
12
15KB
精品:b地下建筑火灾扑救中移动式排烟设备的有效运用
1
10
18KB
地下建筑火灾扑救要点
6
1
13KB
精品:浅谈地下建筑火灾扑救工作的注意事项
2
10
19KB
精品:b地下建筑火灾扑救战术应用探讨
0
10
15KB
地下建筑火灾扑救方法及其防护措施
1
12
19KB
地下建筑火灾扑救课题研究
15
7
31KB
精品:n地下建筑火灾特点及扑救方法
3
10
20KB
地下建筑火灾处置要点
8
1
12KB
栀夏:浅析地下建筑火灾扑救及专业队建设对策
3
10
17KB
消防作战扑救高层建筑火灾水带铺设技术
16
5
530KB
6.05第五期:-高层建筑电缆井火灾、外墙保温火灾扑救要点
6
20
9M
新能源汽车灭火救援规程和锂电池生产仓储使用场所火灾扑救安全要点
348
0
23KB
消防作战单位大型商业综合体火灾扑救指挥调度与辅助决策要点
13
5
16KB
地下建筑火灾扑救
3
8
17M
地下建筑火灾扑救(XXX)
25
2
7M
消防救援站危化品场所和冷库火灾事故特点、扑救要点和安全注意事项
9
5
19KB