添加到电脑桌面
添加到电脑桌面,以后点击桌面图标一键打开,无需搜索,非常快捷!
立即添加
资源篮
0
文档悬赏
普通会员
限时优惠
登录
首页
充值
所有文档
文库
其他
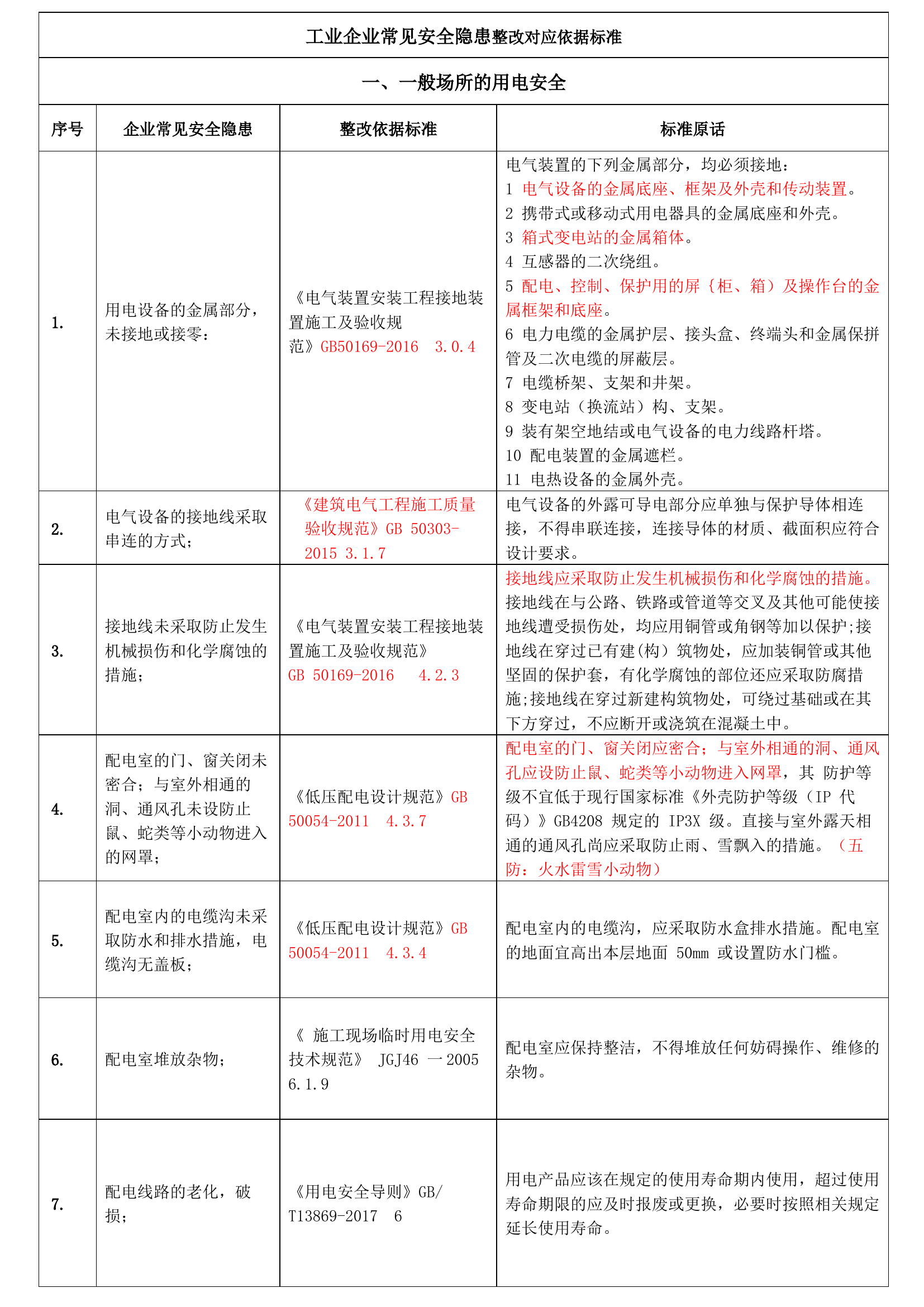
企业常见安全隐患整改对应依据标准.docx
DOCX
2M
20页
下载0
2024-02-05
浏览76
收藏0
评分-
10积分
AI编辑
温馨提示:当前文档有20页,可预览2页。下载可查看全部内容
剩余18页未读,
下载浏览全部
收藏
已收藏
喜欢
已喜欢
尤**
这个人很懒,什么都没留下
查看用户
该文档于
上传
相关文档
企业常见安全隐患整改对应依据标准
0
10
2M
浅谈如何推动洋河新区白酒酿造与存储企业消防安全隐患整改
0
12
21KB
栀夏:小微企业存在的典型消防安全隐患探讨
1
10
19KB
9. 标准企业消防安全自查表、检查表
1
1
30KB
浅谈如何推进老旧高层住宅消防安全隐患整改
3
12
17KB
2.独家发布:企业通用生产安全事故应急预案模板(依据GBT29639-2020)
0
3
2M
02.【模板资料】企业通用生产安全事故应急预案(依据GBT29639-2020编制精简版)
0
3
119KB
XX站二月份安全隐患风险评估报告
9
2
245KB
XX站三月份安全隐患风险评估报告
7
2
479KB
XX化工企业安全专项整治三年行动实施方案
1
5
30KB
XX站一月份安全隐患风险评估报告
6
2
423KB
(2024.09.20)关于电动自行车安全隐患全链条整治工作开展情况的汇报
13
5
15KB
精品:c关于消防救援队伍训练安全隐患的几点思考
0
10
17KB
2024年作战训练安全理论授课竞赛评分标准及打分表
4
1
328KB
安全隐患整改通知书(式样)
4
3
101KB
xxx消防救援大队队伍安全管理隐患百日大清查活动实施方案
11
4
30KB
安全绳逃生考核标准
2
1
13KB
关于安全生产工作专项巡察整改进展情况的报告.........
4
6
15KB
“回头看”:关于巩固深化纪律作风整顿暨安全隐患大排查活动成果的实施方案
11
4
17KB
精品:b浅析群租房存在的消防安全隐患和解决对策
0
10
16KB
XX消防救援支队灭火救援和防疫处置安全防护标准要求
24
0
15KB
2022年作战训练安全整改报告
176
5
16KB
XXX大队关于消防安全隐患排查整治工作开展情况的总结报告
20
10
228KB
浅谈“九小场所”的消防安全隐患及工作对策
2
12
19KB
石化企业消防安全管理体系的对策研究
0
12
72KB
消防救援大队第二季度安全隐患排查情况报告
3
8
481KB
2023 消防安全宣传月活动总结标准模板
3
5
14KB
安全隐患排查表(每月)
5
20
1M
精品:a浅析危险化学品企业消防安全管理
0
10
17KB