添加到电脑桌面
添加到电脑桌面,以后点击桌面图标一键打开,无需搜索,非常快捷!
立即添加
资源篮
0
文档悬赏
普通会员
限时优惠
登录
首页
充值
所有文档
文库
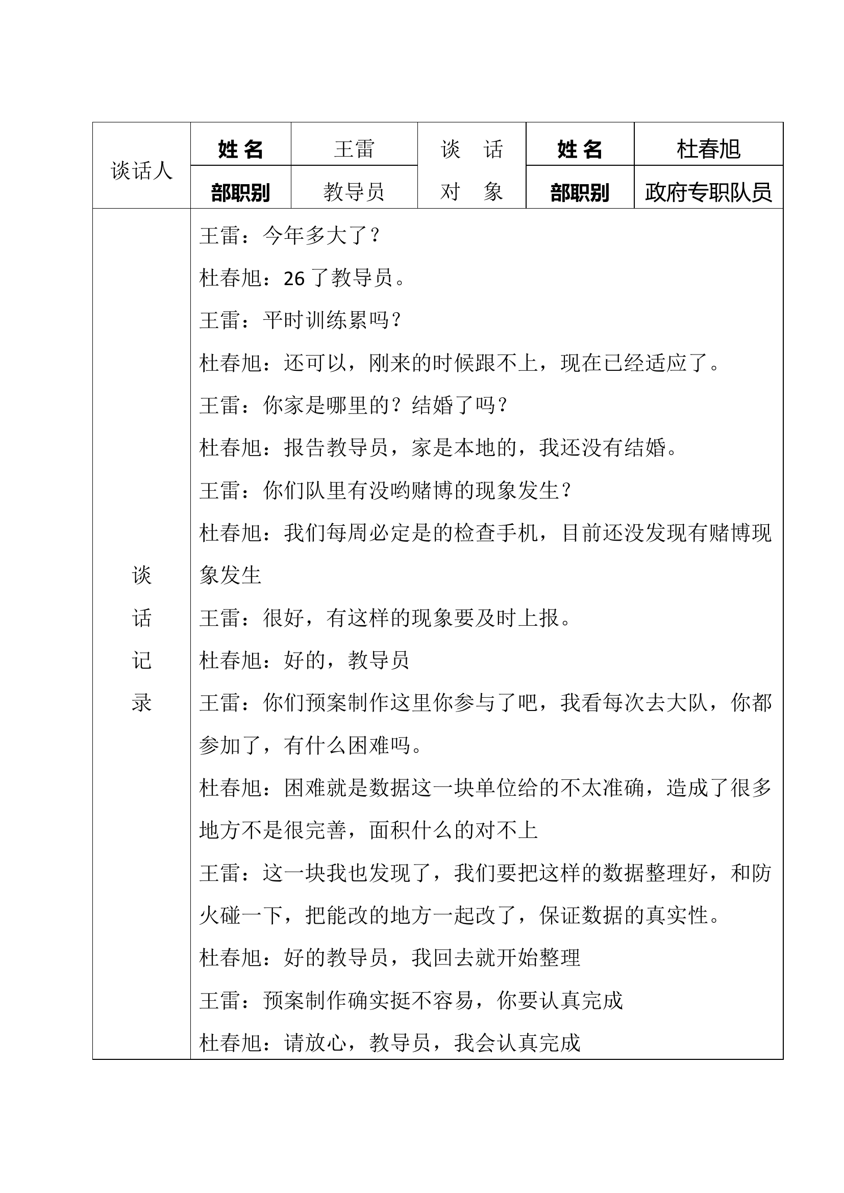
开发区大队谈心谈话记录表.docx
DOCX
15KB
1页
下载115
2024-01-21
浏览531
收藏1
评分-
1积分
AI编辑
收藏
已收藏
喜欢
已喜欢
战**
这个人很懒,什么都没留下
查看用户
该文档于
上传
相关文档
(模版)收送红包礼金专项整治谈心谈话记录表
14
10
18KB
(干部、司务长)收送红包礼金专项整治谈心谈话记录表
33
5
26KB
重点人员谈心谈话记录表
79
2
14KB
收送红包礼金专项整治活动“一对一”谈心谈话报告(大队长)
13
5
14KB
收送红包礼金专项整治“回头看”谈心谈话记录(大队长)
29
10
15KB
(后勤防火模板)收送红包礼金专项整治谈心谈话记录表
24
10
139KB
(最新模板)收送红包礼金专项整治谈心谈话记录表
37
10
122KB
违规吃喝谈心谈话(大队长)
33
2
16KB
系统整治谈心谈话记录表(3份支队主官与大队主官谈话记录)
9
12
23KB
【新闻稿件】XX大队开展谈心谈话活动
5
2
115KB
【新闻稿件】XX大队组织涉及选取晋升消防员进行谈心谈话活动
14
2
144KB
新消防员心理健康谈心谈话记录表(6篇)
52
3
22KB
精品:主题教育谈心谈话记录表
9
10
17KB
2023年全年谈心谈话记录表(直接套用)
66
20
962KB
收送红包礼金专项整治大队领导跟参谋谈心谈话(1)
27
3
14KB
2024年“廉政警示教育周”活动谈心谈话记录表
33
3
19KB
党纪学习教育党员谈心谈话记录表
13
6
20KB
附件11:廉政谈话记录表(大队长—站长)(1)
6
5
16KB
收送红包礼金专项整治“回头看”谈心谈话记录表(大队长)
19
15
21KB
组织生活会谈心谈话记录表
199
1
14KB
二季度大队谈心谈话
90
1
40KB
党员一对一谈心谈话记录(2篇)
3
12
18KB
大队消防领域系统整治谈心谈话记录(大中队干部12人)
82
20
2M
4月谈心谈话记录
51
13
36KB
“重点人员”摸排谈心谈话时间表
7
10
13KB
专项整治“回头看”工作谈话记录表
1
4
17KB
消防员代干履职调研谈话提纲(大队
6
2
12KB
大队长谈心记录
7
5
13KB
谈话记录表(模板)(1)
24
0
18KB