添加到电脑桌面
添加到电脑桌面,以后点击桌面图标一键打开,无需搜索,非常快捷!
立即添加
资源篮
0
文档悬赏
普通会员
限时优惠
登录
首页
充值
所有文档
文库
其他
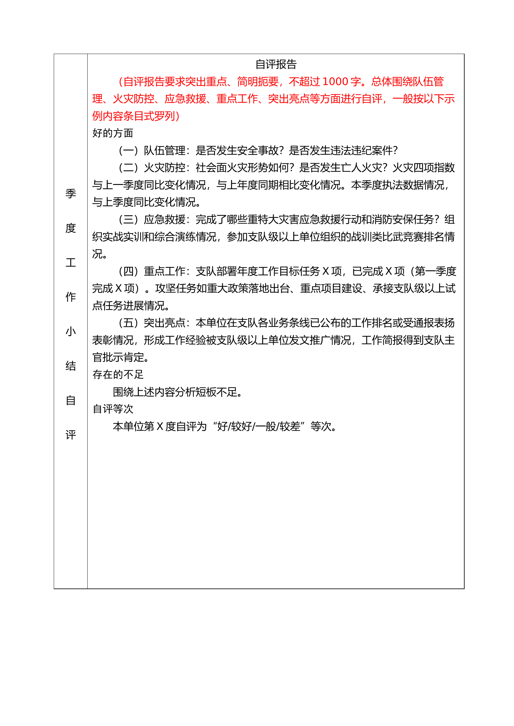
附件1:领导班子平时考核登记表(新).docx
DOCX
16KB
1页
下载4
2024-08-06
浏览327
收藏0
评分-
1积分
AI编辑
收藏
已收藏
喜欢
已喜欢
B**
这个人很懒,什么都没留下
查看用户
该文档于
上传
相关文档
附件2:干部平时考核登记表(新)
1
1
17KB
2024年第一季度基层队站领导班子和干部平时考核登记表
22
20
61KB
平时考核登记表(李)docx(2024年第二季度)
20
2
21KB
《干部平时考核登记表》(唐森祥-第二季度)
17
3
257KB
(最新模板)干部平时考核登记表
5
3
16KB
附件:单兵技能考核科目
89
0
254KB
附件2.乡镇专职消防队比武考核项目操作规程
14
2
104KB
XX政府专职队冬训考核成绩登记表
3
6
14KB
干部平时考核登记表(1)
1
5
220KB
驾驶员平时考核成绩统计表
5
2
18KB
附件二:消防最新考核标准
18
3
1M
附件5:灭火与应急疏散预案演练登记表
1
3
16KB
领导干部2022年度考核登记表
5
20
25KB
政府办公室领导班子考核评价材料
7
2
14KB
干部平时考核登记表
4
10
29KB
政府专职消防员平时考评成绩登记表(月)
24
0
81KB
2023年第一季度干部平时考核自评
41
2
15KB
附件4:四会教学项目操作规程和考核标准(1)
26
2
48KB
附件2:队列会操考核程序(修改)
28
0
31KB
附件1:考核考评表
4
1
25KB
附件4:技能操作考核规程
1
5
37KB
2022高层商业体消防设施测试结果登记表附件4--15(数据已有,填自己单位信息即可)
54
3
49KB
干部年度考核登记表
69
1
10KB
附件3 党员发展对象培训考察登记表填写规
2
3
22KB
附件5:《安全训练管控清单(试行)》
3
5
16KB
消防站直调直报拉动考核细则(2)
5
2
43KB
2023年第二批主题教育专题民主生活会领导班子对照检查材料【原创】
2
12
13KB
总队(支队)2023民主生活会整改方案(领导班子)...........
14
4
15KB
3_1_灭火救援考核成绩登记表
17
0
1M