添加到电脑桌面
添加到电脑桌面,以后点击桌面图标一键打开,无需搜索,非常快捷!
立即添加
资源篮
0
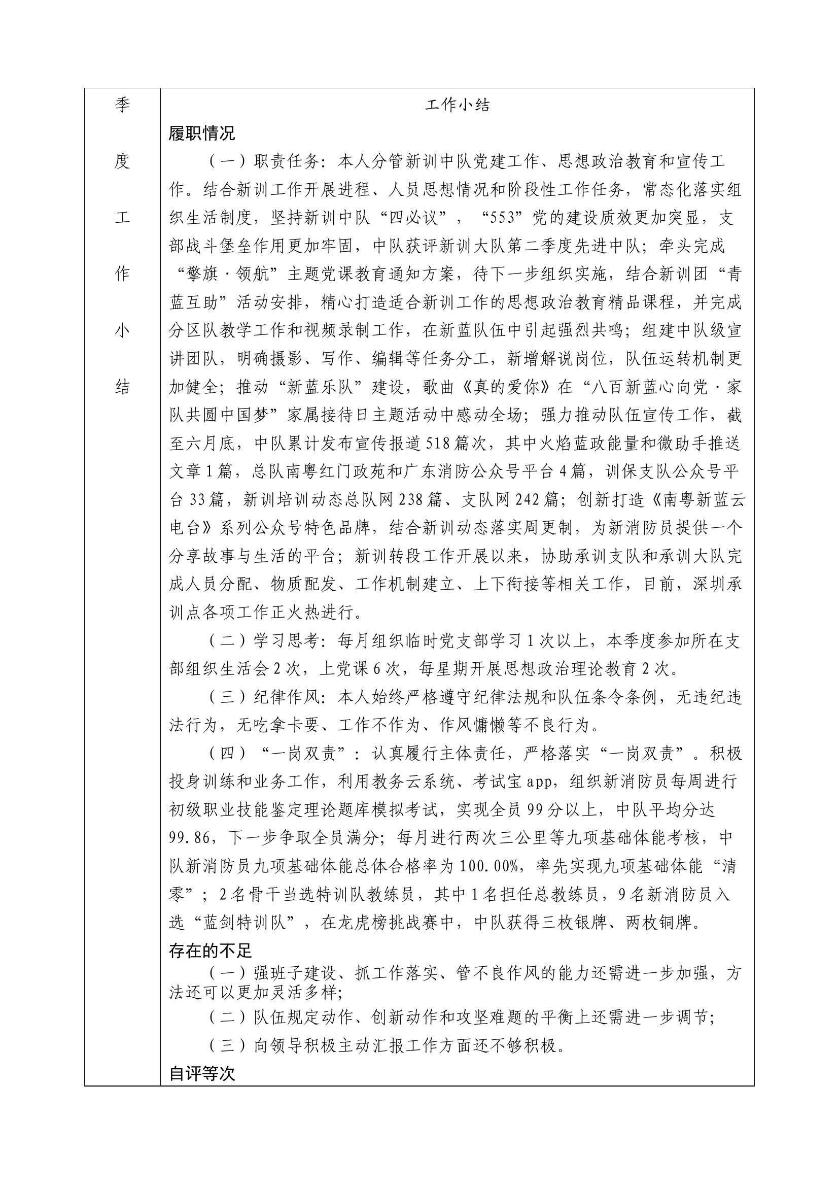
文档悬赏
普通会员
限时优惠
登录
首页
充值
所有文档
文库
政事人工党建
《干部平时考核登记表》(唐森祥-第二季度).docx
DOCX
257KB
6页
下载17
2024-06-13
浏览496
收藏0
评分-
3积分
AI编辑
温馨提示:当前文档有6页,可预览2页。下载可查看全部内容
剩余4页未读,
下载浏览全部
收藏
已收藏
喜欢
已喜欢
成**
这个人很懒,什么都没留下
查看用户
该文档于
上传
相关文档
附件2:干部平时考核登记表(新)
1
1
17KB
(最新模板)干部平时考核登记表
5
3
16KB
干部平时考核登记表(1)
1
5
220KB
2024年第一季度基层队站领导班子和干部平时考核登记表
22
20
61KB
平时考核登记表(李)docx(2024年第二季度)
20
2
21KB
干部平时考核登记表
4
10
29KB
领导干部2022年度考核登记表
5
20
25KB
附件1:领导班子平时考核登记表(新)
4
1
16KB
2023年第一季度干部平时考核自评
41
2
15KB
干部年度考核登记表
69
1
10KB
领导干部年度考核登记表
71
2
40KB
XX政府专职队冬训考核成绩登记表
3
6
14KB
领导干部考核材料(述职述廉报告)
3
12
17KB
驾驶员平时考核成绩统计表
5
2
18KB
2023年度第X季度干部平时考核登记报告表(模板)
15
1
24KB
干部政治素质考察考核工作开展情况的报告
1
10
22KB
指挥中心岗位练兵第二季度考核情况的通报
5
12
20KB
领导干部年度考核登记表(XX)
23
5
255KB
政府专职消防员平时考评成绩登记表(月)
24
0
81KB
基层干部年度考核登记表
7
1
869KB
2025年半年干部考核登记表
0
6
16KB
2025年半年干部考核登记表
3
6
28KB
干部年度考核登记表(2024年度)
10
3
156KB
干部考核题库
2
5
119KB
干部职工评优评先考核方案
3
5
14KB
2022年第二季度干部讲评述职报告
72
1
19KB
栀夏:领导干部党性分析报告(一)
4
10
13KB
在全总队(支队)干部监督管理会议上的发言........
0
4
14KB
栀夏:党纪学习教育干部个人心得体会
0
10
12KB