添加到电脑桌面
添加到电脑桌面,以后点击桌面图标一键打开,无需搜索,非常快捷!
立即添加
资源篮
0
文档悬赏
普通会员
限时优惠
登录
首页
充值
所有文档
文库
政事人工党建
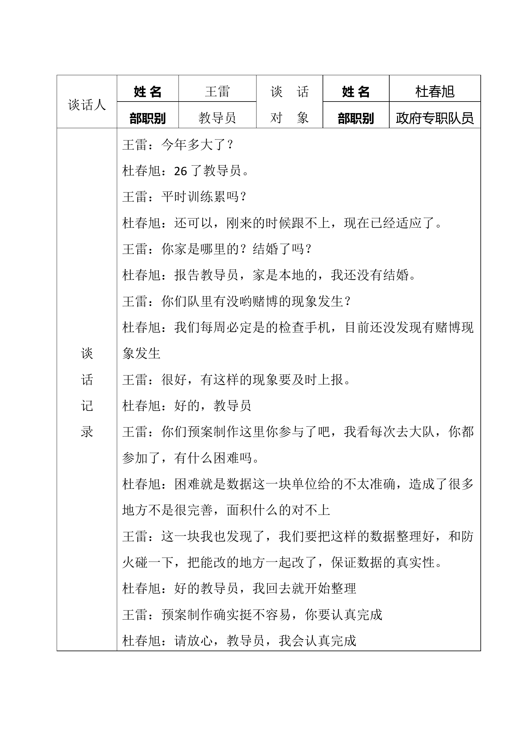
xxx谈心谈话记录.docx
DOCX
15KB
1页
下载23
2023-11-14
浏览388
收藏3
评分-
5积分
AI编辑
收藏
已收藏
喜欢
已喜欢
子**
这个人很懒,什么都没留下
查看用户
该文档于
上传
相关文档
xxx谈心谈话记录
11
5
16KB
xxx谈心谈话记录
23
5
15KB
xxx谈心谈话记录(权威)
32
4
15KB
党员一对一谈心谈话记录(2篇)
3
12
18KB
4月谈心谈话记录
51
13
36KB
收受红包谈心谈话记录XXX
2
2
14KB
(模版)收送红包礼金专项整治谈心谈话记录表
14
10
18KB
xxx谈心谈话记录
6
4
21KB
1月谈心谈话记录
26
10
44KB
组织生活会谈心谈话记录模板参考汇编
42
1
23KB
支队党委班子主题教育专题民主生活会谈心谈话记录汇总表
7
10
161KB
主题教育组织生活会谈心谈话记录(模板6篇)
18
12
19KB
(干部、司务长)收送红包礼金专项整治谈心谈话记录表
33
5
26KB
重点人员谈心谈话记录表
79
2
14KB
廉政谈心谈话记录(最新)
22
10
159KB
栀夏:8篇主题教育三会一课丨2024年民主生活会一对一谈心谈话记录模板、对党史、党章、二十大会议精神谈心谈话
1
10
614KB
近期火灾形势谈心谈话记录
37
6
23KB
栀夏:2024年民主生活会一对一谈心谈话记录模板
6
10
20KB
主题教育组织生活会谈心谈话记录4份
20
2
22KB
栀夏:主题教育专题民主生活会谈心谈话思路(含记录模板)
5
10
13KB
基层消防救援站支部书记和党员谈心谈话记录(4篇)
16
16
13KB
收送红包礼金专项整治“回头看”谈心谈话记录(大队长)
29
10
15KB
(后勤防火模板)收送红包礼金专项整治谈心谈话记录表
24
10
139KB
(最新模板)收送红包礼金专项整治谈心谈话记录表
37
10
122KB
XXX消防救援大队消防领域突出问题系统整治资料汇编(动员会讲话稿、主持词、稿件、谈话方案、谈心谈话记录参谋4篇、站长、指导员、副站长各1篇、工作开展应知应会、任务推进表)
138
20
401KB
“五清五涉”谈心谈话记录纸
13
3
15KB
消防救援队伍:书记与党员关于巡视反馈和整改工作一对一谈心谈话记录
5
8
15KB
收受红包谈心谈话记录
22
2
11KB
谈心谈话简要记录
3
10
22KB