添加到电脑桌面
添加到电脑桌面,以后点击桌面图标一键打开,无需搜索,非常快捷!
立即添加
资源篮
0
文档悬赏
普通会员
限时优惠
登录
首页
充值
所有文档
文库
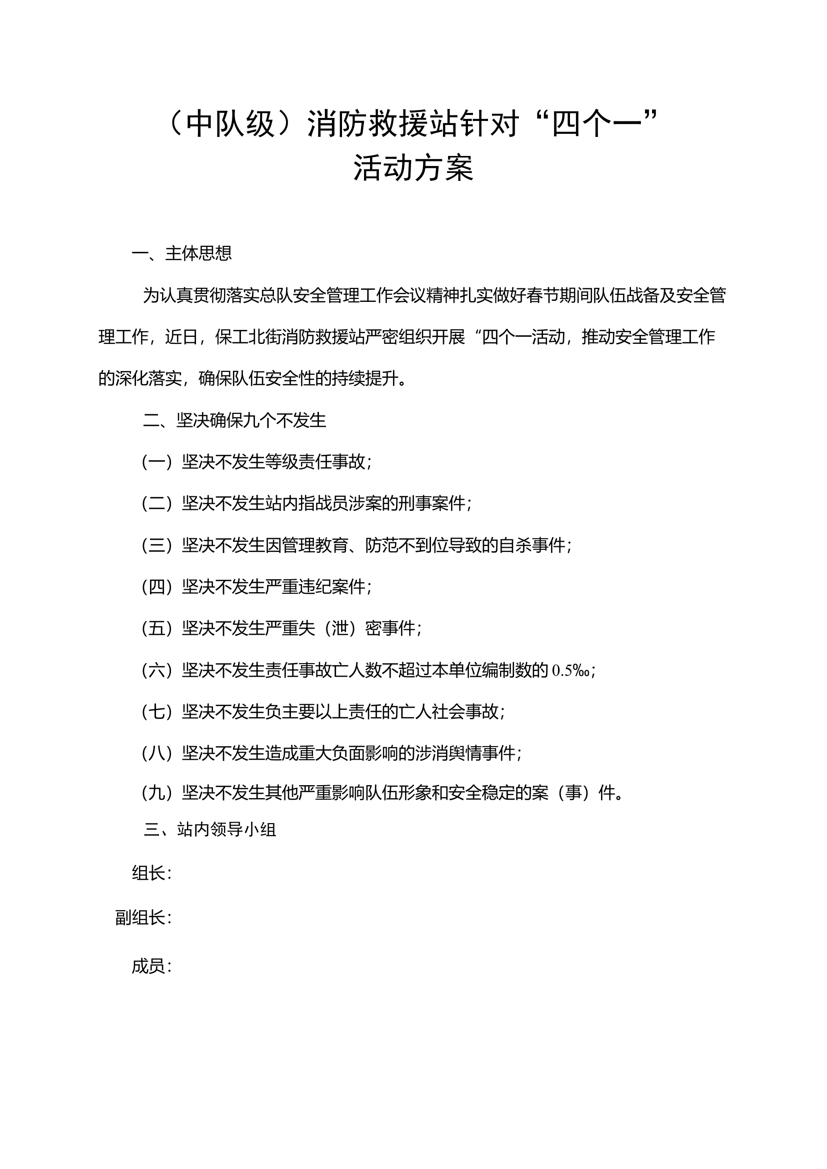
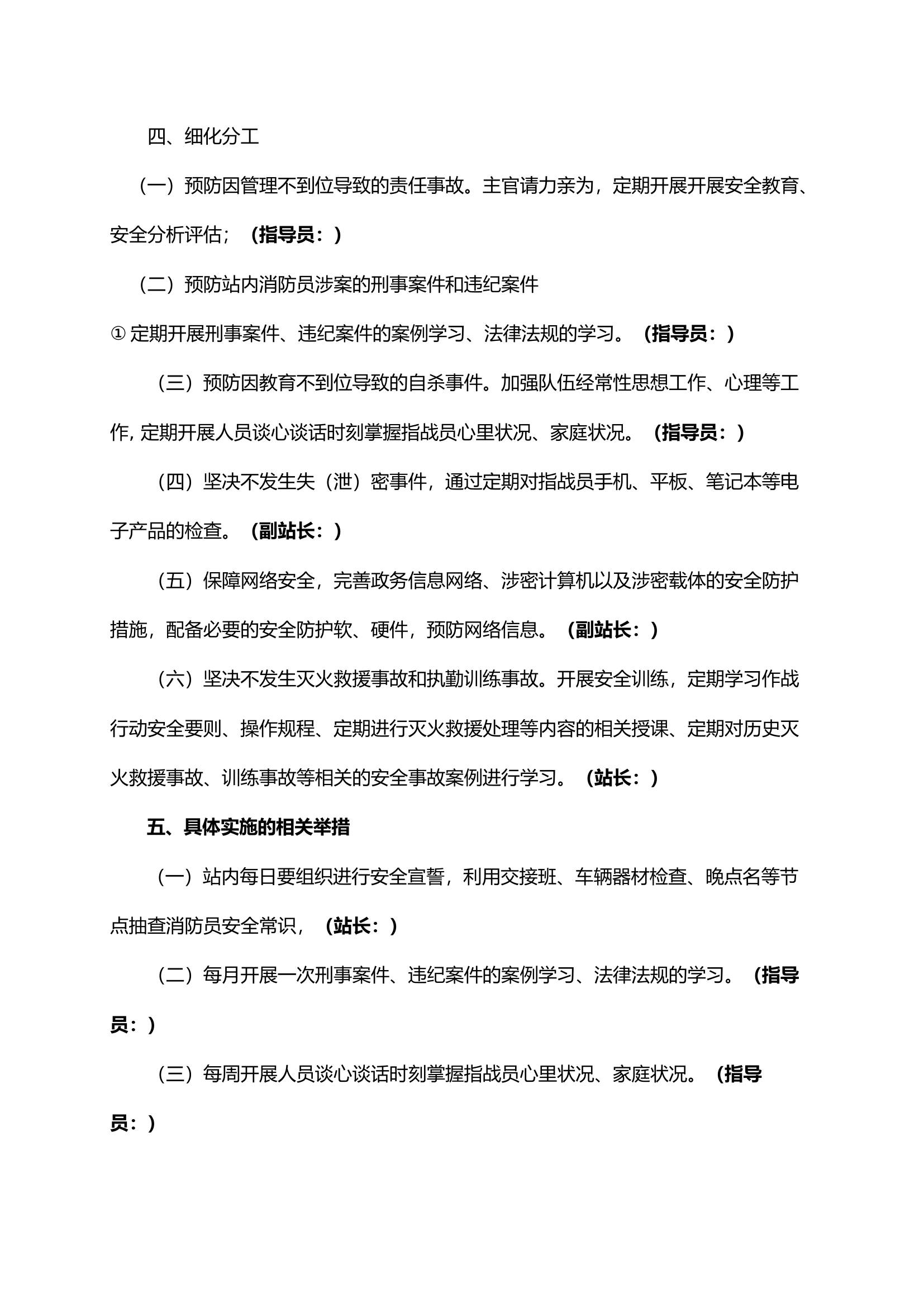
※※※针对四个一活动方案.docx
DOCX
29KB
1页
下载3
2024-05-08
浏览76
收藏0
评分-
5积分
AI编辑
收藏
已收藏
喜欢
已喜欢
风**
这个人很懒,什么都没留下
查看用户
该文档于
上传
相关文档
(小白版,直接套进去)针对四个一活动方案
20
5
30KB
国庆活动方案10.1
21
1
13KB
主题教育“学习身边榜样”活动方案
34
2
391KB
局2024年学雷锋志愿服务活动方案
10
2
784KB
xx大道特勤站2024年度春节活动方案
15
4
36KB
XXX消防救援大队“百日安全竞赛活动”实施方案
111
0
19KB
关于党风廉政建设宣传教育月活动方案
3
2
30KB
队史故事讲述活动方案
0
5
308KB
XX县消防救援大队“百日安全竞赛活动”实施方案
24
1
284KB
消防救援站“条令纲要学习月”活动实施方案
61
3
19KB
机关“抓党建、整作风、强素质、树形象”专项活动工作方案
0
3
19KB
森林消防中队活动实施方案
3
5
19KB
七一建党节活动方案 - 副本
12
5
111KB
xxx消防救援大队队伍安全管理隐患百日大清查活动实施方案
11
4
30KB
消防站教育实践活动实施方案
0
10
15KB
2023年度专职消防救援队“条令纲要学习月活动”实施方案
6
1
28KB
栀夏:清明缅怀英烈主题党日活动方案
1
14
17KB
消防救援队伍2024年主题党日活动方案.........
20
4
17KB
“回头看”:关于巩固深化纪律作风整顿暨安全隐患大排查活动成果的实施方案
11
4
17KB
xxx消防站安全专项整顿活动方案
3
5
625KB
2023年某局关于党风廉政建设宣传教育月活动方案
0
5
20KB
站级“百日安全竞赛活动”实施方案
24
1
31KB
【方案】2023消防宣传月活动总结范文(3页)
12
5
14KB
【方案】关于公司消防安全宣传月活动总结三篇(8页)
1
5
18KB
【方案】安全月活动之“趣味猜谜”活动方案
1
5
20KB
XXXX消防救援大队开展党纪学习教育活动方案
4
20
512KB
XXX消防站作战训练安全无事故平安年创建活动工作方案段性小结
14
1
17KB
总队(支队)开展干部作风集中整顿活动实施方案..........
1
4
14KB
某某大队“百日安全竞赛活动”方案和推进表(自编)
25
2
44KB