添加到电脑桌面
添加到电脑桌面,以后点击桌面图标一键打开,无需搜索,非常快捷!
立即添加
资源篮
0
文档悬赏
普通会员
限时优惠
登录
首页
充值
所有文档
文库
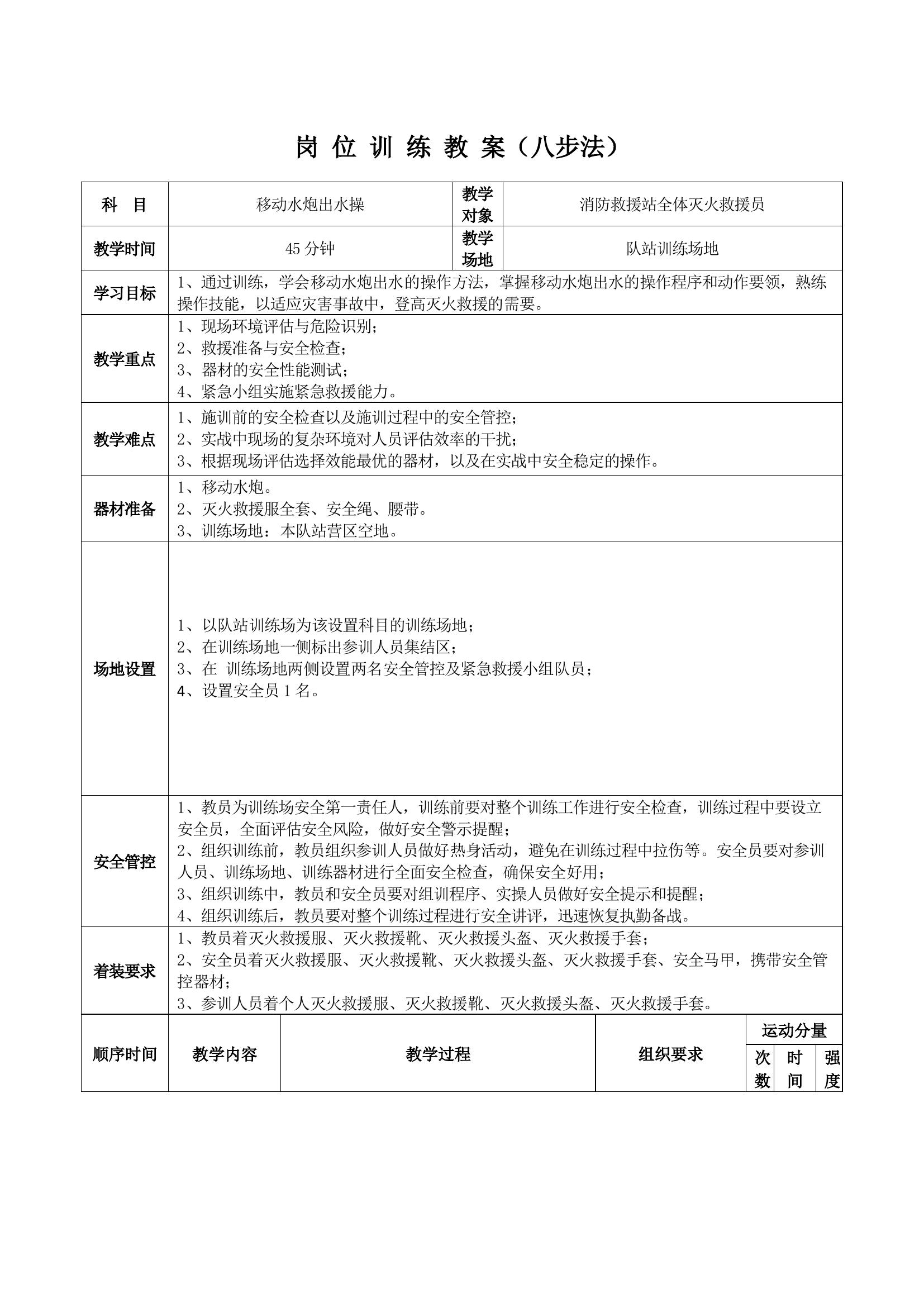
移动水炮出水操教案.docx
DOCX
20KB
1页
下载2
2023-11-27
浏览68
收藏0
评分-
8积分
AI编辑
收藏
已收藏
喜欢
已喜欢
大**
这个人很懒,什么都没留下
查看用户
该文档于
上传
相关文档
21移动炮出水
0
12
34KB
消防救援站作战科目400米快速出水控火操训练教案
9
3
29KB
水罐车出移动水炮操教案
0
5
17KB
初战快速出水控火操教案
2
3
73KB
XX站移动式供气源操岗位训练教案
6
6
80KB
水域救援技术教案
35
1
521KB
(教案)水域救援技术教案
8
12
432KB
车载炮出水操
7
0
44KB
年度战备教育教案
13
10
116KB
弘扬红船精神 传承初心使命(党课教案)
1
10
25KB
消防救援队伍强(内)攻灭火训练教案
4
12
380KB
2024大队综合业务学习授课教案3月
1
2
45KB
坚持管理标准不放松 培育消防职业荣誉感(党课教案)
12
10
25KB
2024大队综合业务学习授课教案2月
0
2
39KB
培育战斗精神教案(战斗精神永相伴 向险而行保安全)
22
1
695KB
2月份安全教案
0
10
20KB
2月综合业务学习授课教案(2024消防站总版)
2
2
102KB
2024防大队综合业务学习授课教案1月
0
2
44KB
1月安全教案
0
10
22KB
1月综合业务学习授课教案(2024消防站总版)
1
2
72KB
3月综合业务学习授课教案(2024救援站总版)
3
2
143KB
发布版作战训练安全教育教案
77
0
44KB
青年的婚恋观教案
1
3
14KB
【教案】一线消防救援人员心理健康问题及对策分析
36
5
23KB
涉赌涉贷安全教案
16
3
38KB
5移动供气源应用
0
12
13KB
教案:地下救援操四会教学
1
14
209KB
两人五盘水带连接操训练教案(已完成)(1)
4
2
55KB
树立法纪意识安全教案
10
3
14KB