添加到电脑桌面
添加到电脑桌面,以后点击桌面图标一键打开,无需搜索,非常快捷!
立即添加
资源篮
0
文档悬赏
普通会员
限时优惠
登录
首页
充值
所有文档
文库
作战训练安全
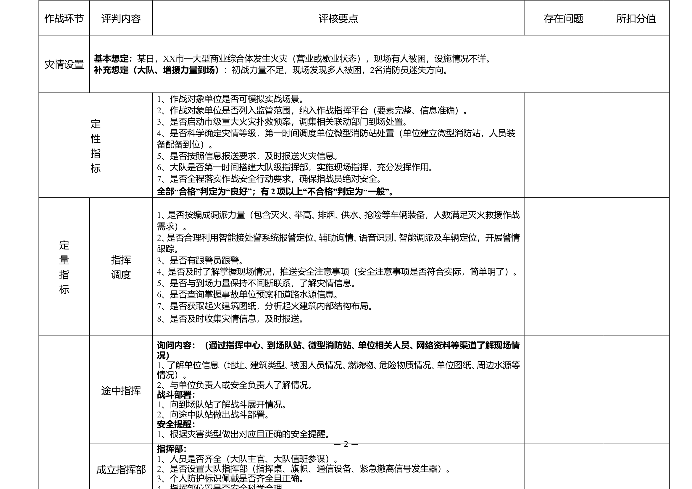
4、2024年差异化实战拉动演练评核表(大型商业综合体)
DOC
161KB
2页
下载1
2025-02-21
浏览126
收藏2
评分-
10积分
AI编辑
收藏
已收藏
喜欢
已喜欢
文档描述
4、2024年差异化实战拉动演练评核表(大型商业综合体)
任**
这个人很懒,什么都没留下
查看用户
该文档于
上传
相关文档
大型商业综合体火灾扑救差异化练兵实战化拉动考核细则
5
7
16KB
关于开展大型商业综合体灭火救援实战演练的通知(含脚本)
16
25
34KB
上海市大型商业综合体和高层建筑教学式测试型实战演练
11
20
7M
XX县高层建筑、大型商业综合体消防设施熟悉测试和实战应用工作总结
24
6
17KB
市消防救援支队关于“xx”大型城市综合体灭火救援实战演练的通报
2
12
239KB
消防救援支队2024年度抗洪抢险拉动暨水域救援实战化培训及演练实施方案
25
12
80KB
精品:b大型商业综合体灭火救援窗疏散功能的实战探讨
0
10
2M
华润万象城大型商业综合体灭火救援综合演练方案
370
0
16KB
高层建筑和大型商业综合体消防设施调查测试工作方案
2
4
285KB
市大队高层建筑和大型商业综合体消防设施调查测试工作总结
9
2
18KB
消防作战单位大型商业综合体火灾扑救指挥调度与辅助决策要点
13
5
16KB
XX特勤站的高层建筑、大型商业综合体测试工作总结
179
0
15KB
浅谈城市大型商业综合体灭火救援
3
12
19KB
栀夏:大型商业综合体灭火救援作战指挥
1
10
3M
消防救援站开展大型商业综合体固定消防设施测试手册
10
3
21KB
行业场所消防知识系列短片丨大型商业综合体消防安全知识视频
0
3
10M
地震救援实战拉动演练动员提纲
15
1
9KB
精品:n大型商业综合体消防安全管理对策初探
1
10
38KB
地震救援专业队实战拉动演练方案
5
5
133KB
大型商业综合体桌面推演(民生壹号广场)
2
4
134KB
大型综合体演练方案
278
0
15KB
地震救援拉动实战演练战评总结
7
5
45KB
栀夏:大型商业综合体灭火救援工作开展探究
1
10
30KB
大型商业综合体桌面推演(杭州2021100801)(2)(1)
219
0
297KB
大型商业综合体消防安全检查手册
36
0
69KB
参加全省高层建筑和大型商业综合体灭火救援技术培训班心得体会
4
5
22KB
大型商业综合体微型消防站授课
8
10
180M
大型商业综合体火灾事故处置桌面推演1105
5
20
3M
大型商业综合体火灾扑救
84
2
18KB