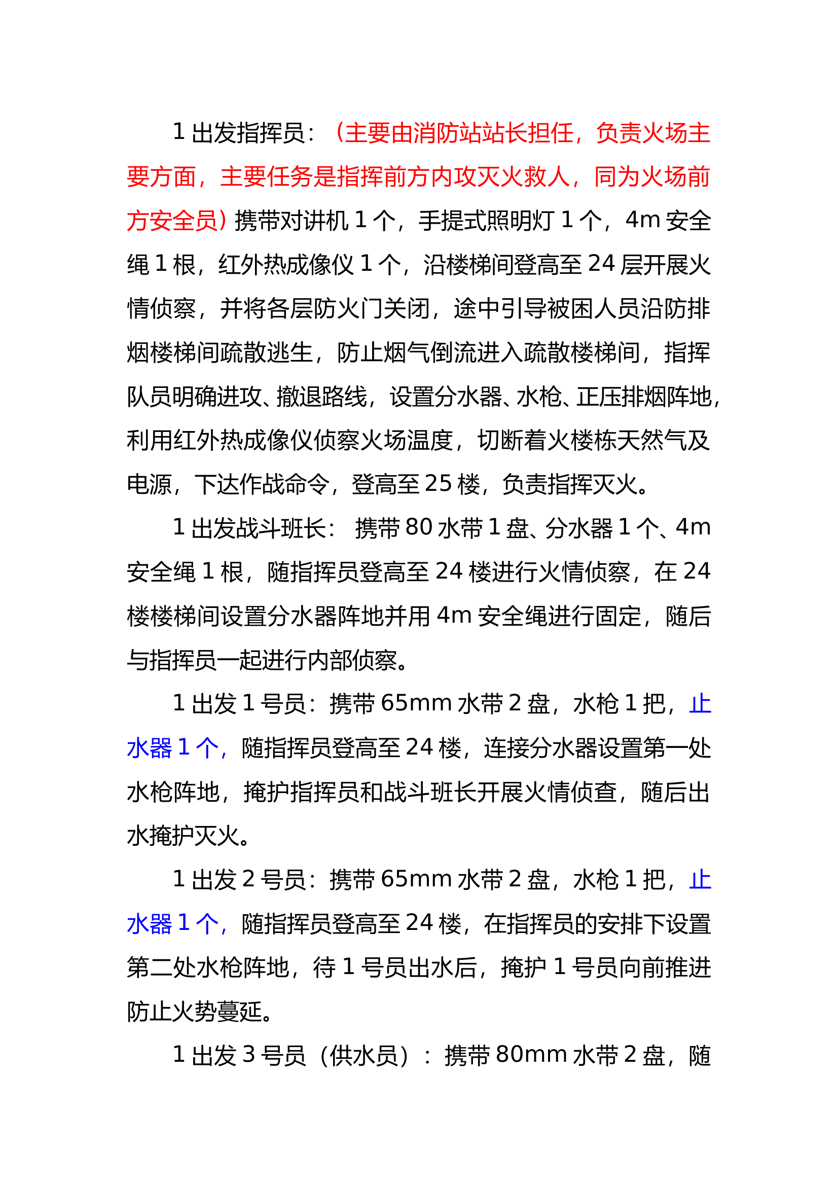
添加到电脑桌面
添加到电脑桌面,以后点击桌面图标一键打开,无需搜索,非常快捷!
立即添加
资源篮
0
文档悬赏
普通会员
限时优惠
登录
首页
充值
所有文档
文库
作战训练安全
(自上而下)高层民宅建筑灭火救援作战编成doc - 副本
DOC
163KB
6页
下载4
2025-02-26
浏览129
收藏1
评分-
6积分
AI编辑
温馨提示:当前文档有6页,可预览2页。下载可查看全部内容
剩余4页未读,
下载浏览全部
收藏
已收藏
喜欢
已喜欢
文档描述
(自上而下)高层民宅建筑灭火救援作战编成doc - 副本
V**
这个人很懒,什么都没留下
查看用户
该文档于
上传
相关文档
精品:高层建筑灭火救援作战编成的实践与思考
3
10
20KB
高层建筑灭火救援作战编成标准
126
0
180KB
精品:n浅谈高层建筑消防安全管理对灭火救援作战的重要作用
0
10
19KB
高层建筑灭火救援作战编成的思考
0
5
1M
高层建筑类灭火救援作战安全检查记录表(试行)
12
0
58KB
高层建筑灭火救援作战类型预案
6
20
71KB
谈高层建筑的消防灭火救援措施
40
5
18KB
高层建筑灭火救援综合实战演练初版方案(1)
32
10
22KB
高层公共建筑灭火救援中固定消防设施的使用策略
3
12
21KB
关于灭火救援作战编成的几点思考
5
3
32KB
高层建筑灭火救人战法编成
13
5
35KB
消防灭火作战高层建筑火灾指挥扑救指南
8
5
57KB
栀夏:高层建筑灭火救援
1
10
146KB
精品:n高层建筑火灾危险性及灭火救援技术探讨
1
10
29KB
大队(站)级-高层建筑-XX酒店(高层建筑)灭火救援预案
425
0
870KB
高层建筑外立面火灾灭火救援技术
2
3
315KB
高层建筑灭火救援技术研究
2
5
26KB
灭火救援作战编成任务分工
32
5
193KB
精品:a规范执勤秩序、探索作战编成——浅谈如何加强灭火救援正规化建设
6
10
16KB
精品:n高层建筑火灾特点、灭火难点、灭火救援对策及日常防范
5
10
34KB
城市高层建筑灭火救援预案
7
4
16KB
精品:n高层建筑的消防灭火救援措施思考
1
10
25KB
xxx高层建筑灭火应急救援预案
23
10
10M
精品:n高层公共建筑灭火救援中消防设施的应用探究
0
10
48KB
精品:c浅析高层建筑灭火救援的难点和应对策略
1
10
14KB
大型商业综合体灭火救援作战编成探讨
3
10
21KB
田固定消防设施在高层建筑灭火救援中的应用探寻
3
12
519KB
高层建筑灭火救援预案
117
5
1M
精品:超高层建筑火灾扑救难点和灭火救援战术重点分析与运用
3
10
24KB