添加到电脑桌面
添加到电脑桌面,以后点击桌面图标一键打开,无需搜索,非常快捷!
立即添加
资源篮
0
文档悬赏
普通会员
限时优惠
登录
首页
充值
所有文档
文库
民主生活会
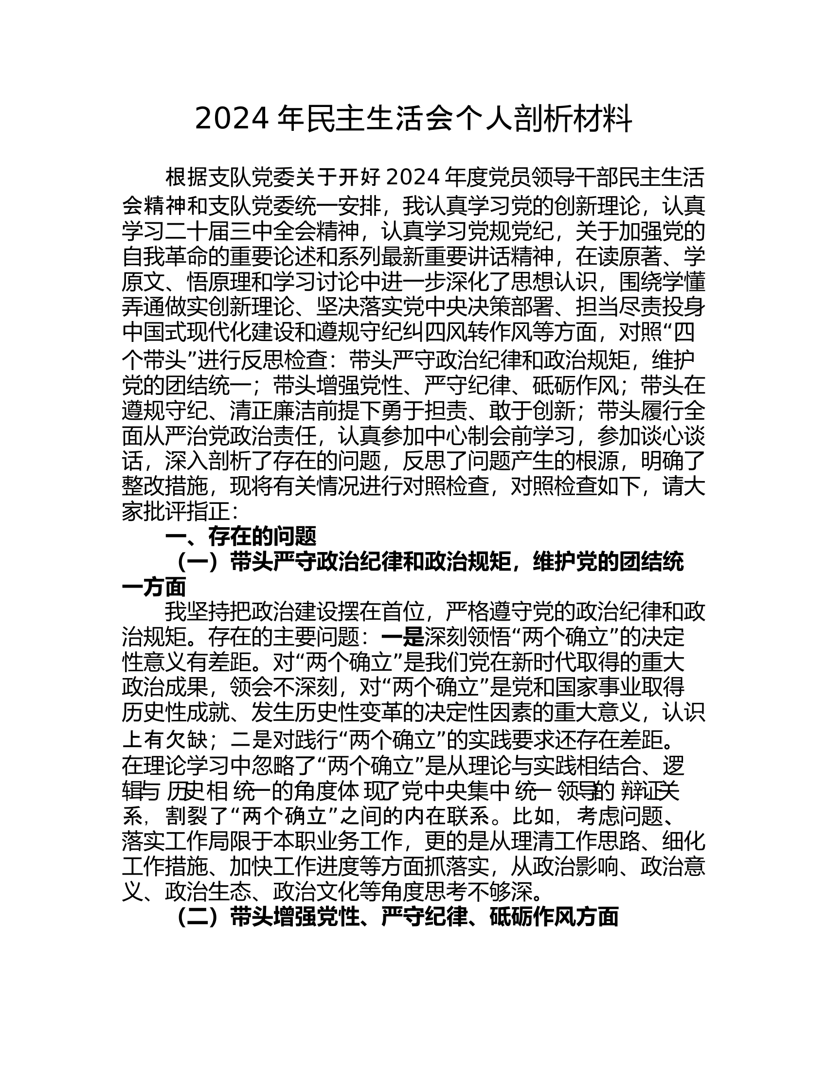
2024年民主生活会个人剖析材料“四个带头”及一个典型案例剖析
DOCX
18KB
4页
下载13
2025-02-19
浏览809
收藏4
评分-
20积分
AI编辑
温馨提示:当前文档有4页,可预览2页。下载可查看全部内容
剩余2页未读,
下载浏览全部
收藏
已收藏
喜欢
已喜欢
文档描述
2024年民主生活会个人剖析材料“四个带头”及一个典型案例剖析
逆**
这个人很懒,什么都没留下
查看用户
该文档于
上传
相关文档
2024年民主生活会个人剖析材料“四个带头”及典型案例剖析
20
30
19KB
42024年民主生活会个人对照检查发言材料(四个带头+典型案例)
73
5
17KB
指导员2024年度民主生活会剖析材料(四个带头+反面典型案例+主题教育民主生活会整改情况)
188
6
27KB
2024年度民主生活会个人对照检查材料(四个带头+YS形态)
12
4
22KB
2024年度民主生活会“四个带头”个人对照检查材料
8
4
23KB
2024年度消防大队党委民主生活会剖析材料(“四个带头”)绝对靠谱
136
8
23KB
2024年度民主生活会支队科室领导干部对照检查材料(四个带头+反面典型案例)
79
8
16KB
领导班子2024年度专题民主生活会对照检查剖析材料(围绕“四个带头”)参考(1)
20
6
12KB
2024年度民主生活会(个人对照检查材料四个带头3篇、书记发言材料1篇、批评与自我批评百余条)
135
8
126KB
20250102 2024年度四个带头民主生活会带头履行全面从严治党政治责任方面”等四个方面个人对照检查发言材料四篇
75
10
57KB
2024年度“四个带头”民主生活会领导个人对照检查材料
29
5
20KB
2024年度民主生活会“四个带头”个人对照检查材料(全面)
13
3
19KB
2024年民主生活会对照检查材料(四个带头)
73
1
16KB
2024年度民主生活会个人对照检查(四个带头)
3
10
21KB
2024年度民主生活会个人对照检查(四个带头+意识形态)
9
10
17KB
2024年度民主生活会个人对照检查(四个带头+意识形态+上年度整改)
28
10
19KB
2024年民主生活会对照检查材料(四个带头+反面案例)
34
10
28KB
(2025.2.7)消防队A委2024年民主生活会班子对照检查材料(四个带头)
52
6
16KB
2024年度民主生活会发言材料(政治指导员)“四个带头”
12
5
311KB
2025年度民主生活会“四个带头”个人对照检查材料太全了!
11
4
18KB
2024年度民主生活会个人对照检查(四个带头纪检工作)
3
4
19KB
2024年度“四个带头”民主生活会对照检查材料写作指引之三
0
8
20KB
2024年度民主生活会领导班子对照检查材料(“四个带头”)
48
10
20KB
2024年度民主生活会发言材料党委班子全套(四个带头)
146
5
316KB
5“四个带头”“案例分析”2024年民主生活会个人对照检查(4方面16个问题,6000字)
44
5
22KB
2024年度四个带头民主生活会材料汇编
97
5
96KB
2024年度民主生活会发言材料(站长)“四个带头”
8
5
20KB
2024年度民主生活会发言材料(大队党委书记)“四个带头”
100
5
21KB
站长2024年度民主生活会剖析材料(四个方面+反面典型案例+主题教育民主生活会整改情况)
207
6
32KB