添加到电脑桌面
添加到电脑桌面,以后点击桌面图标一键打开,无需搜索,非常快捷!
立即添加
资源篮
0
文档悬赏
普通会员
限时优惠
登录
首页
充值
所有文档
文库
其他
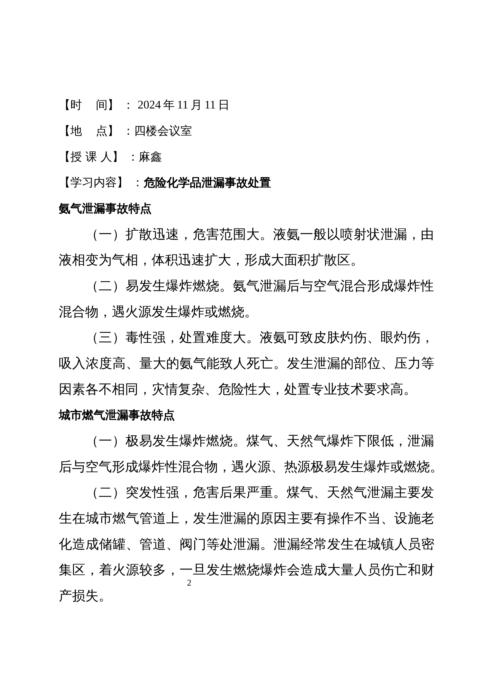
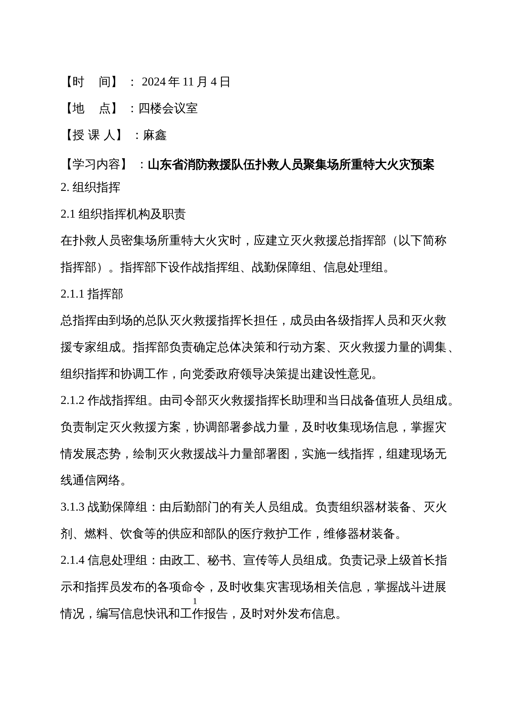
2024年11月份作战训练安全笔记
DOCX
18KB
4页
下载8
2024-12-24
浏览200
收藏0
评分-
2积分
AI编辑
温馨提示:当前文档有4页,可预览2页。下载可查看全部内容
剩余2页未读,
下载浏览全部
收藏
已收藏
喜欢
已喜欢
文档描述
2024年11月份作战训练安全笔记
诸**
这个人很懒,什么都没留下
查看用户
该文档于
上传
相关文档
2024年1月至8月政治、作战训练安全等理论学习笔记可直接用
11
10
1M
11月份作战训练安全笔记
5
2
49KB
1-6月份作战训练安全笔记
8
5
514KB
xx消防救援支队2024年第一季度作战训练安全形势分析报告
7
7
11KB
2024年作战训练安全理论授课竞赛评分标准及打分表
4
1
328KB
SY支队关于2023年11月份冬季执勤战备及作战训练安全专项督导的通报
21
6
197KB
2024年作战训练安全教育教案.
10
8
521KB
市消防救援支队关于2024年上半年作战训练安全暨执勤岗位练兵工作开展情况的报告
23
12
355KB
2024年大队2月作战训练安全分析报告
8
1
14KB
大队关于11月份作战训练安全专项整治活动情况的报告
5
1
34KB
2024年xxxx作战训练安全形势分析会 - 副本
15
20
224KB
2024年队务会暨作战训练安全形势分析会 ,消防站队务会每周共20篇左右
315
5
53KB
2023年作战训练安全笔记
34
5
1M
2024年一季度队伍管理暨作战训练安全形势分析会材料
18
20
194KB
xx支队2024年作战训练安全知识学习教案-9月3日
4
5
718KB
11月份作战训练安全形势分析
9
4
20KB
全体指战员大会队务会2024年6月最新(结合执勤战备工作队伍管理问题作战训练和安全形势分析及队伍思想管理情况)
129
1
77KB
12月作战训练安全笔记
65
1
19KB
2024年度作战训练安全专项整治工作方案
53
2
292KB
作战训练安全教育学习笔记(12.15)
149
1
18KB
2024年度作战训练安全训练计划
8
5
3M
2023年作战训练安全笔记(改名即用)
44
5
247KB
2024安全教育笔记(安全教育+作战训练安全教育)
44
5
631KB
精品:基层队站1-11月份最全最新队伍管理暨作战训练安全形势分析会(周安全形势、二十大安全形势、保密形势、廉政形势、节前形势、节前战备教育等等)
57
30
479KB
作战训练安全教育笔记
286
0
264KB
XX大队11月份作战训练安全大讨论
6
4
27KB
1月作战训练安全笔记
1
1
622KB
2月作战训练安全笔记
5
1
598KB
3月作战训练安全笔记
8
1
607KB