添加到电脑桌面
添加到电脑桌面,以后点击桌面图标一键打开,无需搜索,非常快捷!
立即添加
资源篮
0
文档悬赏
普通会员
限时优惠
登录
首页
充值
所有文档
文库
系统整治相关台账
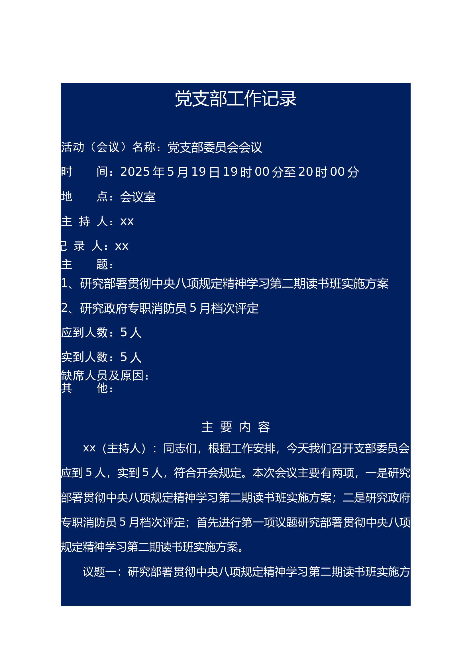
中央八项规定精神学习第二期读书班会议记录
DOC
36KB
6页
下载13
2025-05-26
浏览509
收藏5
评分-
15积分
AI编辑
温馨提示:当前文档有6页,可预览2页。下载可查看全部内容
剩余4页未读,
下载浏览全部
收藏
已收藏
喜欢
已喜欢
文档描述
中央八项规定精神学习第二期读书班会议记录
天**
这个人很懒,什么都没留下
查看用户
该文档于
上传
相关文档
学习中央八项规定精神读书班第二期研讨发言(防火参谋)
13
5
13KB
学习中央八项规定精神读书班第二期研讨发言(教导员)
13
5
15KB
贯彻中央八项规定精神学习教育第二期理论读书班上的发言提纲
1
5
20KB
深入贯彻中央八项规定精神学习教育第二期读书班交流研讨发言材料
5
5
31KB
第一期第二期中央八项规定精神学习教育读书班学习计划
6
5
54KB
基层消防救援队伍学习贯彻中央八项规定精神第二期读书班交流发言材料(6篇)
15
10
87KB
学习中央八项规定精神读书班第二期研讨发言(支队机关干部)
3
8
13KB
(大队长)中央八项规定精神学习教育第二期读书班专题研讨发言材料
30
5
15KB
(防火参谋)中央八项规定精神学习教育第二期读书班研讨交流发言材料1
11
5
14KB
(教导员)中央八项规定精神学习教育第二期读书班研讨交流发言材料
36
5
15KB
(指导员)中央八项规定精神学习教育第二期读书班专题研讨发言材料
40
5
14KB
中央八项规定精神学习教育第二期读书班专题研讨发言材料(消防员)八篇
14
15
980KB
中央八项规定精神学习教育第二期读书班专题研讨发言材料(干部)十一篇
29
20
303KB
中央八项规定精神学习教育第二期读书班专题研讨发言材料(消防员1)
19
2
13KB
中央八项规定精神学习教育第二期读书班专题研讨发言材料(消防员2)
7
2
273KB
8篇中央八项规定精神学习教育第二期读书班专题研讨发言材料
60
10
983KB
中央八项规定精神学习教育第二期读书班专题研讨发言材料(消防员3)
13
2
196KB
中央八项规定精神学习教育第二期读书班专题研讨发言材料(消防员4)
19
2
235KB
中央八项规定精神学习教育第二期读书班专题研讨发言材料(消防员5)
26
2
241KB
中央八项规定精神学习教育第二期读书班专题研讨发言材料(消防员6)
12
2
12KB
(副站长)中央八项规定精神学习教育第二期读书班专题研讨发言材料
21
4
186KB
中央八项规定精神学习教育第二期读书班专题研讨发言材料(消防员7)
35
2
16KB
xxx大队深入贯彻中央八项规定精神学习教育专题读书班学习计划(第二期)
14
5
13KB
中央八项规定精神学习教育第二期读书班实施方案(读书班计划安排表)
5
8
21KB
消防救援大队党委深入贯彻中央八项规定精神学习教育第二期读书班主持词
5
7
26KB
(防火参谋)中央八项规定精神学习教育第二期读书班研讨交流发言材料
13
2
12KB
中央八项规定精神学习教育第二期读书班学习资料汇编
7
2
115KB
消防救援大队深入贯彻中央八项规定精神学习教育第二期读书班实施方案
1
4
14KB
中央八项规定第二期读书班会议记录
17
15
21KB