添加到电脑桌面
添加到电脑桌面,以后点击桌面图标一键打开,无需搜索,非常快捷!
立即添加
资源篮
0
文档悬赏
普通会员
限时优惠
登录
首页
充值
所有文档
文库
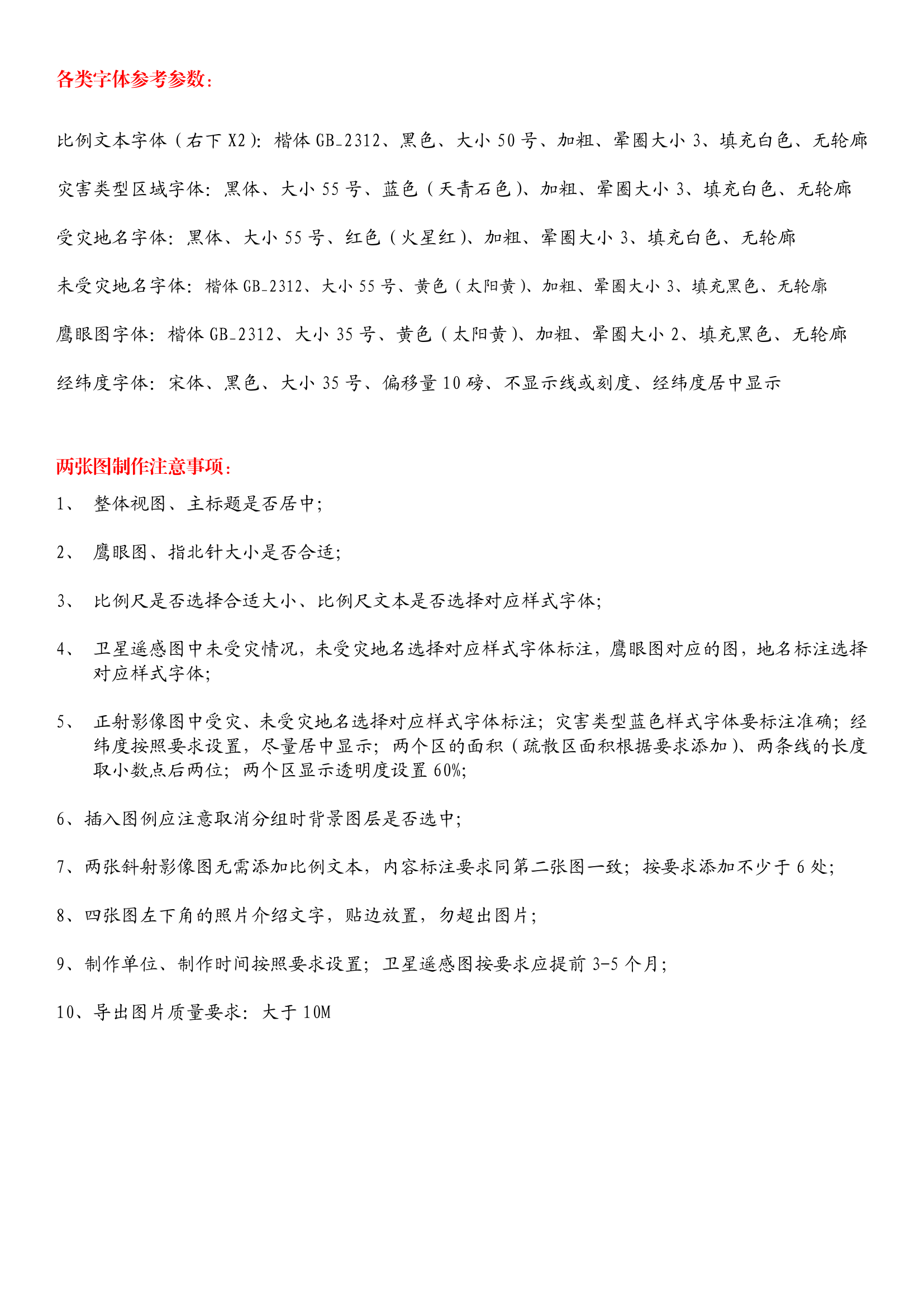
两张图制作要素20241220
PDF
7M
4页
下载1
2024-12-24
浏览115
收藏0
评分-
10积分
温馨提示:当前文档有4页,可预览2页。下载可查看全部内容
剩余2页未读,
下载浏览全部
收藏
已收藏
喜欢
已喜欢
文档描述
力量图对比图两张图制作要素20241220
长**
这个人很懒,什么都没留下
查看用户
该文档于
上传
相关文档
力量、部署图制图要素
1
10
820KB
无人机环飞三维拍摄及全景图制作操作规程
0
8
16KB
720云全景图制作教程
8
3
3M
全景图制作培训20210922
0
10
4M
应急通信操法全景图制作培训
1
5
3M
全景图制作培训20210415
4
1
3M
平面图制作标准和要求
11
0
14KB
风险四色图制作详解
0
10
10M
5-二维图制作(3)
1
20
54M
培训课件-无人机航拍与全景图制作(1)
4
15
50M
二维灾害现场对比图制作
15
2
129M
消防员內攻与紧急避险技术及装备应用介绍(制作中)
35
20
83M
48直接锚点制作
7
12
343KB
精品:c基于“环境+要素+流程”的NCP疫情期间灭火救援对策研究
0
10
31KB
接警询问要素和规范用语
167
0
71KB
加强党务干部队伍能力建设,破解党建与业务工作“两张皮”问题
22
5
13KB
接警时的要素询问及注意事项
172
0
30M
森林(草原)火灾现场安全要素评估表
1
5
263KB
制作二维对比图、力量部署图教程
1
20
4M
精品:浅析现代化电动汽车火灾原因和灭火救援重点要素
1
10
192KB
社区消防安全宣讲课件(2025新制作)
12
2
116M
3 比 1 倍力系统制作操考核细则
3
1
251KB
制作谈话笔录需把握的关键点
1
4
14KB
精品:n浅析灭火救援预案制作存在的问题及几点建议
5
10
45KB
消防队食品采购制作安全承诺书
2
4
13KB
接警员询问的要素和燃烧迹象
5
12
36KB
关于六月份实战化预案制作评比竞赛情况的通报
3
12
47KB
【十三要素范本】标准化安全生产管理台账
1
5
2M
【十三要素范本2】标准化各要素台账表格
1
5
2M