添加到电脑桌面
添加到电脑桌面,以后点击桌面图标一键打开,无需搜索,非常快捷!
立即添加
资源篮
0
文档悬赏
普通会员
限时优惠
登录
首页
充值
所有文档
文库
民主生活会
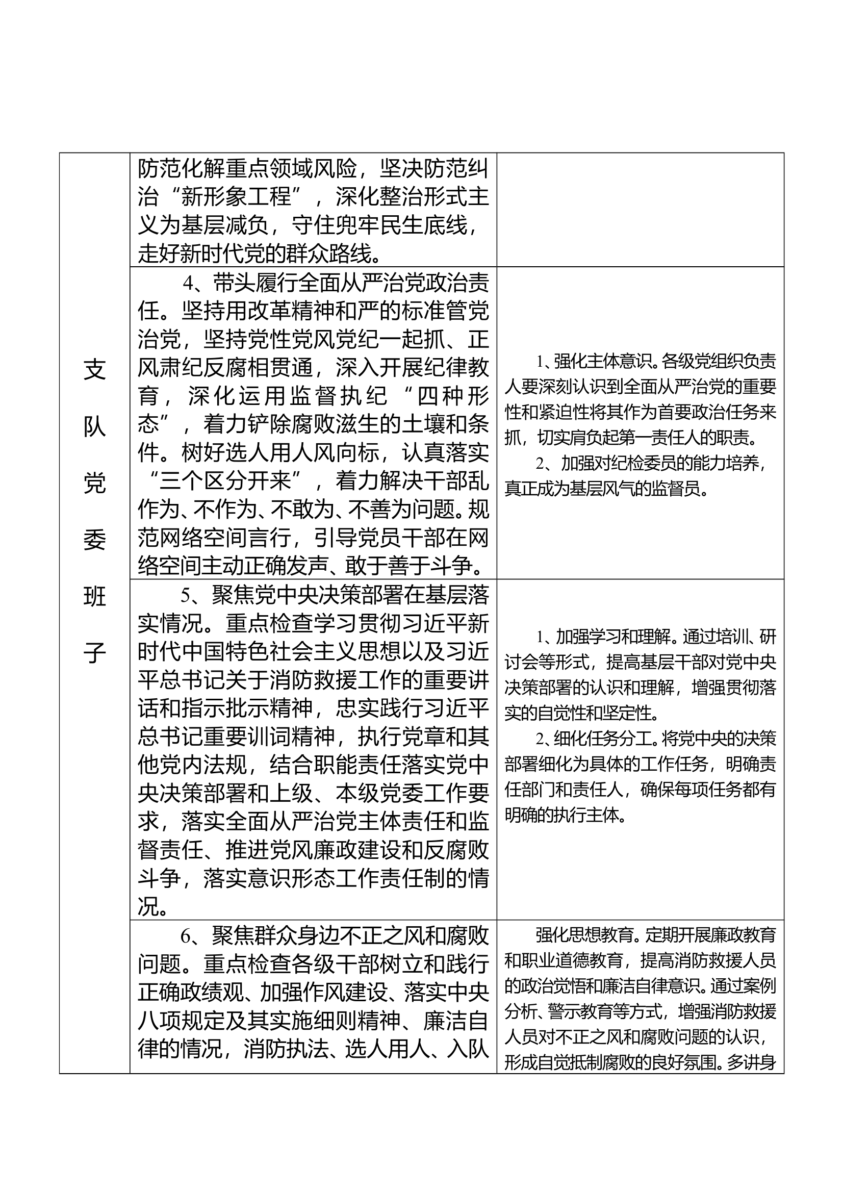
2024年度民主生活会暨巡察整改专题民主生活会意见建议征集表
DOC
263KB
4页
下载13
2025-02-19
浏览868
收藏5
评分-
20积分
AI编辑
温馨提示:当前文档有4页,可预览2页。下载可查看全部内容
剩余2页未读,
下载浏览全部
收藏
已收藏
喜欢
已喜欢
文档描述
2024年度民主生活会暨巡察整改专题民主生活会意见建议征集表
年**
这个人很懒,什么都没留下
查看用户
该文档于
上传
相关文档
2024年度民主生活会个人对照检查材料(支队纪委书记)包含巡察整改对照“四个聚焦”方面内容和班子成员意见建议
82
10
355KB
支队党委班子及班子成员2024年度党员领导干部暨政治巡视整改专题民主生活会意见建议征求表
88
6
32KB
2、XX大队党委2024年度党员领导干部暨政治巡视整改专题民主生活会意见建议征求表(1)
24
12
73KB
1、支队党委2024年度党员领导干部暨政治巡视整改专题民主生活会意见建议征求表
36
12
79KB
2024年度党员领导干部民主生活会暨巡察整改专题民主生活会对照检查材料(4个带头+巡察整改问题+案例剖析)5000字2
106
6
351KB
8.消防站支部班子2024年度党员领导干部暨政治巡视整改专题组织生活会意见建议征求表
3
10
30KB
2024年度组织生活会问题整改、会前准备及意见建议征集
46
6
20KB
8.2024年度组织生活会问题整改、会前准备及意见建议征集
26
6
19KB
2024年度政治巡察整改专题民主生活会对照检查材料(XXX)
13
20
36KB
2024年度组织生活会暨巡察整改专题组织生活会情况报告
19
10
410KB
2024年巡察整改专题民主生活会对照检查材料...............
7
6
15KB
2024年巡察整改专题民主生活会对照检查材料............
14
6
16KB
栀夏:2024年巡察整改专题民主生活会对照检查材料(2097字)·
3
10
12KB
2024年度民主生活会征求意见建议情况的通报
23
3
172KB
4.2024年度政治巡视整改专题民主生活会学习资料汇编
11
10
1M
2024年度党员领导干部暨政治巡视整改专题民主生活会材料汇编
87
5
105KB
2024年度支部委员民主生活会发言材料(四个方面、案列分析、对支部意见建议)
33
10
302KB
落实支队党委政治巡察反馈意见整改工作专题民主生活会对照检查材料——站长
72
5
388KB
2024年度民主生活会领导班子和个人征求意见建议汇总(4个方面178条)
45
8
25KB
消防员2024年度民主生活会(八个方面,四个带头,四个聚焦,整改措施、批评建议)
17
8
29KB
大队党委班子专题民主生活会意见建议征求表
9
12
47KB
支队党委2024年度民主生活会征求意见表
13
8
22KB
消防救援队伍巡视反馈意见整改落实专题民主生活会个人对照检查材料
1
4
19KB
关于征求支队党委专题民主生活会意见建议的
4
12
66KB
附件:支队领导班子2024年度民主生活会征求意见稿
33
6
44KB
2023年xx教育专题民主生活会征求的意见建议
0
30
24KB
支队党委班子专题民主生活会意见建议征求表
20
12
67KB
2023年巡察整改专题民主生活会领导点评发言
9
3
14KB
党委班子2024年度民主生活会征求意见表
12
7
16KB