添加到电脑桌面
添加到电脑桌面,以后点击桌面图标一键打开,无需搜索,非常快捷!
立即添加
资源篮
0
文档悬赏
普通会员
限时优惠
登录
首页
充值
所有文档
文库
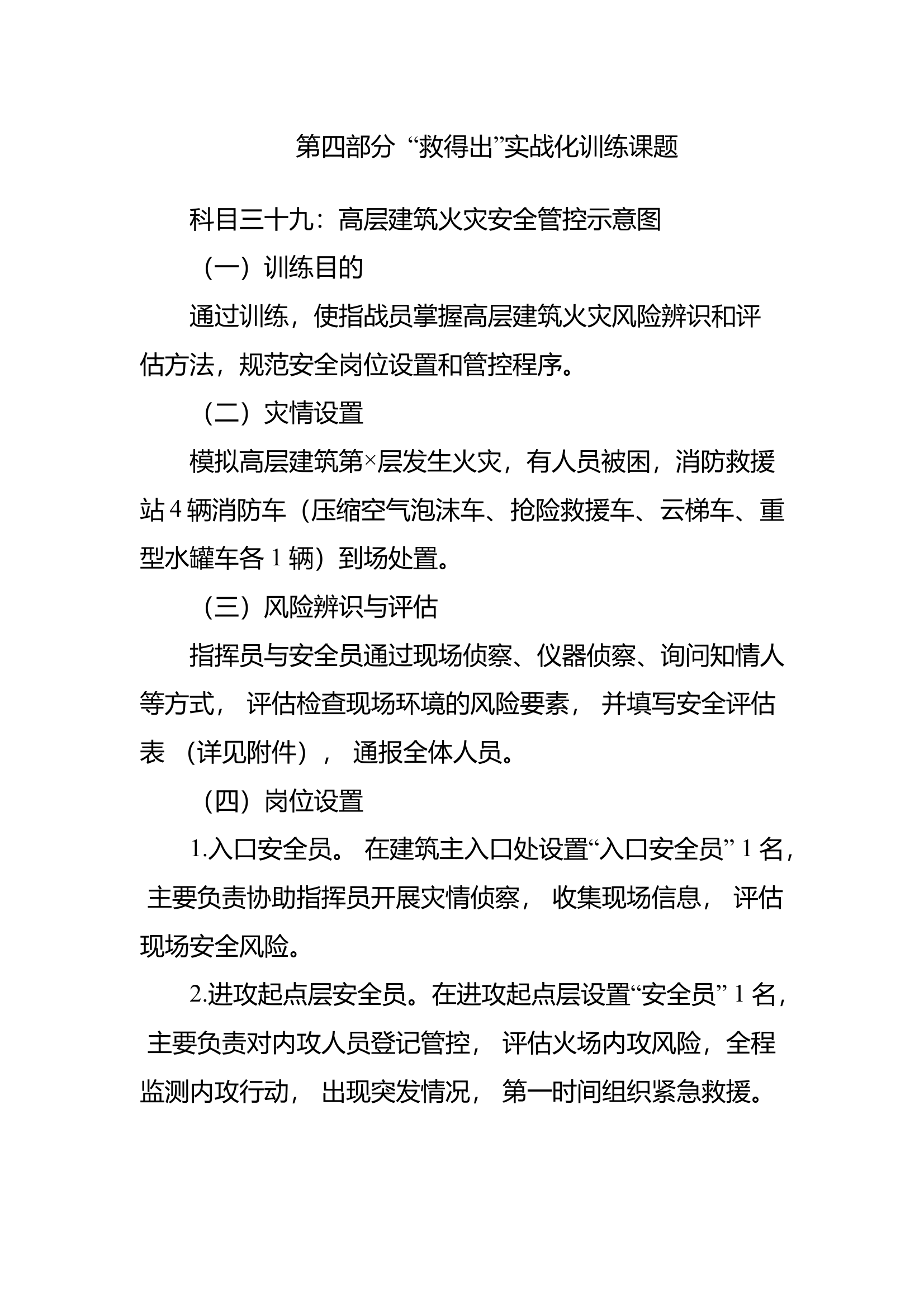
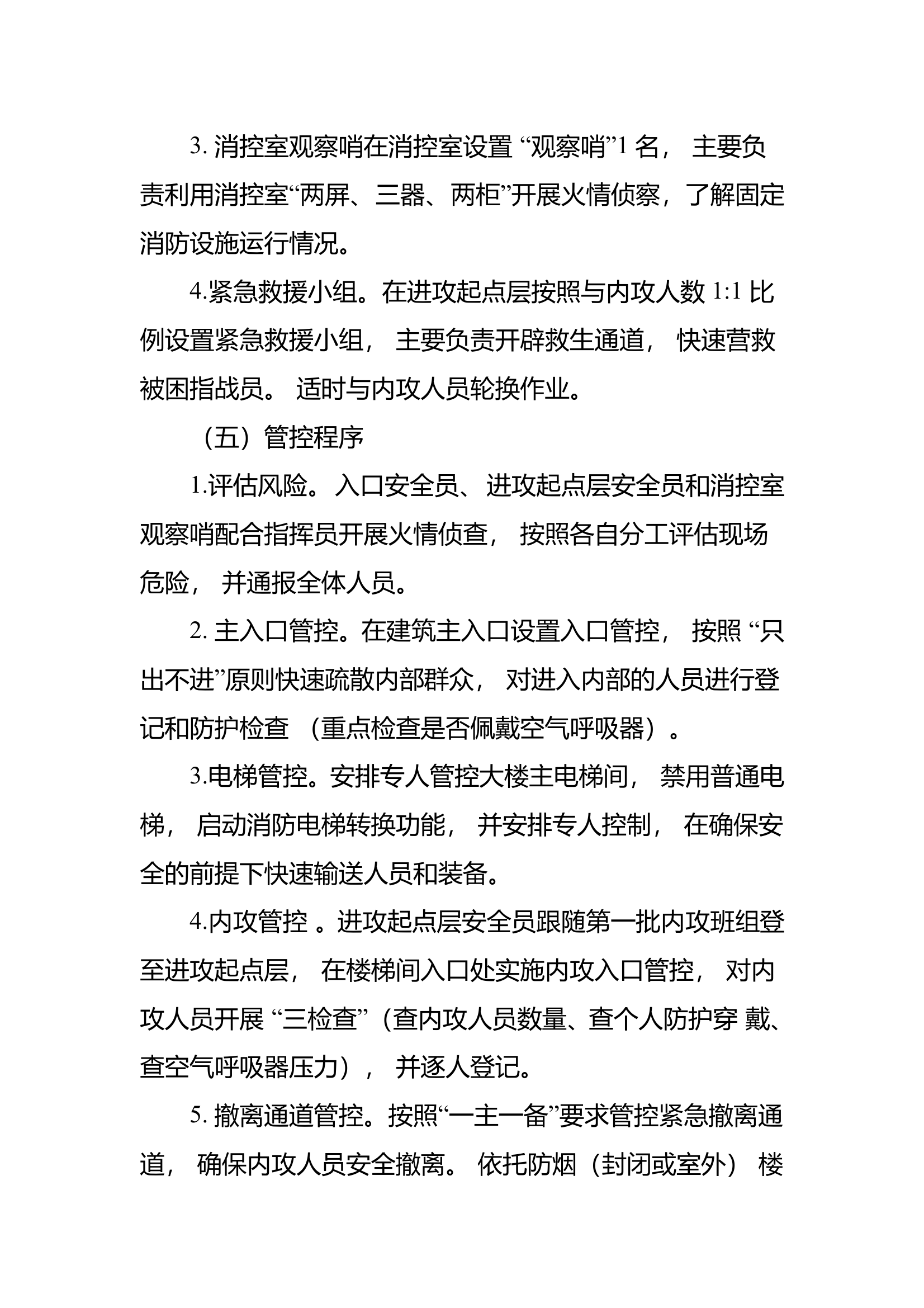
作战训练安全
高层建筑火灾安全管控
DOC
1M
5页
下载1
2025-05-19
浏览95
收藏1
评分-
3积分
AI编辑
温馨提示:当前文档有5页,可预览2页。下载可查看全部内容
剩余3页未读,
下载浏览全部
收藏
已收藏
喜欢
已喜欢
文档描述
高层建筑火灾安全管控
鱼**
这个人很懒,什么都没留下
查看用户
该文档于
上传
相关文档
高层建筑火灾安全管控程序推演
206
2
12KB
精品:b高层建筑火灾扑救中风险识别与安全管控措施
3
10
17KB
论高层建筑火灾扑救中风险识别与安全管控措施
4
4
34KB
浅析高层建筑火灾扑救中风险识别与安全管控措施
2
12
15KB
高层建筑火灾扑救的现场危险识别与现场安全管控ppt+讲稿
29
5
10M
高层建筑火灾风险识别与安全管控
2
12
58KB
高层建筑火灾扑救安全管控训练教案
4
12
941KB
高层建筑火灾扑救安全管控
17
3
632KB
高层建筑火灾扑救安全管控
4
2
29KB
重点环节安全管控表大队(火灾类)
21
1
26KB
精品:b高层建筑消防安全现状及火灾防控措施分析
0
10
303KB
森林火灾扑救基本理论及技战法、安全管控和战例复盘
17
10
25M
精品:高层建筑火灾烟气蔓延与人员安全疏散措施分析
3
10
15KB
作战安全类高层建筑火灾扑救技术及防控措施
12
3
28M
如何安全高效地处置高层建筑火灾
1
8
28KB
火灾现场安全管控和火场逃生指南
101
0
24KB
建筑火灾内攻技术与安全管控
3
5
23KB
高层建筑火灾安全与逃生方法
44
5
5M
高层建筑大型城市综合体火灾扑救安全风险及防控措施
194
1
6M
高层建筑大型城市综合体火灾扑救安全风险及防控措施
51
5
14M
灭火救援行动安全管控清单(建筑类火灾)
22
2
17KB
灭火救援行动安全管控清单(居民燃气类火灾)
9
2
47KB
高层建筑火灾事故处置流程和安全行动要点
30
5
57M
高层建筑火灾事故处置流程和安全行动要点
13
5
57M
建筑火灾现场安全管控注意事项
1
10
16KB
高层建筑火灾逃生自救与电动车火灾安全知识
24
30
252M
建筑火灾危险识别与安全管控
0
10
5M
建筑火灾扑救安全管控
14
5
51M
扑救森林草原火灾火场管控与安全
7
3
26KB