添加到电脑桌面
添加到电脑桌面,以后点击桌面图标一键打开,无需搜索,非常快捷!
立即添加
资源篮
0
文档悬赏
普通会员
限时优惠
登录
首页
充值
所有文档
文库
系统整治相关台账
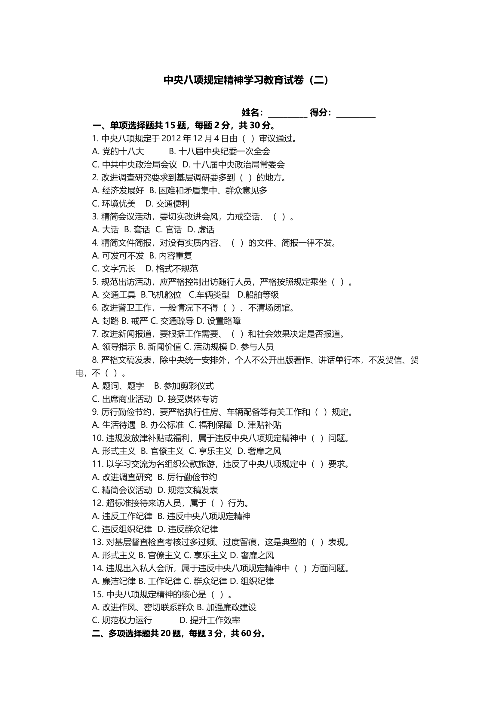
消防大队中央八项规定精神考试卷及答案
DOCX
20KB
5页
下载1
2025-06-11
浏览127
收藏1
评分-
15积分
AI编辑
温馨提示:当前文档有5页,可预览2页。下载可查看全部内容
剩余3页未读,
下载浏览全部
收藏
已收藏
喜欢
已喜欢
文档描述
消防大队中央八项规定精神考试卷及答案
小**
这个人很懒,什么都没留下
查看用户
该文档于
上传
相关文档
XX消防救援大队深入贯彻中央八项规定精神学习教育资料台账汇编(方案、读书班方案、开班仪式讲话、稿件、发言4篇、学习心得体会7篇、问题清单及整改、活动总结、学习资料、工作提示1-5期)
220
20
768KB
消防大队贯彻中央八项规定精神学习教育活动总结(取得的成效、存在的问题、下一步措施)
22
20
17KB
XXX市消防救援大队关于举行深入贯彻中央八项规定精神学习教育读书班的通知
8
5
36KB
中共XX消防救援大队委员会关于中央八项规定精神学习教育工作总结的报告
12
25
304KB
XX消防救援大队深入贯彻中央八项规定精神学习教育工作总结
8
12
21KB
xx市消防救援大队贯彻落实中央八项规定精神学习教育总结
8
5
357KB
Xx消防救援大队委员会深入学习贯彻中央八项规定精神学习教育第二期2
0
3
424KB
Xx消防救援大队委员会深入学习贯彻中央八项规定精神学习教育第二期
0
5
499KB
消防大队中央八项规定精神学习—查摆问题清单和整改台账
53
10
67KB
Xx消防救援大队委员会深入学习贯彻中央八项规定精神“深化对作风建设重要性的认识”研讨交流纪要
1
5
427KB
xxxxx消防救援大队深入贯彻中央八项规定精神学习教育总结报告
23
10
27KB
Xx消防救援大队委员会深入学习贯彻中央八项规定精神“锲而不舍落实中央八项规定及其实施细则精神,推进作风建设常态化长效化”研讨交流纪要
2
5
423KB
XXXX消防救援大队关于深入贯彻落实中央八项规定精神学习教育“回头看”工作报告
4
10
299KB
XX区消防救援大队关于中央八项规定精神学习教育“回头看”工作总结报告
3
5
20KB
XX消防大队开展深入贯彻中央八项规定精神学习教育工作活动总结
40
12
15KB
消防救援大队关于深入贯彻中央八项规定精神学习教育“回头看”工作开展情况报告
28
5
14KB
XX消防大队深入贯彻中央八项规定精神学习教育资料台账汇编(包含大队方案、读书班方案、开班仪式主持讲话及稿件、发言4篇、学习心得体会7篇、问题清单及整改、阶段总结、活动总结、简报、理论学习资料、支队工作提示1-8
19
20
278KB
xx市消防救援大队2025年深入贯彻中央八项规定精神学习教育自我评估报告
1
5
21KB
XXX消防救援大队关于2023年落实中央八项规定精神回头看报告
18
5
367KB
中共xxxx县消防救援大队委员会2023年开展贯彻落实“中央八项规定精神”回头看工作报告
29
3
230KB
2025年上半年消防特勤大队贯彻落实中央八项规定精神学习总结报告
43
10
24KB
XX消防救援大队深入贯彻中央八项规定精神学习教育资料台账汇编(包含方案、读书班方案、开班仪式讲话、稿件、发言4篇、学习心得体会7篇、问题清单及整改、活动总结、学习资料、支队工作提示)
438
23
242KB
消防救援大队深入贯彻中央八项规定精神学习教育工作方案
23
10
314KB
中共XX县消防救援大队委员会关于贯彻落实中央八项规定精神工作情况总结汇报(1)
21
10
247KB
XX消防救援大队中央八项规定精神学习教育自查评估报告
23
12
16KB
XX消防救援大队深入贯彻中央八项规定精神学习教育资料台账汇编((包含大队方案、读书班方案、开班仪式主持讲话及稿件、发言4篇、学习心得体会7篇、问题清单及整改、阶段总结、活动总结、自查评估报告、简报、理论学习资料、支队工作提示1-8 期)
86
20
940KB
中央八项规定精神学习教育第一期、第二期研讨材料及“形势怎么看、守纪怎么办、工作怎么干”研讨分析材料干部和消防员合集(共计53篇,覆盖大队主官、防火参谋、中队干部等)
42
15
3M
XX消防救援大队深入贯彻中央八项规定精神学习教育活动总结
13
8
32KB
XX县消防救援大队关于开展深入贯彻中央八项规定精神学习教育活动集中整治台账问题销号情况报告
9
8
34KB