添加到电脑桌面
添加到电脑桌面,以后点击桌面图标一键打开,无需搜索,非常快捷!
立即添加
资源篮
0
文档悬赏
普通会员
限时优惠
登录
首页
充值
所有文档
文库
其他
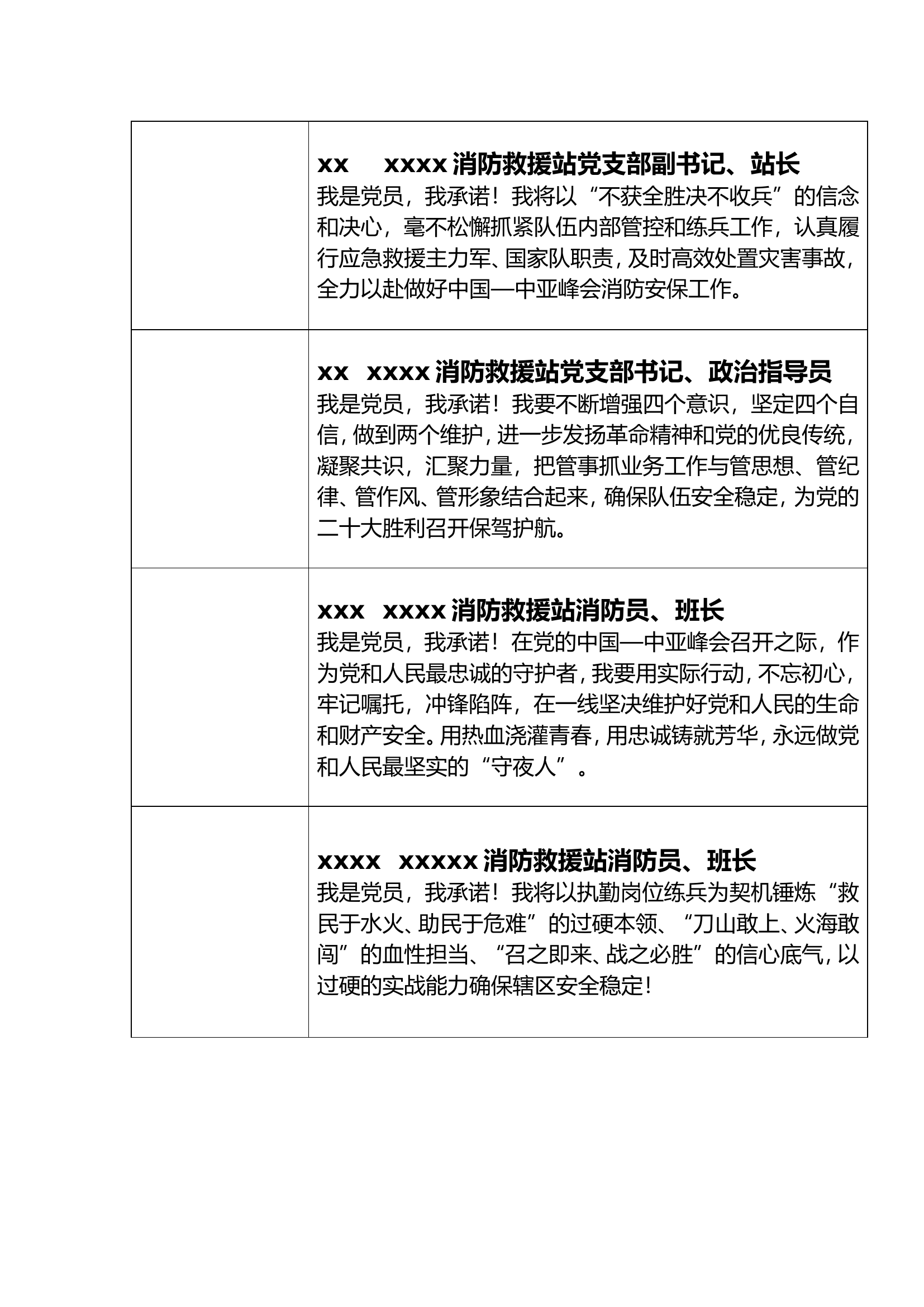
党员先锋岗.doc
DOC
19KB
1页
下载13
2023-11-30
浏览84
收藏1
评分-
2积分
AI编辑
收藏
已收藏
喜欢
已喜欢
W**
这个人很懒,什么都没留下
查看用户
该文档于
上传
相关文档
栀夏:党员先锋岗、党员示范岗、党员责任区、党员先锋队傻傻分不清楚?一张图表帮你彻底搞懂弄通!
0
10
15KB
栀夏:“四个三”工作法 打造共产党员先锋岗创建
1
10
14KB
xxx党员先锋岗、党员责任区、党员突击队活动通知
18
2
16KB
党员先锋岗、党员责任区、党员突击队创建实施方案
369
0
15KB
党员先锋岗申报表
22
0
14KB
.关于开展争创党员先锋岗活动的实施方案
7
4
44KB
2.大队党员先锋岗、党员责任区、党员突击队创建实施方案及名单
18
5
249KB
党员先锋岗(评判标准、责任书)
3
3
91KB
15篇预备党员思想汇报汇编(1)
491
0
47KB
青年党员在党支部集中学习研讨交流会上的发言材料
0
3
15KB
座谈交流发言:党员干部要永怀敬畏之心 勇担时代重任
1
5
15KB
栀夏:党课讲稿:筑牢思想防线 锻造忠诚干净担当的党员干部队伍(原创)
0
10
14KB
栀夏:如何切实增强党性修养加强党员组织纪律性
3
10
13KB
2024年党员发展对象理论测试卷
15
5
42KB
上半年党员队伍建设情况讲评
4
4
17KB
在党员轮训班上的讲话...............
2
6
18KB
2024第二季党员度思想汇报 (2).doc
16
2
170KB
优秀共产党员、党支部事迹材料10篇
39
3
81KB
党课:学习党章,永葆共产党员的先进性
30
1
111KB
精品:争做勇当担善作为的新时代党员
3
10
17KB
党员先锋岗党建展板党政党建
16
2
7M
XXX大队长党员思想汇报
42
5
16KB
2024第一季度党员思想汇报.doc最新
41
2
230KB
13篇2021党员思想汇报汇编.docx-----55.32 KB
1114
5
55KB
一个党员一面旗帜一个支部党员先锋岗党建展板党政党建
23
2
79M
栀夏:预备党员思想汇报范文模板(7篇范文参考)
1
10
26KB
2024第三季度党员思想汇报.docz最新
57
2
146KB
预备党员转正大会流程
10
1
22KB
2023年党员队伍思想形势分析
0
3
15KB