添加到电脑桌面
添加到电脑桌面,以后点击桌面图标一键打开,无需搜索,非常快捷!
立即添加
资源篮
0
文档悬赏
普通会员
限时优惠
登录
首页
充值
所有文档
文库
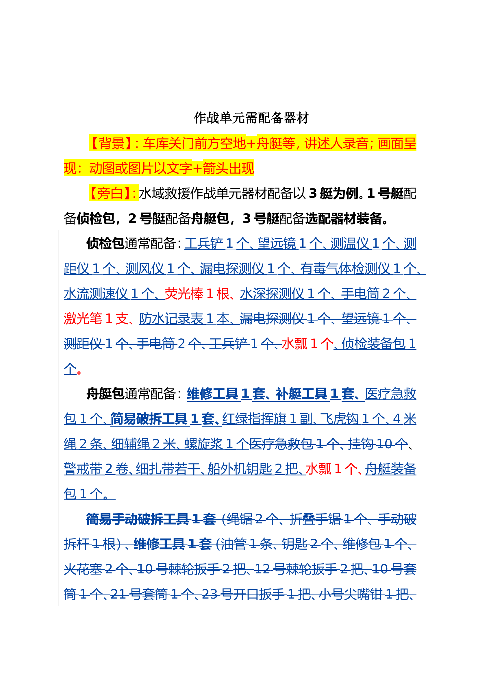
20230615水域救援视频解说(第九稿).doc
DOC
296KB
4页
下载36
2023-10-18
浏览120
收藏1
评分-
免费文档
AI编辑
温馨提示:当前文档有4页,可预览2页。下载可查看全部内容
剩余2页未读,
下载浏览全部
收藏
已收藏
喜欢
已喜欢
关**
这个人很懒,什么都没留下
查看用户
该文档于
上传
相关文档
关于对全市水域救援小组视频拉动和检查考核情况的通报
3
20
109KB
水域救援技术教案
35
1
521KB
(教案)水域救援技术教案
8
12
432KB
水域救援预案
68
2
24KB
开展水域救援时如何预防人员溺水
28
1
11KB
水域救援应知应会题库
53
0
475KB
栀夏:水域救援训练安全管理
1
10
213KB
1-17水域救援技术训练教材(已改)
18
5
39M
xx站水域救援编队建设方案
12
8
294KB
浅谈关于水域救援处置对策的几点思考
0
12
38KB
水域救援分队分工
15
5
17KB
消防救援站“9.8”水域救援战评总结
83
2
21KB
涿州市防汛抢险演练水域救援方案
145
0
12KB
涿州市消防救援大队水域应急救援方案
95
0
34KB
“如何提升队伍水域救援专业技能水平”大讨论
91
1
17KB
改进和加强水域救援工作的意见对策
3
5
583KB
教案:水域救援技术四会教学
3
14
433KB
水域救援培训总结
24
2
23KB
水域救援交流赛项目操作规程与评判细则
3
1
256KB
大队长水域救援授课教案
109
0
56KB
X消防救援大队全力推进水域救援专业队建设
16
5
15KB
精品资料:水域救援技术学习资料
5
20
24M
XX市消防救援支队水域救援专业队组建方案
4
15
477KB
栀夏:参加全国水域救援技术教练员培训班带训心得体会
3
10
15KB
大队消防救援队伍水域救援力量体系和能力建设工作方案(1)
15
5
565KB
浅析如何提高消防救援队伍水域救援水平
0
12
21KB
规范水域救援行动三十条硬性措施
3
12
19KB
参加全省激流水域救援培训班心得体会
3
10
14KB
精品:b关于基层水域救援工作的若干思考
0
10
15KB