添加到电脑桌面
添加到电脑桌面,以后点击桌面图标一键打开,无需搜索,非常快捷!
立即添加
资源篮
0
文档悬赏
普通会员
限时优惠
登录
首页
充值
所有文档
文库
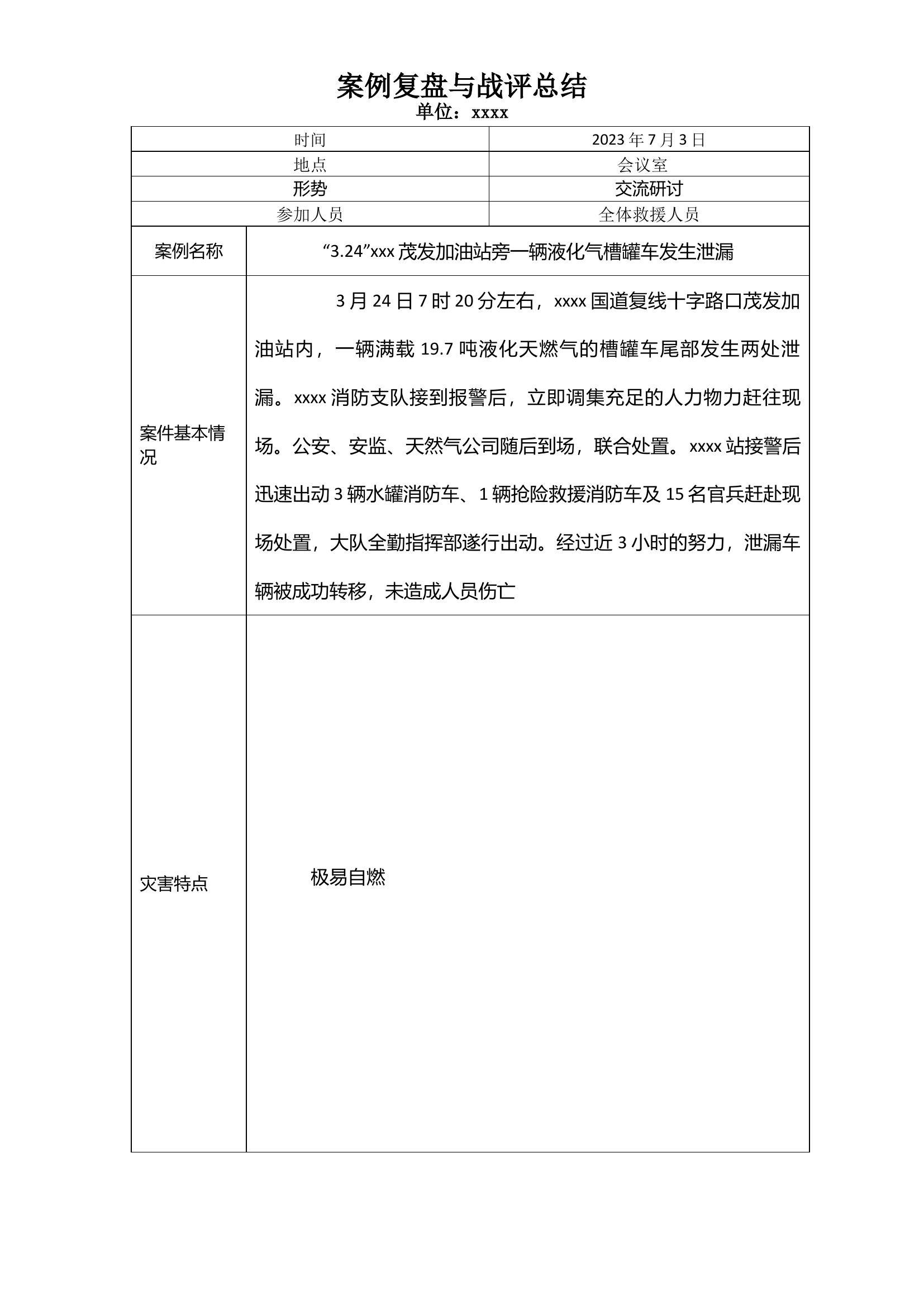
案列分析6.docx
DOCX
23KB
1页
下载5
2023-11-17
浏览56
收藏0
评分-
1积分
AI编辑
收藏
已收藏
喜欢
已喜欢
?**
这个人很懒,什么都没留下
查看用户
该文档于
上传
相关文档
2024年度支部委员民主生活会发言材料(四个方面、案列分析、对支部意见建议)
33
10
302KB
安全形势分析 4.26
384
0
12KB
个人党性分析
7
5
14KB
安全形势分析会参考
10
29
440KB
XX区消防救援大队信访形势分析研判报告
83
2
14KB
安全形势分析材料(上报稿)
74
0
43KB
5月份作战训练安全形势分析报告
344
0
23KB
XX政府专职消防救援队作战训练安全分析报告
29
2
173KB
XX党呈〔2025〕XX号 中共XXX大队委员会关于2025年第三季度党风廉政形势分析的报告
5
25
244KB
精品:b关于作战训练安全形势分析
2
10
19KB
5月安全形势分析
5
2
13KB
33、第三十三周作战训练安全形势分析
4
2
13KB
2023年6月份队伍管理安全形势分析
8
5
27KB
栀夏:浅议消防员作战伤亡原因分析及预防对策
2
10
30KB
栀夏:领导干部党性分析报告(一)
4
10
13KB
安全形势分析会3月第二周
0
1
12KB
10月份训练形势分析情况(三中队)
0
10
175KB
关于支队政府专职消防员队伍建设发展情况的调研分析
51
3
30KB
XXX大队队伍管理形势分析会材料
18
10
17KB
11.党的二十大专题队伍管理分析会材料
5
10
26KB
XXX消防救援支队2025年一月份作战训练安全形势分析的报告
16
15
295KB
xx消防救援站2025年4月份队伍安全形势分析报告
6
10
27KB
在第一季度队伍管理及安全形势分析会上的讲话
10
10
256KB
第二季度安全形势分析
8
5
21KB
2025年第二季度队伍安全形势分析报告
33
3
20KB
队务会暨安全形势分析会 03.12
475
0
143KB
xx站第二季度队伍安全形势分析会
3
20
43KB
安全形势分析
211
0
29KB
喷胶区域火灾危险性分析
0
12
44KB