添加到电脑桌面
添加到电脑桌面,以后点击桌面图标一键打开,无需搜索,非常快捷!
立即添加
资源篮
0
文档悬赏
普通会员
限时优惠
登录
首页
充值
所有文档
文库
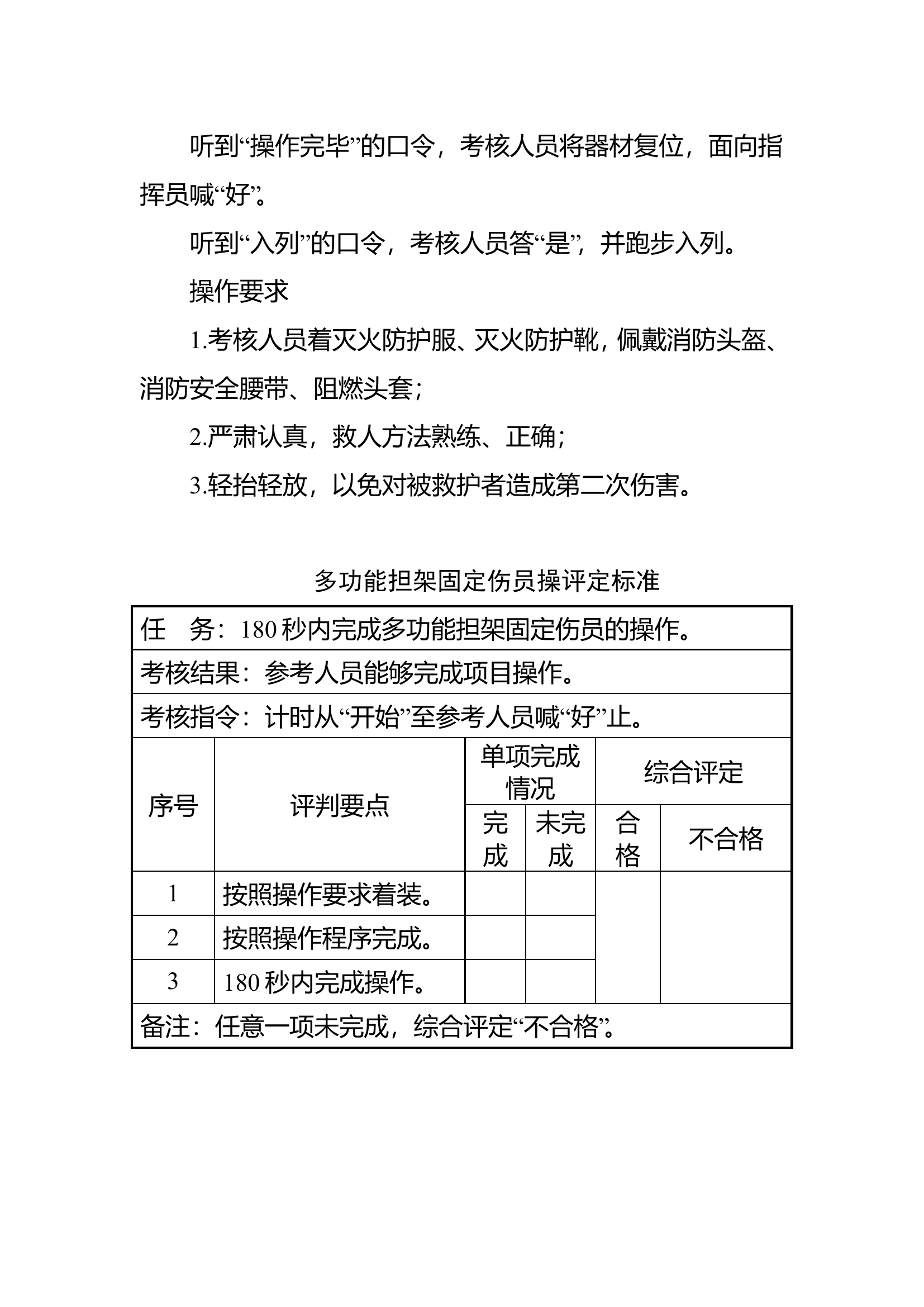
41多功能担架固定伤员.doc
DOC
111KB
2页
下载1
2023-11-15
浏览41
收藏0
评分-
12积分
AI编辑
收藏
已收藏
喜欢
已喜欢
小**
这个人很懒,什么都没留下
查看用户
该文档于
上传
相关文档
栀夏:浅谈当前消防救援队伍固定资产管理存在问题和对策
2
10
34KB
高层公共建筑灭火救援中固定消防设施的使用策略
3
12
21KB
固定资产定位卡
7
1
204KB
行政事业单位固定资产管理存在的问题及对策
0
3
13KB
消防多功能担架的讲解与实用
3
10
4M
固定消防设备在灭火救援中的应用
3
12
670KB
关于加强当前消防救援队伍固定资产管理的几点思考
1
12
17KB
消防救援站开展大型商业综合体固定消防设施测试手册
10
3
21KB
利用固定消防设施扑救高层建筑火灾
11
5
403KB
小型多功能登高平台消防车的性能特点及实战运用分析
1
15
567KB
消防员必学创伤急救四大技术(止血+包扎+固定+搬运)
6
5
8M
基于固定消防管网的超高层建筑火场供水方法研究
6
12
1M
精品:b固定消防设施在高层建筑火灾扑救中的运用分析
2
10
17KB
固定消防设施应用
21
3
21KB
04 多功能钳
2
0
96KB
浅谈当前消防救援队伍固定资产管理存在问题和对策.doc
3
10
33KB
1106高层建筑消防控制室固定设施测试示范
6
5
22KB
田固定消防设施在高层建筑灭火救援中的应用探寻
3
12
519KB
精品;b固定消防设施在灭火救援中的有效应用
4
10
15KB
固定资产卡模板(干部备勤室)
1
1
336KB
精品:地下建筑固定消防设施在实战中的应用
2
10
28KB
固定消防设施测试总结
14
3
16KB
精品:b车辆事故车体固定和破拆技术研究
4
10
2M
利用半固定接口注入泡沫操
0
2
17KB
关于完善固定资产管理体系的几点思考
1
12
17KB
精品:b高层建筑灭火救援中固定消防设施的实战化运用
3
10
17KB
浅谈加强固定资产管理的几点意见
2
12
14KB
浅谈当前消防救援队伍固定资产管理存在问题和对策
5
12
33KB
固定消防设施操作考核要点
48
1
36KB