添加到电脑桌面
添加到电脑桌面,以后点击桌面图标一键打开,无需搜索,非常快捷!
立即添加
资源篮
0
文档悬赏
普通会员
限时优惠
登录
首页
充值
所有文档
文库
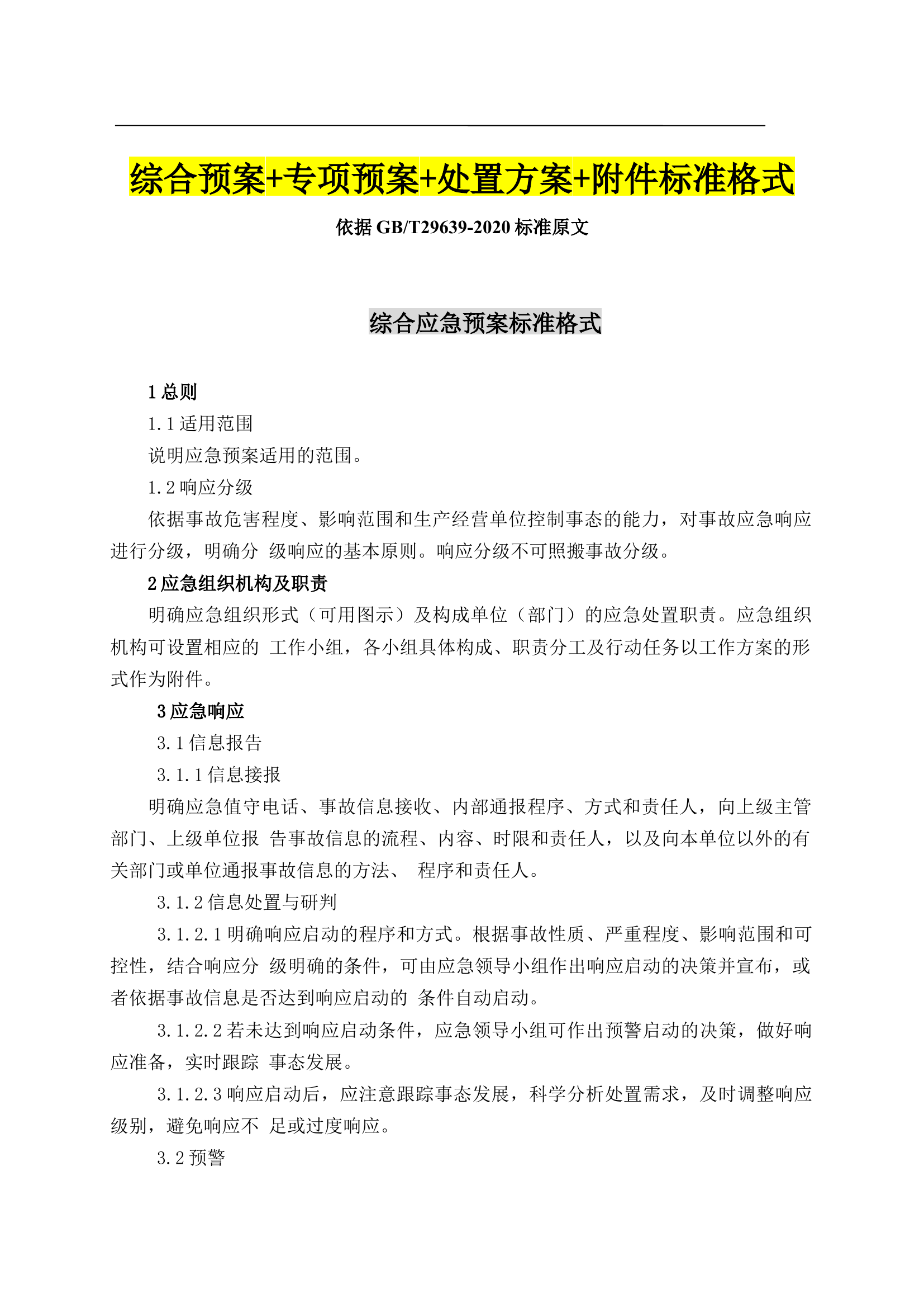
作战训练安全
4.第四篇:生产安全事故应急预案((依据GBT29639-2020编制,88页).docx
DOCX
463KB
9页
下载0
2023-04-02
浏览73
收藏0
评分-
3积分
AI编辑
温馨提示:当前文档有9页,可预览2页。下载可查看全部内容
剩余7页未读,
下载浏览全部
收藏
已收藏
喜欢
已喜欢
应**
这个人很懒,什么都没留下
查看用户
该文档于
上传
相关文档
02.【模板资料】企业通用生产安全事故应急预案(依据GBT29639-2020编制精简版)
0
3
119KB
1.第一篇:2021生产安全事故应急预案模板(依据GBT29639-2020)
0
3
203KB
2.独家发布:企业通用生产安全事故应急预案模板(依据GBT29639-2020)
0
3
2M
14.【模板资料】XX公司2021生产安全事故应急预案模板(依据GBT29639-2020)
0
3
193KB
12281 安全生产事故应急预案-2021版(编制依据GBT 29639 2020)
0
3
3M
【完善用】生产安全事故应急预案编制流程
0
6
2M
【模板资料】XX公司应急预案事故风险评估报告(依据GBT29639-2020编制,22页)
0
3
44KB
7.GBT 29639-2020生产经营单位生产安全事故应急预案编制导则(WORD版)
1
3
88KB
11.【模板资料】XX公司应急预案事故风险评估报告(依据GBT29639-2020编制,22页)
0
3
54KB
23. 生产安全事故专项应急预案
0
3
22KB
12285 最新版:生产经营单位生产安全事故应急预案编制导则GB T 29639-2020
0
3
4M
交通运输企业应急预案大全生产安全事故应急预案
0
5
168KB
XXX有限公司安全生产事故应急预案【130页】
0
3
145KB
xx露天煤矿生产安全事故应急预案【100页】
1
3
310KB
XX汽车天窗系统有限公司生产安全事故应急预案【52页】
0
3
276KB
XX燃气有限公司安全生产事故综合应急预案【39页】
1
3
235KB
安全生产事故应急救援预案【45页】
0
3
138KB
安全生产事故应急预案【40页】
0
3
53KB
安全生产事故综合应急预案【37页】
0
3
180KB
安装有限责任公司项目部生产安全事故综合应急预案【194页】
0
3
232KB
河南省煤矿企业生产安全事故应急预案编制细则【40页】
0
3
174KB
106页!某企业生产安全事故应急预案模板汇编
0
6
540KB
110页!2023企业生产安全事故应急预案模板
0
6
663KB
127页!2023新版生产安全事故应急预案参考模板
0
6
2M
135页!2023新版生产安全事故应急预案参考模板
1
6
1M
160页!2023全套新版公司生产安全事故应急预案
2
6
4M
245页!2023企业安全生产事故应急预案超全汇编
2
6
1M
生产经营单位生产安全事故应急预案编制导则GB T 29639-2020_(1)
0
3
4M
生产安全事故综合应急预案
30
0
408KB