添加到电脑桌面
添加到电脑桌面,以后点击桌面图标一键打开,无需搜索,非常快捷!
立即添加
资源篮
0
文档悬赏
普通会员
限时优惠
登录
首页
充值
所有文档
文库
民主生活会
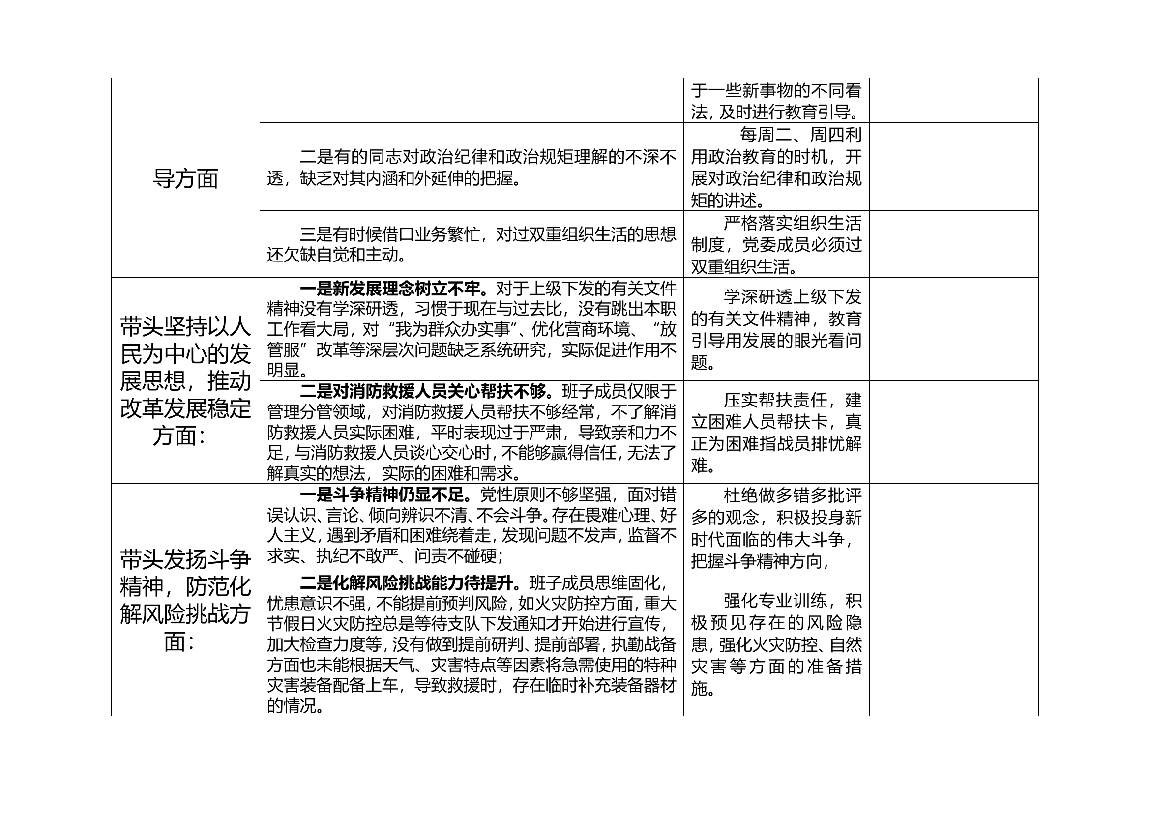
13、2022年度民主生活会问题整改清单.doc
DOC
37KB
1页
下载21
2023-02-11
浏览194
收藏0
评分-
15积分
AI编辑
收藏
已收藏
喜欢
已喜欢
火**
这个人很懒,什么都没留下
查看用户
该文档于
上传
相关文档
2022年度组织生活会问题整改情况
9
10
158KB
2023年度专题民主生活会、组织生活会查摆问题整改措施汇总(6个方面28条)..............
28
4
19KB
2022年党史学习教育专题民主生活会剖析问题的整改措施落实情况
52
5
13KB
民主生活会问题清单及整改措施(可用于党员个人问题清单材料)
2
10
15KB
2023年度主题教育专题民主生活会班子检视问题整改方案
3
10
14KB
(四个带头方面台账)2025年度民主生活会“四个方面”对照检查存在问题检视剖析整改清单台账
51
5
23KB
4.20 (2篇)能力本领方面存在问题原因分析整改措施2022年度组织生活会个人对照检查材料范文
11
3
26KB
2023年度主题教育专题民主生活会检视问题整改方案................
23
4
20KB
2022年度民主生活会整改措施落实情况
40
5
14KB
2023年度专题民主生活会、组织生活会查摆问题整改措施汇总(6个方面28条)
11
9
51KB
2023年xx教育专题民主生活会六个方面问题清单63例
1
30
38KB
XX县XX消防救援站党支部第二批主题教育专题民主生活会查摆问题整改方案
0
20
312KB
2023.2.10大队2022年度民主生活会总结报告
25
30
28KB
书记在2022年度党工委民主生活会上的主持词
0
5
15KB
2022年度领导班子民主生活会“六个方面”对照检查材料
723
0
111KB
支队党委2022年度民主生活会发言材料(汇编)
8
30
105KB
(5篇)2022年度专题民主生活会(六个带头)对照检查材料
11
2
201KB
主题教育对照检查个人问题清单与整改措施(专题组织生活会)
10
2
21KB
主题教育民主生活会对照检查、检视剖析问题清单30条
5
30
17KB
2022年度支队党委民主生活会征求意见表
45
2
17KB
2022年度民主生活会个人剖析材料(指导员)
11
5
35KB
2022年度民主生活会个人剖析材料(支队领导)
3
10
39KB
大队党委2022年度民主生活会材料汇编
14
30
905KB
2022年度民主生活会党支部剖析材料
22
2
40KB
2022年度民主生活会汇编(2023年初)
26
15
942KB
2022年度民主生活会对照检查发言材料(教导员)
9
2
2M
2022年度民主生活会谈心谈话提纲(3)
9
20
12KB
栀夏:2023年主题教育民主生活会个人对照检查材料(存在问题+原因分析+整改措施)
1
10
16KB
2022年度组织生活会和开展民主评议党员情况报告
12
2
18KB