添加到电脑桌面
添加到电脑桌面,以后点击桌面图标一键打开,无需搜索,非常快捷!
立即添加
资源篮
0
文档悬赏
普通会员
限时优惠
登录
首页
充值
所有文档
文库
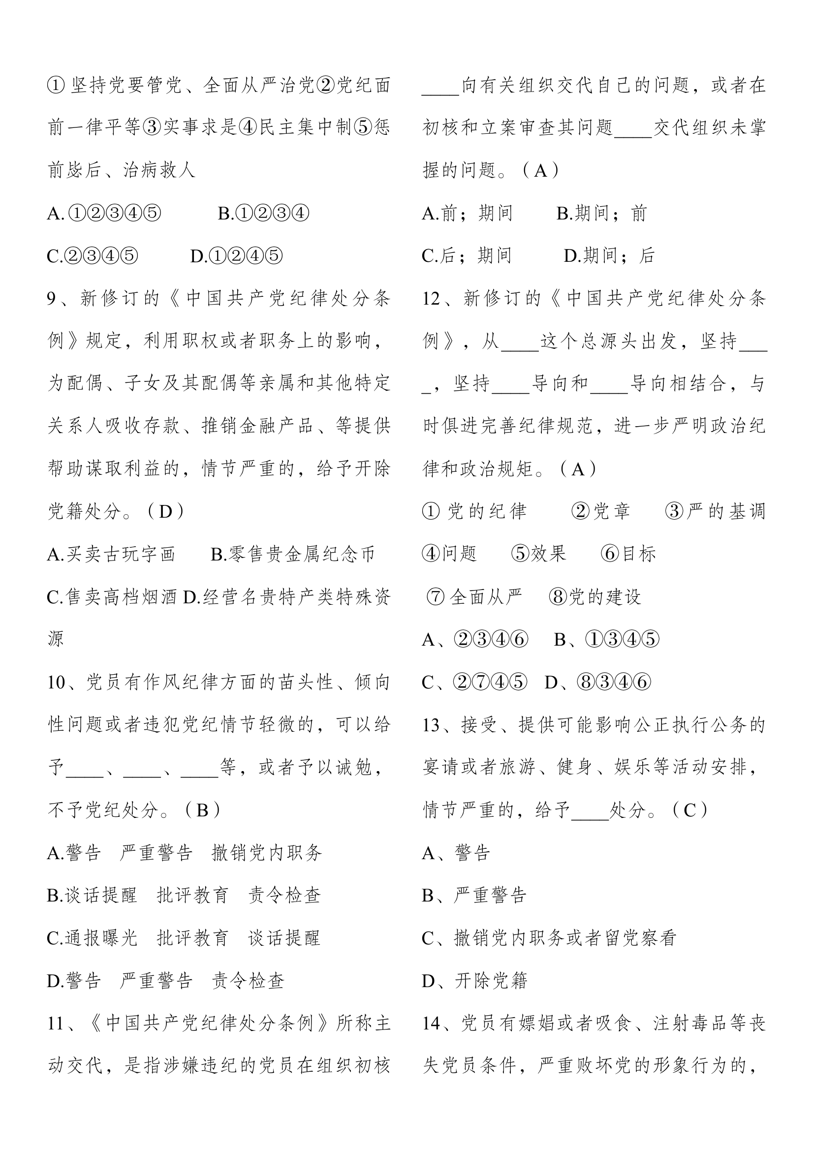
知识竞赛(党纪学习教育题库).docx
DOCX
353KB
7页
下载14
2024-08-15
浏览81
收藏0
评分-
3积分
AI编辑
温馨提示:当前文档有7页,可预览2页。下载可查看全部内容
剩余5页未读,
下载浏览全部
收藏
已收藏
喜欢
已喜欢
?**
这个人很懒,什么都没留下
查看用户
该文档于
上传
相关文档
在党纪学习教育暨条令安全知识竞赛活动上的讲话
0
8
12KB
党纪学习教育知识竞赛题库
15
5
12M
附件2:党纪学习教育题库(1)
5
10
71KB
栀夏:党纪学习教育知识竞赛工作方案
0
10
14KB
栀夏:党纪学习教育必知,《中国共产党纪律处分条例》历次修订
1
10
11KB
栀夏:党纪学习教育干部个人心得体会
0
10
12KB
栀夏:在党纪学习教育专题读书班开班仪式上的讲话
0
10
12KB
党纪学习教育心得体会【8】
10
2
11KB
6.10 关于深入开展学习党纪学习教育工作的实施方案
26
0
54KB
栀夏:【纪律教育月】学习《中国共产党纪律处分条例》心得体会 (2)
1
10
12KB
栀夏:党纪学习教育心得体会4 (2)
0
10
13KB
党纪学习教育应知应会(第一期)
9
5
162KB
2024党纪学习教育专题辅导:时刻心存敬畏规范自身言行不越界
3
4
30KB
党纪学习教育课件
5
5
377KB
党纪学习教育心得体会【9】
9
2
12KB
栀夏:党纪学习教育心得体会(最新)1
1
10
12KB
栀夏:党纪学习教育心得体会①(原创)
0
10
13KB
党纪学习教育任务推进表
19
3
394KB
党纪学习教育心得体会【10】
8
2
12KB
栀夏:写好党纪学习教育会议的讲话稿,会这种方法就够了
0
10
12KB
栀夏:2024 年党纪学习教育心得体会(1708字)
1
10
14KB
栀夏:党纪学习教育计划(全时段)
2
10
585KB
党纪学习教育心得体会【11】
15
2
12KB
栀夏:党纪学习教育心得体会——摆正“我”之身,答好党纪学习教育“三道题”
0
10
35KB
党纪学习教育心得体会【12】
16
2
13KB
党纪学习教育读书班研讨发言交流材料(1)
35
2
15KB
栀夏:2024 年党纪学习教育心得体会(2277字)
2
10
15KB
党纪学习教育“严管就是厚爱”大讨论发言交流提纲
12
5
339KB
党纪学习教育心得体会【13】
13
2
12KB