添加到电脑桌面
添加到电脑桌面,以后点击桌面图标一键打开,无需搜索,非常快捷!
立即添加
资源篮
0
文档悬赏
普通会员
限时优惠
登录
首页
充值
所有文档
文库
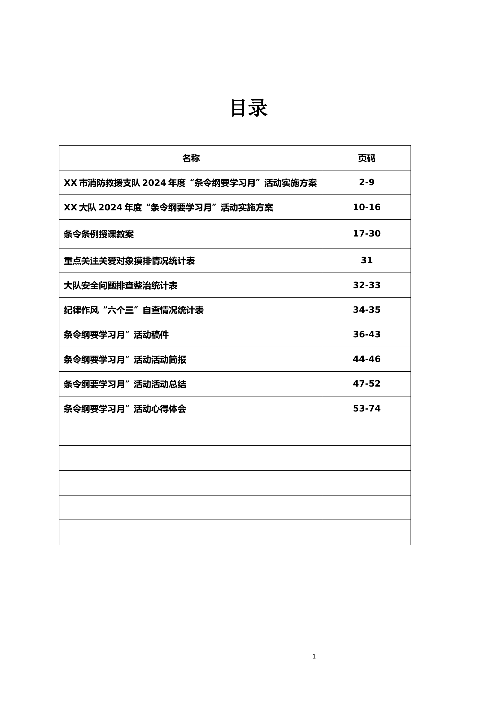
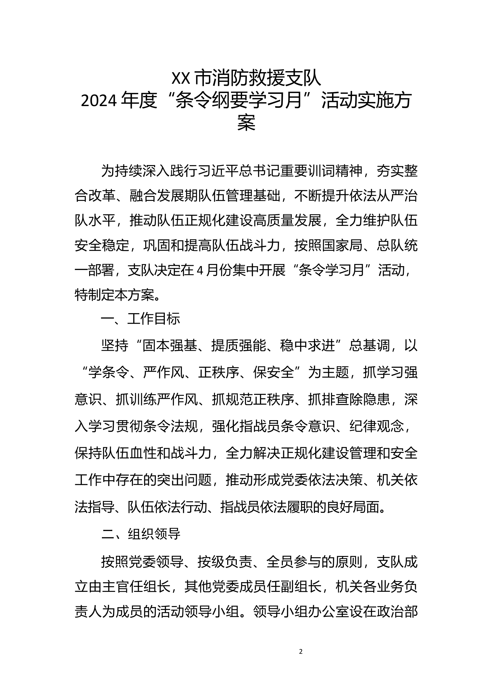
条令纲要
2024年条令档案(全套).docx
DOCX
91KB
2页
下载9
2024-05-13
浏览72
收藏0
评分-
15积分
AI编辑
收藏
已收藏
喜欢
已喜欢
F**
这个人很懒,什么都没留下
查看用户
该文档于
上传
相关文档
3.党支部会议记录(2024年4月)涉及七议议战议训议安全议保密等,条令学习月动员部署等
59
15
383KB
2024年团支部组织生活会全套
26
10
656KB
2024年度第二批主题教育专题组织生活材料汇编(全套党委材料)
4
5
2M
2024年档案盒竖行标签
10
5
1M
XX站2024年“条令学习月”活动总结
41
4
17KB
2024年条令学习月活动总结
5
5
505KB
2024年度组织生活会资料汇编.docx(全套)
56
15
163KB
高新大队2024年条令学习月活动总结
15
5
13KB
大队2024年“条令学习月“学习笔记
0
30
66KB
2024年条令条例学习心得体会
14
3
38KB
精品:XX消防救援站2024年条令纲要学习月活动实施方案(全套 )
4
30
1M
2024年“条令学习月”活动总结 - 副本
0
10
17KB
2024年条令学习月活动实施方案(全套)
72
5
101KB
XXX消防站2024年条令学习月活动实施方案(全套)
15
16
1M
2024年行政执法考试(续职)题库全套
0
5
362KB
2022年“条令纲要学习月”活动座谈会
100
1
28KB
精品:学条令纲要有感
6
10
15KB
在2024年理论学习中心组第一次集体学习研讨会上的交流发言
0
4
17KB
在2024年全市消防救援队伍机关文化建设工作推进会上的交流发言....
4
6
16KB
某市消防救援队伍总工会2024年一季度党建工作总结..........
2
6
15KB
在2024年上半年党风廉政建设推进会上的主持词及讲话.............
0
6
14KB
在2024年中青年干部培训班结业仪式上的发言
5
12
16KB
关于“条令纲要学习年”活动第一阶段工作开展情况的通报
2
12
22KB
在2024年工作会议上的讲话
0
4
18KB
2024年第一季度安全形势分析会汇报材料
31
5
24KB
2024年大队3月中心组学习、财务
1
5
94KB
在2024年市医院保密工作会议上的讲话
2
12
18KB
条令纲要学习月总结
54
1
20KB
2023年党建工作总结及2024年工作谋划
34
5
16KB