添加到电脑桌面
添加到电脑桌面,以后点击桌面图标一键打开,无需搜索,非常快捷!
立即添加
资源篮
0
文档悬赏
普通会员
限时优惠
登录
首页
充值
所有文档
文库
其他
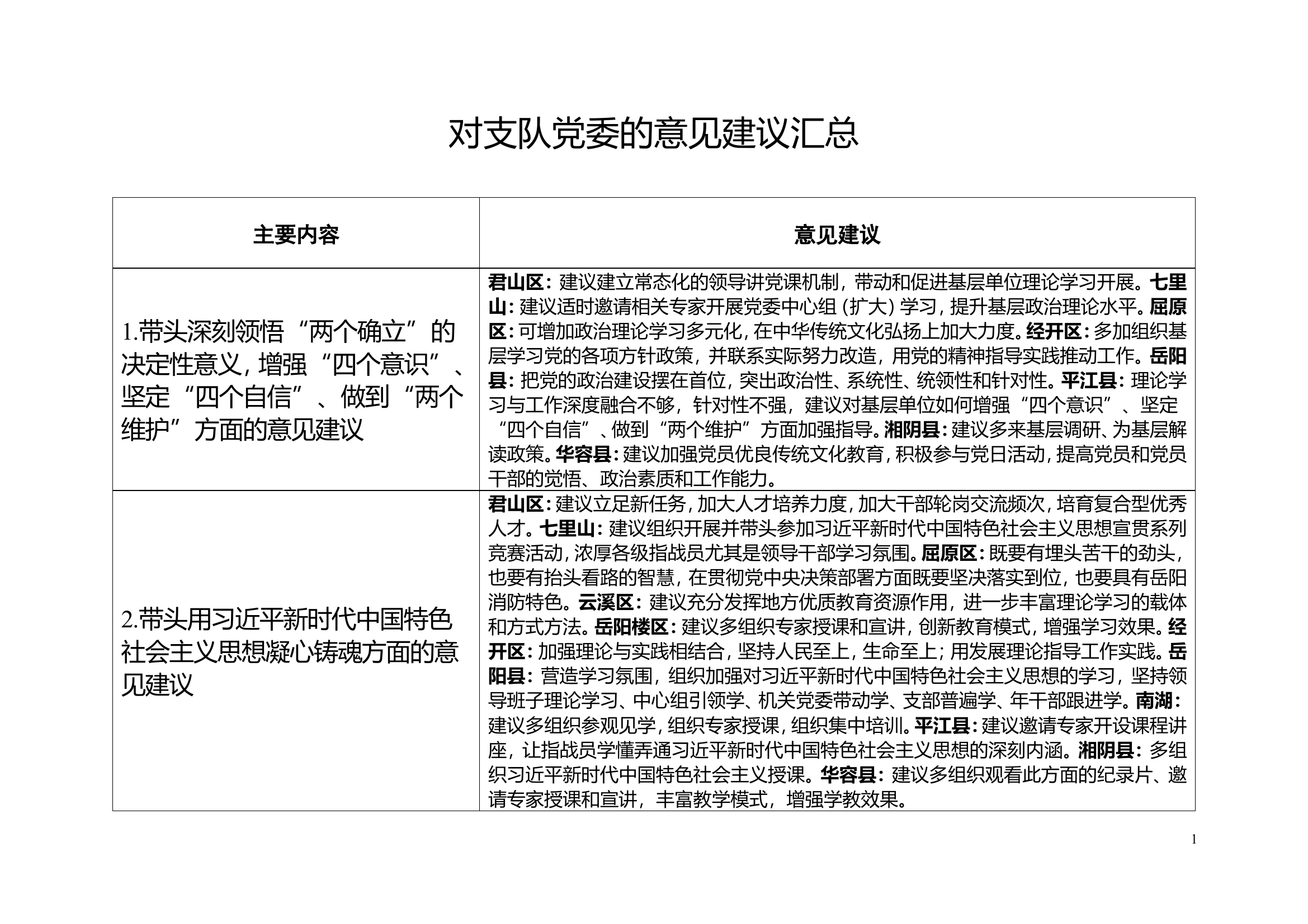
对支队党委的意见建议汇总.doc
DOC
117KB
2页
下载18
2024-01-19
浏览316
收藏2
评分-
8积分
AI编辑
收藏
已收藏
喜欢
已喜欢
张**
这个人很懒,什么都没留下
查看用户
该文档于
上传
相关文档
关于征求支队党委专题民主生活会意见建议的
4
12
66KB
支队党委班子专题民主生活会意见建议征求表
20
12
67KB
对支队党委及党委班子成员的意见建议
34
3
14KB
民主生活会支队党委班子及成员意见建议征集表
56
5
296KB
3.关于征求支队党委专题民主生活会意见建议的通知
3
15
45KB
大队党委班子专题民主生活会意见建议征求表
9
12
47KB
2022年度支队党委民主生活会征求意见表
45
2
17KB
支队党委班子主题教育专题民主生活会谈心谈话记录汇总表
7
10
161KB
大队党委第二批主题教育专题民主生活会征求意见建议表
29
10
193KB
战训工作意见建议和思路想法(针对总、支队)
32
3
14KB
01.04对大队党委班子的意见建议征集表(1)
36
3
235KB
支队党委班子及班子成员2024年度党员领导干部暨政治巡视整改专题民主生活会意见建议征求表
88
6
32KB
1、支队党委2024年度党员领导干部暨政治巡视整改专题民主生活会意见建议征求表
36
12
79KB
关于落实支队党委巡察反馈意见整改工作情况的报告
27
5
92KB
关于2023年主题教育中的意见建议汇总
14
3
14KB
2022年度支队党委民主生活会意见
28
2
223KB
关于总队(支队)党委书记组织落实区委巡察组反馈意见整改工作情况报告
7
4
17KB
XX同志对其他党委委员批评意见建议
56
3
289KB
xx市消防救援支队关于落实总队党委专项巡察反馈意见整改情况的报告
66
12
67KB
支队党委针对总队巡察反馈意见整改情况报告.docx
14
12
68KB
落实支队党委政治巡察反馈意见整改工作专题组织生活会对照检查材料
73
4
417KB
落实支队党委政治巡察反馈意见整改工作专题民主生活会对照检查材料——站长
72
5
388KB
支队党委班子批评与自我批评的资料
105
0
7KB
支队党委2024年度民主生活会征求意见表
13
8
22KB
支队党委委员蹲点督导问题整改报告
45
2
171KB
精品:支队党委议战议训议安全(2023.10)
35
5
18KB
2023年xx教育专题民主生活会征求的意见建议
0
30
24KB
2023年第11期 支队党委中心组 会议资料
1
15
76KB
党委巡察反馈意见整改报告
64
5
17KB