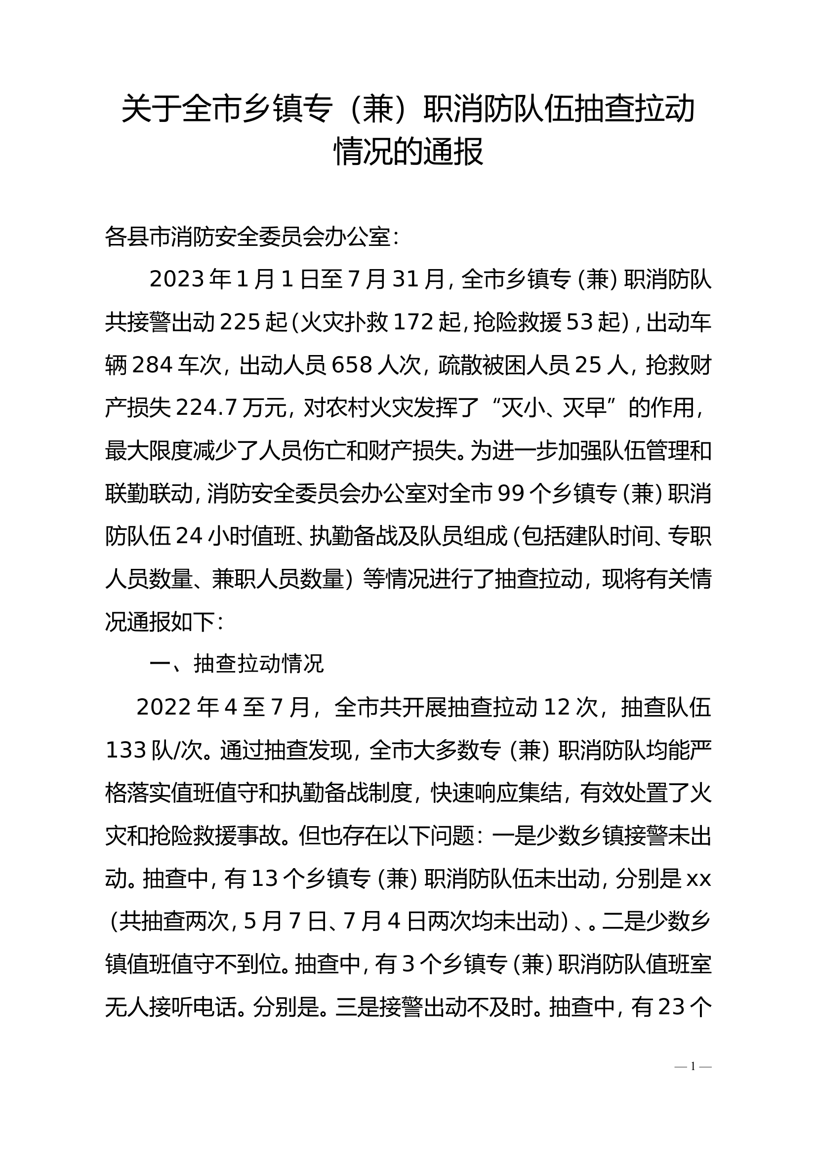
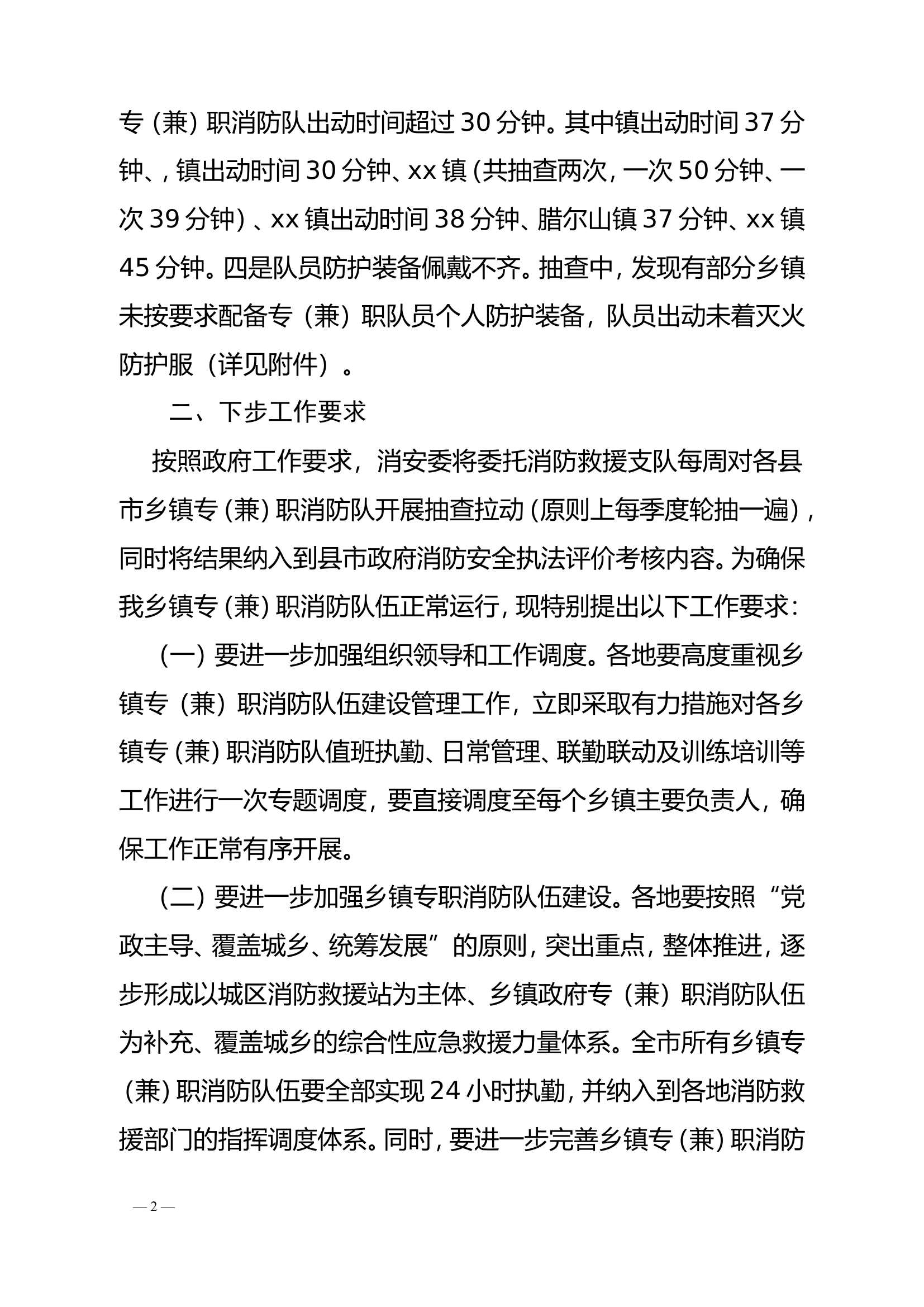
添加到电脑桌面
添加到电脑桌面,以后点击桌面图标一键打开,无需搜索,非常快捷!
立即添加
资源篮
0
文档悬赏
普通会员
限时优惠
登录
首页
充值
所有文档
文库
民主生活会
关于全市乡镇专职消防队伍抽查拉动情况的通报.doc
DOC
46KB
1页
下载7
2024-03-12
浏览166
收藏1
评分-
12积分
AI编辑
收藏
已收藏
喜欢
已喜欢
小**
这个人很懒,什么都没留下
查看用户
该文档于
上传
相关文档
关于1月份全县乡镇专职消防队伍+指导检查情况的通报
11
2
216KB
关于中秋国庆期间全市各大队、消防救援站、执勤点及专职消防队、重点单位消防控制室点名拉动情况的通报
3
10
21KB
(精品)xx市消防安全委员会办公室关于全市乡镇专职消防队实地调研督导情况的通报
32
8
27KB
2025年全市第一期政府专职消防队伍班长骨干培训情况的通报
6
10
303KB
关于近5年来祥云县乡镇政府专职消防队伍建设情况的几点思考
7
12
31KB
ZS支队关于全市消防救援队伍冬训工作第一轮督导情况的通报
7
8
294KB
关于全市消防救援队伍绳索和山岳救援技术培训情况的通报
6
10
20KB
梁安:关于加强云浮市乡镇政府专职消防队伍 建设工作的几点思考
80
0
17KB
关于政府专职消防队伍建设情况的报告
24
2
14KB
关于全市消防救援队伍车辆事故救援技术培训情况的通报
4
12
28KB
关于全市消防救援队伍干部组织指挥能力、晋职培训暨政治轮训班情况的通报
4
12
280KB
乡镇专职消防队伍建设调研情况报告
7
2
14KB
关于八月份对全市消防救援队伍督察情况的通报
1
10
25KB
全市政府和企业专职队、微型消防站调度、拉动情况的通报
0
12
80KB
关于九月份对全市消防救援队伍督察情况的通报
4
10
29KB
关于三月份对全市消防救援队伍督察情况的通报
1
10
27KB
精品:关于探索乡镇政府专职消防队伍战斗力建设的几点思考
5
10
15KB
2024年全市新招录政府专职消防队员试用期满考核情况的通报
3
10
149KB
关于7月份对全市消防救援队伍督察情况的通报
2
10
2M
关于全市消防救援队伍上半年工作调研指导情况的通报
5
12
30KB
关于2024年1月份政府专职消防队伍工作开展情况的总结
2
12
292KB
关于2023年全市政府专职消防(文)员年度考评情况的通报
0
12
254KB
关于全市消防救援队伍2024年度冬训练兵情况的通报
5
6
319KB
关于全市消防救援队伍2020年度党员发展对象培训情况的通报
0
12
19KB
关于全市消防救援队伍基层党委(支部)书记培训情况的通报
0
12
20KB
2025年全市第二期政府专职消防队伍班长骨干培训情况的汇报
3
12
301KB
支队关于印发《全市政府专职消防队伍全员整训实施方案》的通知
7
2
538KB
关于支队政府专职消防员队伍建设发展情况的调研分析
51
3
30KB
xx大队“三点发力”高位推进乡镇专职消防队伍建设
6
8
22KB