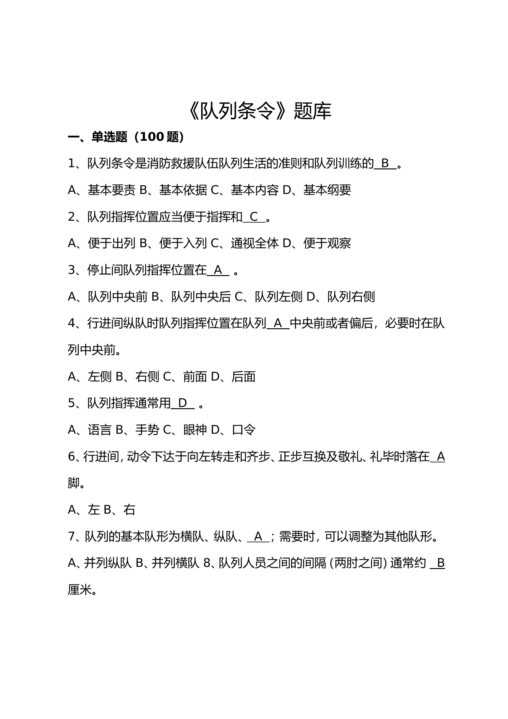
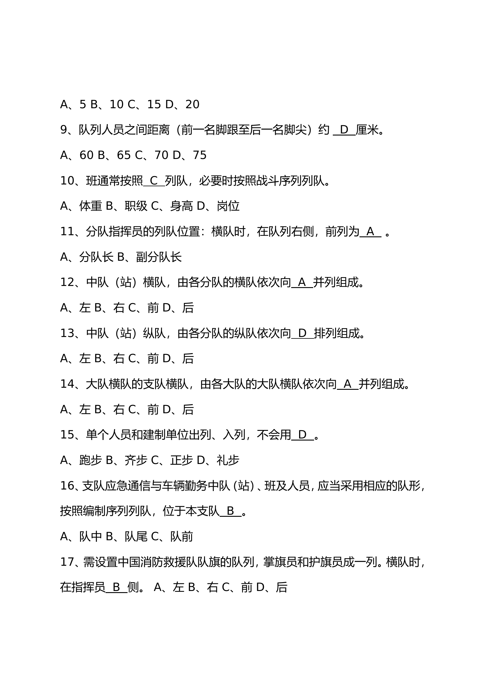
添加到电脑桌面
添加到电脑桌面,以后点击桌面图标一键打开,无需搜索,非常快捷!
立即添加
资源篮
0
文档悬赏
普通会员
限时优惠
登录
首页
充值
所有文档
文库
条令纲要
队列条令题库(1).doc
DOC
94KB
2页
下载17
2024-03-20
浏览73
收藏0
评分-
1积分
AI编辑
收藏
已收藏
喜欢
已喜欢
小**
这个人很懒,什么都没留下
查看用户
该文档于
上传
相关文档
队列条令题库2023
7
1
150KB
队列条令题库
4
2
38KB
队列条令题库(340题)
12
1
44KB
2022年条令纲要题库
216
0
131KB
2023条令纲要学习题库(4合1)
3
1
250KB
条令条例整合题库
3
1
178KB
队列条令+内务条令+处分条令+基层建设纲要
1306
0
2M
条令纲要知识竞赛题库
1
5
52KB
1_条令题库(全)
2
1
2M
消防员条令法纪理论考核题库(100题)
15
2
29KB
条令纲要学习参考题库
9
1
115KB
2.队列条令复习题库
5
3
134KB
条令纲要制度规定题库(2023年版已更新) (5)
0
1
491KB
条令纲要理论题库(最新)
3
1
251KB
最新条令条例学习月题库
7
1
80KB
条令纲要考试题库(100题)
12
1
41KB
条令题库
1
1
995KB
附件1:条令知识竞赛题库
2
2
259KB
条令条例等规章制度题库(2020.3)
15
2
207KB
新条令条例题库
6
1
56KB
条令纲要知识竞赛题库(消防员队员)
54
0
35KB
队列条令内务条令 (1)
12
5
2M
条令条例考试题库600题(定)
13
1
152KB
条令纲要暨安全知识竞赛题库4.8
23
0
837KB
条令纲要制度规定题库(第二次修正5.4)
1
5
576KB
队列、内务、处分、基层建设四题库合并
1
15
3M
条令纲要题库(全题)最新
3
3
127KB
2020.3.24-【教案】内务、队列条令+基层建设纲要知识要点解读
11
3
49KB
全市消防救援队伍队列会操暨条令纲要知识竞赛结果的通报
3
12
24KB