添加到电脑桌面
添加到电脑桌面,以后点击桌面图标一键打开,无需搜索,非常快捷!
立即添加
资源篮
0
文档悬赏
普通会员
限时优惠
登录
首页
充值
所有文档
文库
其他
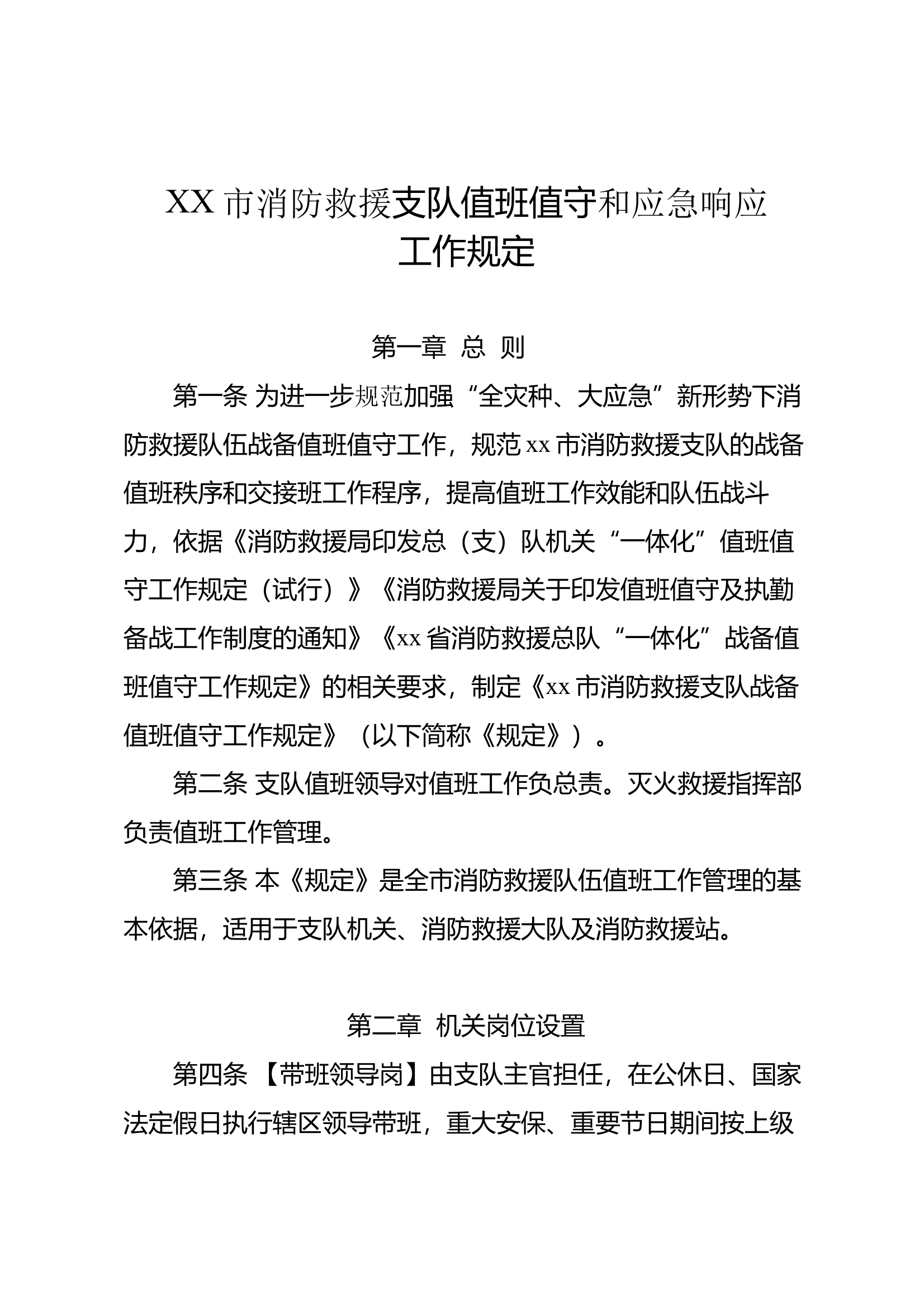
XX市消防救援支队值班值守和应急响应工作规定
DOCX
18KB
13页
下载0
2025-03-09
浏览109
收藏0
评分-
10积分
AI编辑
温馨提示:当前文档有13页,可预览2页。下载可查看全部内容
剩余11页未读,
下载浏览全部
收藏
已收藏
喜欢
已喜欢
文档描述
XX市消防救援支队值班值守和应急响应工作规定
小**
这个人很懒,什么都没留下
查看用户
该文档于
上传
相关文档
市消防救援支队机关值班值守和作战响应规定(试行)
2
12
251KB
XX消防救援支队关于加强冬季灭火与应急救援准备工作的通知
1
10
89KB
XX市消防救援支队应急通信保障力量调度规定
5
5
15KB
XX消防救援大队深入贯彻中央八项规定精神学习教育资料台账汇编(包含方案、读书班方案、开班仪式讲话、稿件、发言4篇、学习心得体会7篇、问题清单及整改、活动总结、学习资料、支队工作提示)
438
23
242KB
xx市消防救援支队火灾与应急救援联勤联动工作机制
6
30
21KB
xx市消防救援支队大队遂行出动工作规定
0
30
38KB
XX消防救援大队深入贯彻中央八项规定精神学习教育资料台账汇编((包含大队方案、读书班方案、开班仪式主持讲话及稿件、发言4篇、学习心得体会7篇、问题清单及整改、阶段总结、活动总结、自查评估报告、简报、理论学习资料、支队工作提示1-8 期)
86
20
940KB
XX消防救援支队深入贯彻中央八项规定精神学习教育工作活动总结
19
12
16KB
关于印发《xx市消防救援支队执勤岗位大练兵工作奖惩规定》
11
10
25KB
xxx市消防救援支队关于进一步加强作战训练安全工作的通知
0
12
29KB
xx消防救援支队2024年上半年队伍管理教育暨安全工作形势研判分析报告
105
2
52KB
XXX消防救援支队关于厉行节约反对浪费的若干工作措施
11
1
164KB
XX消防救援支队2024年三季度队伍教育管理暨安全工作形势研判分析报告
73
2
53KB
XX消防救援大队深入贯彻中央八项规定精神学习教育资料台账汇编(方案、读书班方案、开班仪式讲话、稿件、发言4篇、学习心得体会7篇、问题清单及整改、活动总结、学习资料、工作提示1-5期)
220
20
768KB
XX市消防救援支队2023年第二季度保密工作检查方案
1
6
18KB
2023年xxx消防救援支队团委上半年工作
4
6
15KB
xx消防救援支队关于印发开展驻厂轮训工作实施方案的通知
6
10
142KB
xxx消防救援支队工会委员会2023年度总结及2023年工作计划
10
5
33KB
xx市消防救援支队办公室关于2023年8月份全市宣传工作情况的通报
1
10
32KB
xx市消防救援支队学习新时代中国特色社会主义思想主题教育调查研究工作方案
6
15
55KB
XXX消防救援站城市内涝应急响应预案及装备物资配置表
6
6
652KB
xx消防救援支队关于下发8月份全市消防监督执法工作情况的通报
0
20
2M
中共XX消防救援大队委员会关于中央八项规定精神学习教育工作总结的报告
12
25
304KB
Xx消防救援支队工作汇报
0
7
14KB
XX县消防救援大队城市内涝应急响应预案
4
16
783KB
xx市消防救援支队“作战训练安全月”活动工作总结
8
3
20KB
XX消防救援大队深入贯彻中央八项规定精神学习教育工作总结
8
12
21KB
xx市消防救援支队防消联勤工作情况汇报
3
10
312KB
xxx消防救援站应急通信保障工作预案
13
5
407KB