添加到电脑桌面
添加到电脑桌面,以后点击桌面图标一键打开,无需搜索,非常快捷!
立即添加
资源篮
0
文档悬赏
普通会员
限时优惠
登录
首页
充值
所有文档
文库
其他
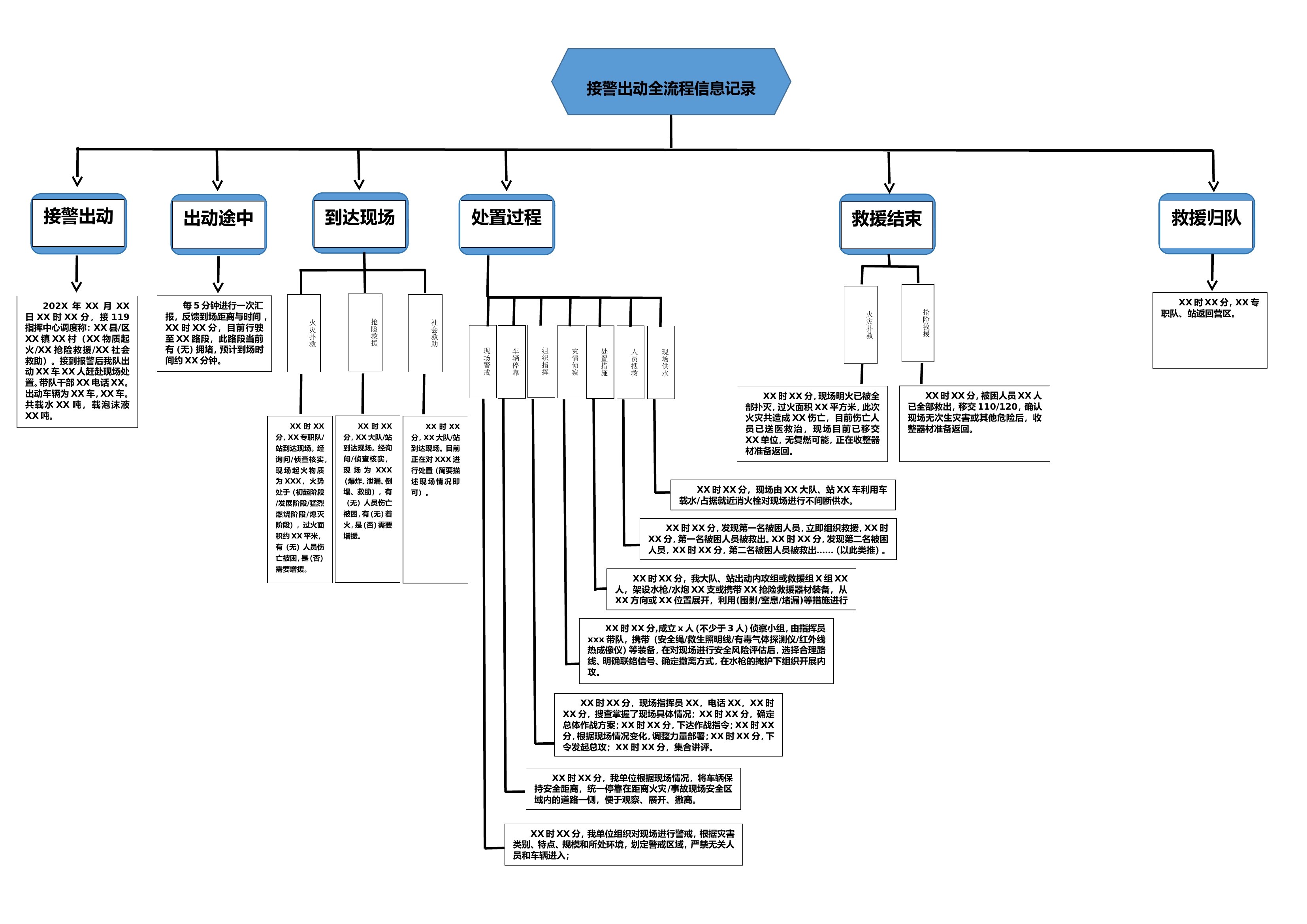
接处警信息报送流程图.doc
DOC
142KB
2页
下载19
2024-04-16
浏览173
收藏0
评分-
5积分
AI编辑
收藏
已收藏
喜欢
已喜欢
🧸**
这个人很懒,什么都没留下
查看用户
该文档于
上传
相关文档
严把质量关提升信息报送工作质效
11
12
22KB
接警调度和信息报送工作提示(1)
17
3
19KB
通讯员信息报送模板(灭火救援类初报、续报、终报)
9
2
34KB
通讯员信息报送模板(抢险救援类初报、续报、终报)
9
2
36KB
在公文写作与信息报送培训班上的致辞讲话
0
4
16KB
消防救援队伍关于做好“清明节”期间信息报送和值班工作的通知.............
1
4
15KB
精品:a关于如何运用大数据思维的开展火灾防控与智慧消防信息化系统应用几点探索
1
10
21KB
2023年度新闻信息宣传工作情况的通报
0
2
15KB
精品:a浅谈消防指挥中心的信息化建设
3
10
21KB
关于XX同志抖音擅自发布涉消舆情信息的检讨报告
11
4
15KB
水域出警信息录入
4
1
16M
精品:d现行消防接处警系统存在的问题及建议
1
10
17KB
消防员个人基础信息(已完成)
52
0
18KB
浅谈新形势下如何加强支队级指挥中心信息化建设
2
12
17KB
精品:a浅谈信息技术在现代火灾调查中的应用
1
10
30KB
浅谈如何规范办理政府信息公开事项最大限度消除消防行政复议和诉讼风险
3
1
31KB
火灾应急预案和流程图
2
1
130KB
政府信息公开相关范文模板(12篇)
2
4
22KB
区领导慰问信息
11
1
14KB
防寒防冻信息稿
4
5
11KB
人员综合信息档
3
6
494KB
精品:如何写会议类信息稿件
0
10
14KB
党课教育:警惕网络不良信息坚决抵制普世价值
2
10
39KB
总队(支队)信息中心党支部2024年第一季度工作总结报告.........
2
4
15KB
程序化接处警及安全管控
7
1
34KB
黑龙江省哈尔滨市巴彦县信息概况
0
2
152KB
17. 火灾事故故现场处置方案流程图
6
3
41KB
精品:a浅析信息化条件下火灾防控和灭火应急救援工作的转型升级
1
10
17KB
支队级专业指挥团队及人才库信息登
5
5
19KB