添加到电脑桌面
添加到电脑桌面,以后点击桌面图标一键打开,无需搜索,非常快捷!
立即添加
资源篮
0
文档悬赏
普通会员
限时优惠
登录
首页
充值
所有文档
文库
其他
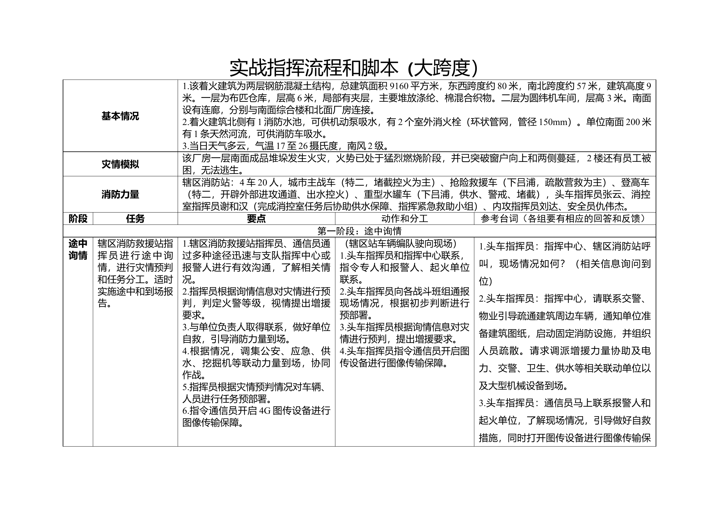
实战指挥流程和脚本(大跨度)(1).docx
DOCX
29KB
1页
下载28
2022-10-15
浏览133
收藏0
评分-
2积分
AI编辑
收藏
已收藏
喜欢
已喜欢
应**
这个人很懒,什么都没留下
查看用户
该文档于
上传
相关文档
大跨度大空间厂房火灾扑救实战指挥脚本(大队级指挥员和全勤指挥部)
372
0
578KB
高层商用建筑火灾扑救实战指挥脚本(冠云国际酒店)
42
1
38KB
栀夏:支队级全勤指挥部遂行作战指挥标准化流程
12
10
2M
关于开展大型商业综合体灭火救援实战演练的通知(含脚本)
17
25
34KB
浅谈支队级指挥中心建设与实战化运作
2
12
16KB
精品:a浅谈新形势下支队级指挥中心实战作用的发挥
1
10
17KB
精品:c建立统一高效应急救援实战指挥体系的思考
1
10
16KB
浅谈大跨度大空间建筑火灾扑救组织指挥程序
3
12
21KB
3.关于加强支队灭火救援指挥部实战指挥能力的思考
3
10
307KB
精品:a消防救援可视化实战指挥体系建设探讨
0
10
17KB
地下建筑火灾扑救实战演练脚本(新能源火灾扑救、冷库火灾扑救、管道火灾扑救)
21
30
32KB
实战指挥平台操作手册--人员机构篇
6
1
3M
实战化指挥能力考核表
5
5
13KB
1_仓储物流仓库实战化演练脚本(最终版)(3)
18
30
27KB
队站灭火作战现场指挥流程
22
2
219KB
整建制实战化比武(高层脚本)
15
5
115KB
浅谈如何构建和运用辅助决策系统提高指挥中心实战辅助决策水平
6
12
16KB
对标全流程、全要素实战要求 科学推进“轻骑兵”队伍快速形成战斗力
5
12
406KB
作战指挥流程
2
5
29KB
浅谈消防救援队伍基层指挥员如何搞好实战化练兵工作
3
12
17KB
全力打造新形势下融合型、智能型、实战型应急救援指挥中心的思考
7
12
17KB
精品:浅谈新形势下支队级指挥中心实战作用的发挥
1
10
17KB
大跨度厂房灭火救援实战演练新
21
3
26KB
消防火场中入口指挥管理及安全员工作流程
4
12
416KB
2021年地震演练脚本(指挥部定稿2修改)
307
0
65KB
精品:新形势下提升消防指挥员实战指挥能力的研究与探讨
3
10
16KB
消防救援站大跨度厂房(仓库)火灾灭火救援辅助决策指挥要点
13
3
27KB
指挥能力考评系统操作流程
5
2
16KB
精品:指挥中心全流程作战安全管控探析
1
10
26KB