添加到电脑桌面
添加到电脑桌面,以后点击桌面图标一键打开,无需搜索,非常快捷!
立即添加
资源篮
0
文档悬赏
普通会员
限时优惠
登录
首页
充值
所有文档
文库
其他
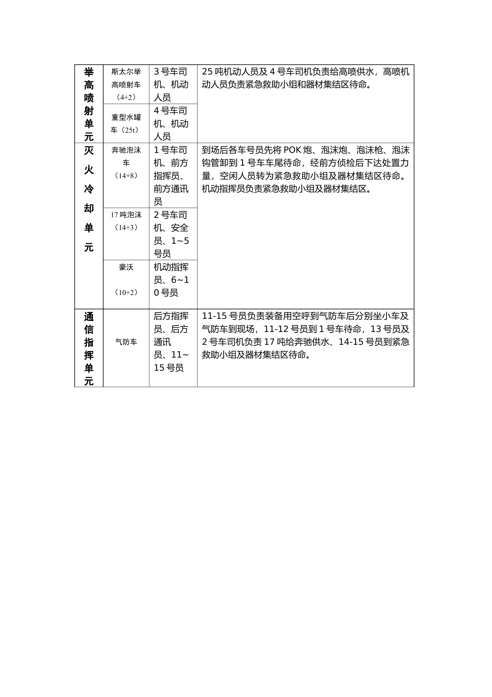
化工编程号员分工表.docx
DOCX
16KB
1页
下载10
2023-06-23
浏览73
收藏0
评分-
1积分
AI编辑
收藏
已收藏
喜欢
已喜欢
应**
这个人很懒,什么都没留下
查看用户
该文档于
上传
相关文档
化工装置立体流淌火力量调集及人员任务分工【修改版】
2
3
17KB
应对低温雨雪冰冻衍生石油化工火灾扑救专项预案
0
12
28KB
党的纪律处分工作遵循下列原则:
0
5
16KB
精品:b全国新能源和化工产业灭火救援技术培训班学习感悟
4
10
16KB
XX化工企业安全专项整治三年行动实施方案
1
5
30KB
化工培训的心得体会
144
7
16KB
水域救援分队分工
15
5
17KB
精品:a关于石油化工火灾扑救难点及对策分析
0
10
18KB
应急演练流程及人员分工
27
0
22KB
附件2:非化工类建筑灭火救援预案评审细则(2024年8月修订版).docx(1)
0
8
8M
精品:加强石油化工灭火救援准备工作的几点思考
2
10
18KB
一种新的消防车辆编程设想
0
12
14KB
栀夏:关于勤丰化工园区消防安全风险评估的探讨
1
10
19KB
执勤训练规范化工作指南第一版
12
1
711KB
国家局化工验收演练筹备工作
0
20
20KB
队伍正规化工作标准
5
10
15KB
精品:纠正“三个偏差” 坚持“三个统一”着力提升支队主官落实首长分工负责的质量
1
10
14KB
精品:浅析中、小型化工企业火灾事故处置对策
0
10
24KB
精品:b关于化工专业队建设的几点思考
2
10
17KB
化工处置实战运用理论题库
5
5
16KB
7、安徽省蚌埠市化工储罐困人救援爆燃伤亡战例
2
10
270KB
作战小组号员分工表
122
0
16KB
精品:c浅谈化工灾害事故灭火救援的调度指挥
1
10
16KB
安全管理、紧急救助、安全员名单(职责、分工)
102
1
36KB
1、江苏省盐城市天嘉宜化工事故救援腐蚀灼伤战例
4
10
261KB
精品:石油化工类火灾特点及扑救对策
4
10
17KB
大队党团组织分工表
8
2
19KB
关于加强化工灭火救援编队建设的通知
4
5
60KB
【汇编2】企业疫情防控流程架构和组织分工等
0
3
111KB