添加到电脑桌面
添加到电脑桌面,以后点击桌面图标一键打开,无需搜索,非常快捷!
立即添加
资源篮
0
文档悬赏
普通会员
限时优惠
登录
首页
充值
所有文档
文库
其他
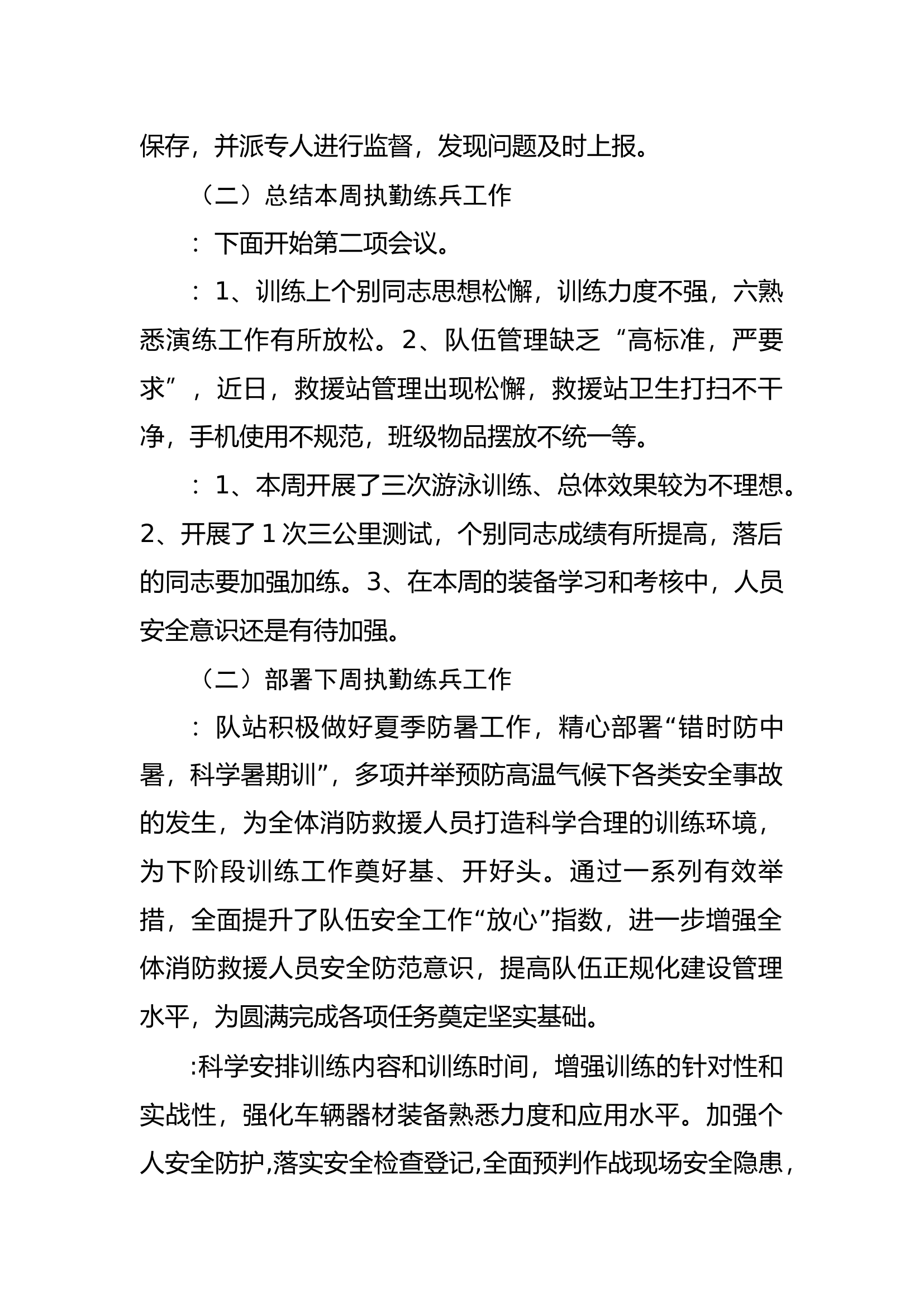
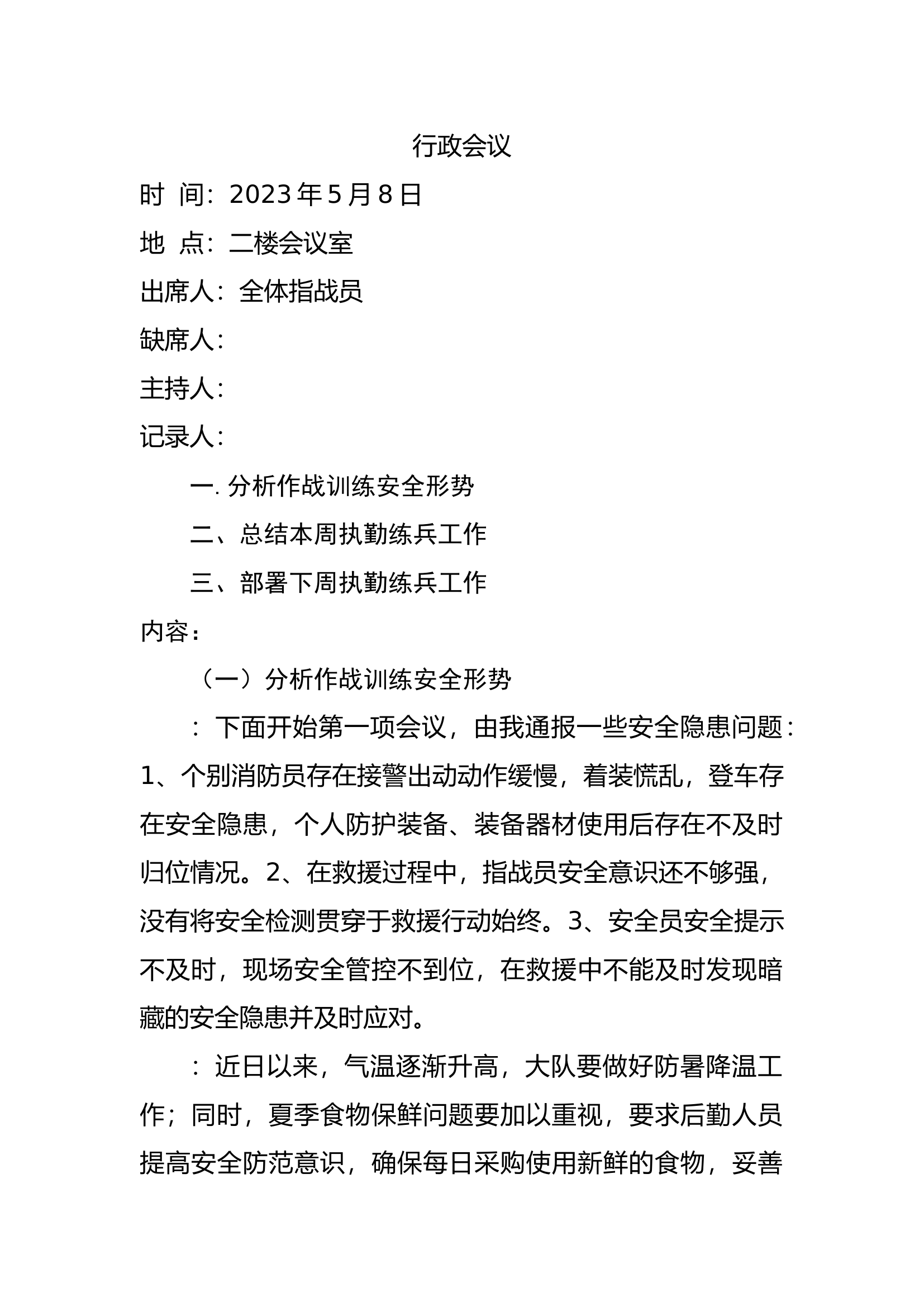
行政会议5月8日.docx
DOCX
13KB
1页
下载3
2024-03-19
浏览49
收藏0
评分-
3积分
AI编辑
收藏
已收藏
喜欢
已喜欢
李**
这个人很懒,什么都没留下
查看用户
该文档于
上传
相关文档
行政会议4月28日
4
3
13KB
行政会议5月14日
2
3
13KB
行政会议5月22日
3
3
13KB
5月党支部会议
20
4
36KB
XX县XX消防救援站2024年5月份党支部委员会会议
0
20
1008KB
2023年行政会议记录
8
5
120KB
2024年5月支委会会议汇报材料
8
1
369KB
2022年行政会议记录
7
5
81KB
半年行政会议记录
17
10
68KB
党支部5月特勤站党支部会议记录
3
5
44KB
1月8日党支部会议记录
9
2
21KB
2023年行政会议记录本1月)
14
2
20KB
2024年支部委员会会议记录(5月)
3
15
563KB
2023年行政会议记录本(1-7月)
15
30
56KB
2024年消防救援人员会议记录5月(含消防指战员大会)
4
10
384KB
行政会议3月12日
0
30
13KB
行政会议3月19日
0
30
13KB
站务会(5月28日)
6
8
323KB
消防站支部委员会会议记录5月()
1
15
317KB
5月份党支部会议记录(2023年最新,包含驾驶员选拔七议)
69
5
21KB
行政会议2月26日
1
30
12KB
行政会议4月9日
2
3
14KB
行政会议4月16日
3
3
15KB
2023年党委会会议记录-5月
2
20
30KB
5月份大队党委会议训议中心发言
9
2
66KB
5月安全形势分析
5
2
13KB
民主生活会议程
1
20
13KB
栀夏:最全的党委党支部会议记录格式范例
5
10
2M
在全总队(支队)干部监督管理会议上的发言........
0
4
14KB