添加到电脑桌面
添加到电脑桌面,以后点击桌面图标一键打开,无需搜索,非常快捷!
立即添加
资源篮
0
文档悬赏
普通会员
限时优惠
登录
首页
充值
所有文档
文库
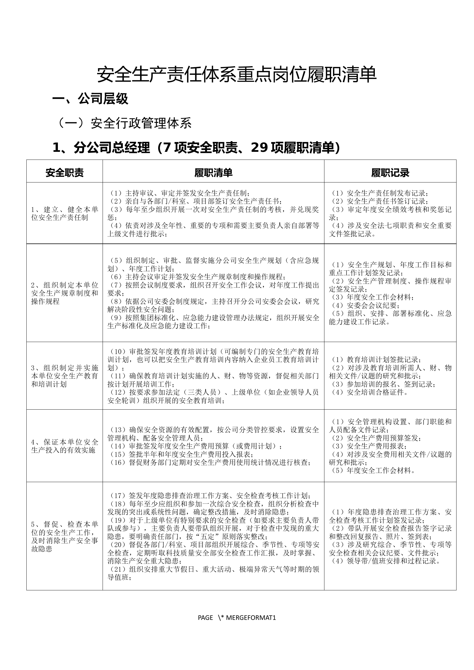
企业安全生产重点各岗位履职清单.docx
DOCX
64KB
1页
下载0
2023-09-27
浏览36
收藏0
评分-
2积分
AI编辑
收藏
已收藏
喜欢
已喜欢
应**
这个人很懒,什么都没留下
查看用户
该文档于
上传
相关文档
全员安全生产责任岗位履职清单
1
30
35KB
部门负责人履职审计重点及常见问题清单
0
4
13KB
重点单位消防安全主体责任任务清单
5
1
15KB
企业安全生产应急预案
0
3
25KB
安全生产应急处置卡模板(化工岗位)
1
2
28KB
安全生产应急处置卡模板(加油站岗位)
0
2
47KB
安全生产应急处置卡模板(施工岗位)
0
2
58KB
企业专职消防队伍岗位练兵月工作总结
3
4
16KB
2024年党委党组理论学习中心组集中学习重点任务清单
2
3
17KB
消防救援队伍岁末年初安全生产重点工作推进会上的讲话
2
4
14KB
书记在安全生产、燃气安全、防汛救灾等重点工作部署会上的讲话
0
3
15KB
【处置卡汇编】重点岗位人员应急处置卡(全套,25页)
0
3
29KB
【模板4】企业安全生产应急预案
0
5
18KB
245页!2023企业安全生产事故应急预案超全汇编
2
6
1M
生产经营单位安全生产风险管控清单
1
3
20KB
基层党组织党纪学习教育重点任务清单(2)
4
3
150KB
消防总队(支队)党支部规范提升重点查摆(7+42)问题清单
0
4
14KB
党支部规范提升重点查摆问题清单
0
2
13KB
3. 企业消防安全责任清单(16页)
2
3
68KB
企业安全生产大检查实施方案5篇
1
5
25KB
【活动汇总】2023安全生产月安全活动种类清单
0
3
15KB
8.8 2023年加强对机关重点岗位的监督自查报告
0
25
15KB
精品:b探索企业单位消防安全管理岗位实施准入制的必要性与方法对策
0
10
195KB
栀夏:重点岗位人员廉洁从业承诺书
0
10
12KB
【题库】2023企业新《安全生产法》最全题库(147页)
0
3
1M
岗位战备主要职责及辖区情况熟悉重点内容
2
5
16KB
xx区安全生产(涉旅企业)大检查督查工作情况汇报
9
5
112KB
企业安全生产应急预案【13页】
1
3
27KB
《煤矿企业安全生产许可证实施办法》(国家安全生产监督管理总局令第86号公布,第89号修正)
0
3
26KB