添加到电脑桌面
添加到电脑桌面,以后点击桌面图标一键打开,无需搜索,非常快捷!
立即添加
资源篮
0
文档悬赏
普通会员
限时优惠
登录
首页
充值
所有文档
文库
其他
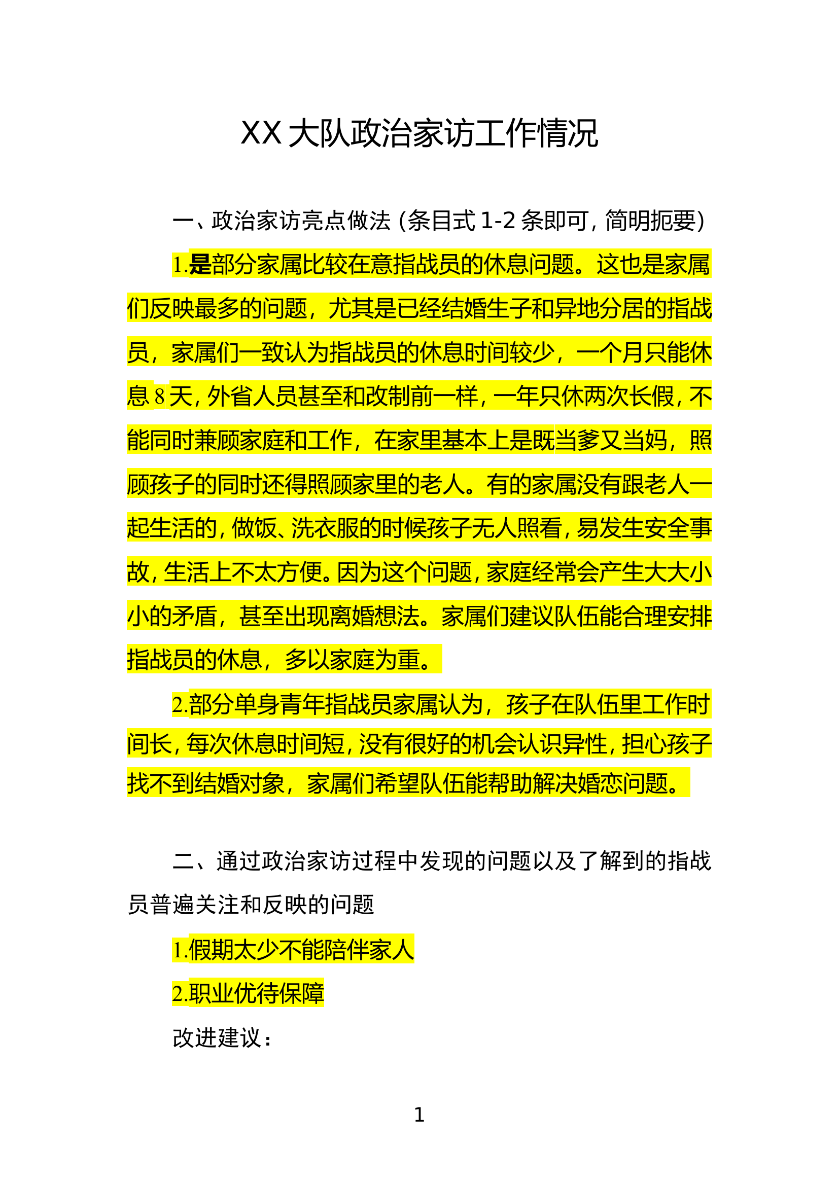
XX大队政治家访工作情况.doc
DOC
200KB
3页
下载13
2024-07-23
浏览191
收藏1
评分-
3积分
AI编辑
温馨提示:当前文档有3页,可预览2页。下载可查看全部内容
剩余1页未读,
下载浏览全部
收藏
已收藏
喜欢
已喜欢
农**
这个人很懒,什么都没留下
查看用户
该文档于
上传
相关文档
大队政治家访工作报告
12
5
23KB
政治家访工作情况总结汇报
53
12
24KB
消防救援大队2024年政治家访工作计划
31
5
22KB
XX大队信访保密工作情况汇报
4
2
12KB
2023年xxx大队半年基层党建工作情况的报告
6
5
312KB
XX大队2022年工作情况(汇报片)
5
2
14KB
XXX消防救援大队、站(中队)重大节日和重要时间节点政治宣传工作计划表
7
30
57KB
政治家访工作提示
1
15
23KB
XX大队十月政治工作总结
8
5
200KB
第三季度XX县大队队伍安全管理工作情况汇报
37
3
37KB
精品:c关于做好政治家访的探索与实践
0
10
16KB
xx区消防救援大队关于第二季度政治工作推进情况的报告
10
6
472KB
XX大队开展平安寄递专项行动工作情况的报告
0
4
122KB
XX大队2024年度思想政治教育计划
25
10
26KB
XX消防大队消防202X年年度安全工作情况报告
21
0
165KB
XX大队2023年党建工作情况的报告
4
10
26KB
xx大队上半年落实全面从严"一岗双责"工作情况汇报
4
12
13KB
xx大队2024年上半年意识形态工作情况报告
1
12
16KB
XX县消防救援大队关于深刻吸取事故教训开展安全风险隐患大排查大整治专项行动的工作情况报告
9
8
242KB
XX消防救援大队重大任务遂行政治工作机制
37
1
21KB
XX消防救援大队地震、抗洪抢险等灾害事故和重大消防安保任务遂行政治工作预案
233
1
18KB
XX县消防救援大队开展安全风险隐患大排查大整治专项行动的工作情况报告
7
6
15KB
xxx消防救援大队关于开展“套路贷”排查整治工作情况的报告
66
1
13KB
XX县消防救援大队党委关于2022年上半年党风廉政建设形势分析暨政治生态分析情况的报告
853
1
43KB
XX县消防救援大队作战训练安全工作情况汇总
10
10
20KB
XX县消防救援大队高层建筑、大跨度综合体测试工作情况汇报
13
6
15KB
XX大队2023年全面从严治党工作情况的报告
10
10
22KB
XX大队在全市消防救援队伍2023年第三季度政治工作例会上的发言材料
9
10
17KB
xx大队政治工作总结
12
6
207KB