添加到电脑桌面
添加到电脑桌面,以后点击桌面图标一键打开,无需搜索,非常快捷!
立即添加
资源篮
0
文档悬赏
普通会员
限时优惠
登录
首页
充值
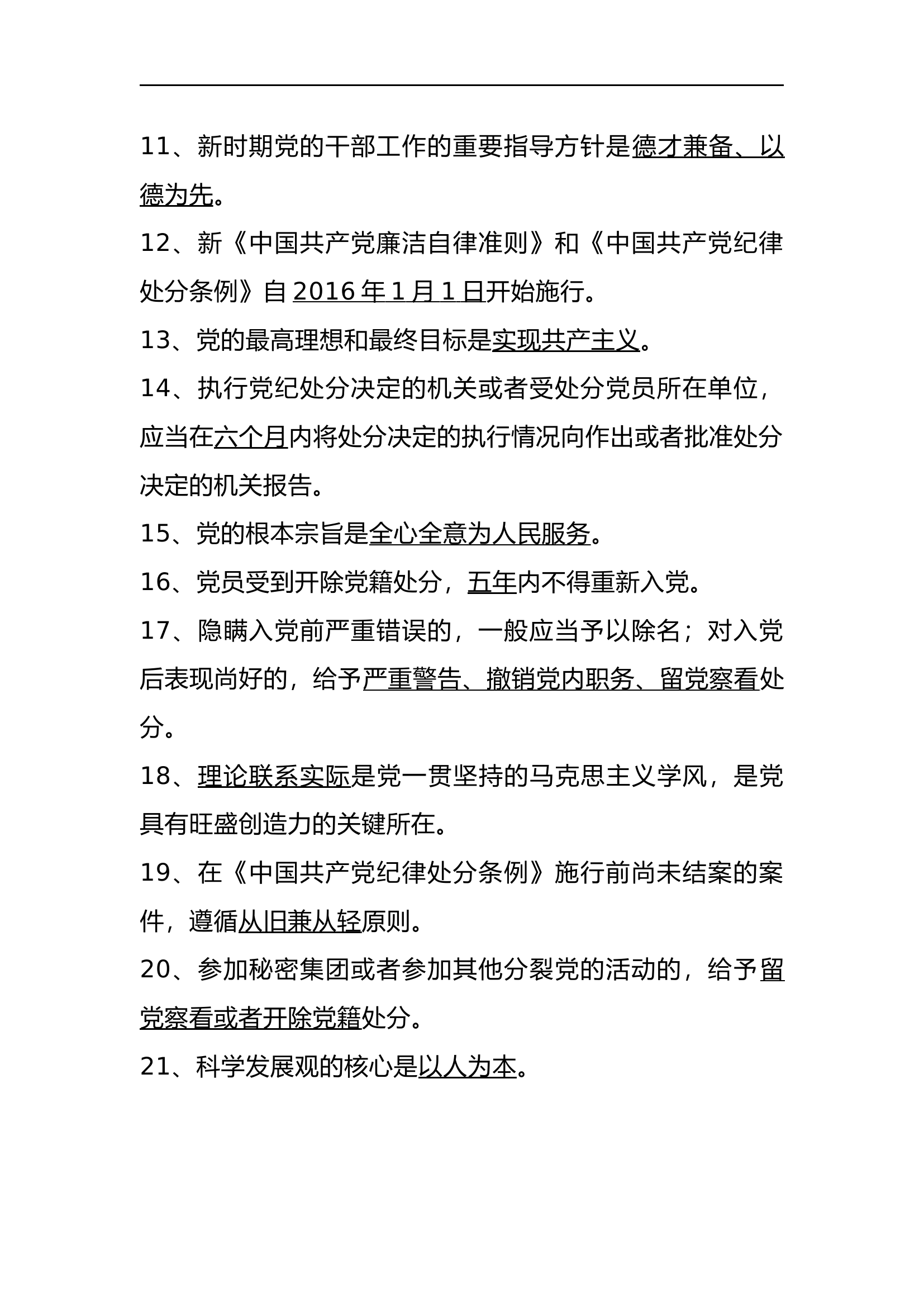
所有文档
文库
政事人工党建
2024年学党章党规知识竞赛题库及答案(共300题).doc
DOC
55KB
1页
下载6
2024-05-25
浏览54
收藏0
评分-
5积分
AI编辑
收藏
已收藏
喜欢
已喜欢
B**
这个人很懒,什么都没留下
查看用户
该文档于
上传
相关文档
2024年学党章党规知识竞赛题库及答案(共290题)+-+副本
1
5
56KB
【题库】消防安全知识竞赛题(附答案)
2
3
151KB
【题库】消防知识竞赛题及答案
0
3
1M
2023年党章党规党纪测试题库
31
0
733KB
栀夏:2024年党纪学习教育研讨发言材料欣赏:以党章党规党纪为立身修身安身之本
0
10
13KB
2023年主题教育应知应会知识竞赛测试题库及答案
12
3
97KB
【题库】2023年安全生产月安全知识竞赛题库(附答案)
0
3
324KB
【题库】2023年安全生产月安全知识竞赛题库(附题目答案)
0
3
163KB
2023年党章党规党纪测试题库[1]
1
1
958KB
【题库】消防基础理论知识考试答案
3
3
17KB
【题库】消防知识竞赛超全版题库
0
3
142KB
党史知识竞赛题库12万字(含答案)
0
30
2M
党章党规大全(136部)【新发布《中国共产党支部工作条例》在内】
6
4
643KB
应急救援安全应知应会题库 (带答案)
1
8
82KB
条令纲要知识竞赛题库
1
5
52KB
对照党章党规找差距自我检视材料
2
4
19KB
2023年党纪党规知识测试50题(含答案)
2
4
22KB
直接打印2024年安全员理论试题(带答案)
3
20
35KB
附件1:条令知识竞赛题库
2
2
259KB
【题库】消防安全知识的考试题及答案
7
5
34KB
条令纲要知识竞赛题库(消防员队员)
54
0
35KB
【题库】消防安全知识考试试题及答案
2
5
16KB
2024年训练普考理论考试题库500题
1
16
507KB
【题库】2023消防知识竞赛超全版题库(62页)
6
5
131KB
2021保密观app考试题库及答案
22
1
18KB
2023年安全生产月消防知识竞赛题库(62页)
6
6
2M
2023年消防宣传月消防知识竞赛题库
12
6
2M
作战训练安全知识竞赛题库(简版)
37
0
249KB
条令纲要暨安全知识竞赛题库4.8
23
0
837KB