添加到电脑桌面
添加到电脑桌面,以后点击桌面图标一键打开,无需搜索,非常快捷!
立即添加
资源篮
0
文档悬赏
普通会员
限时优惠
登录
首页
充值
所有文档
文库
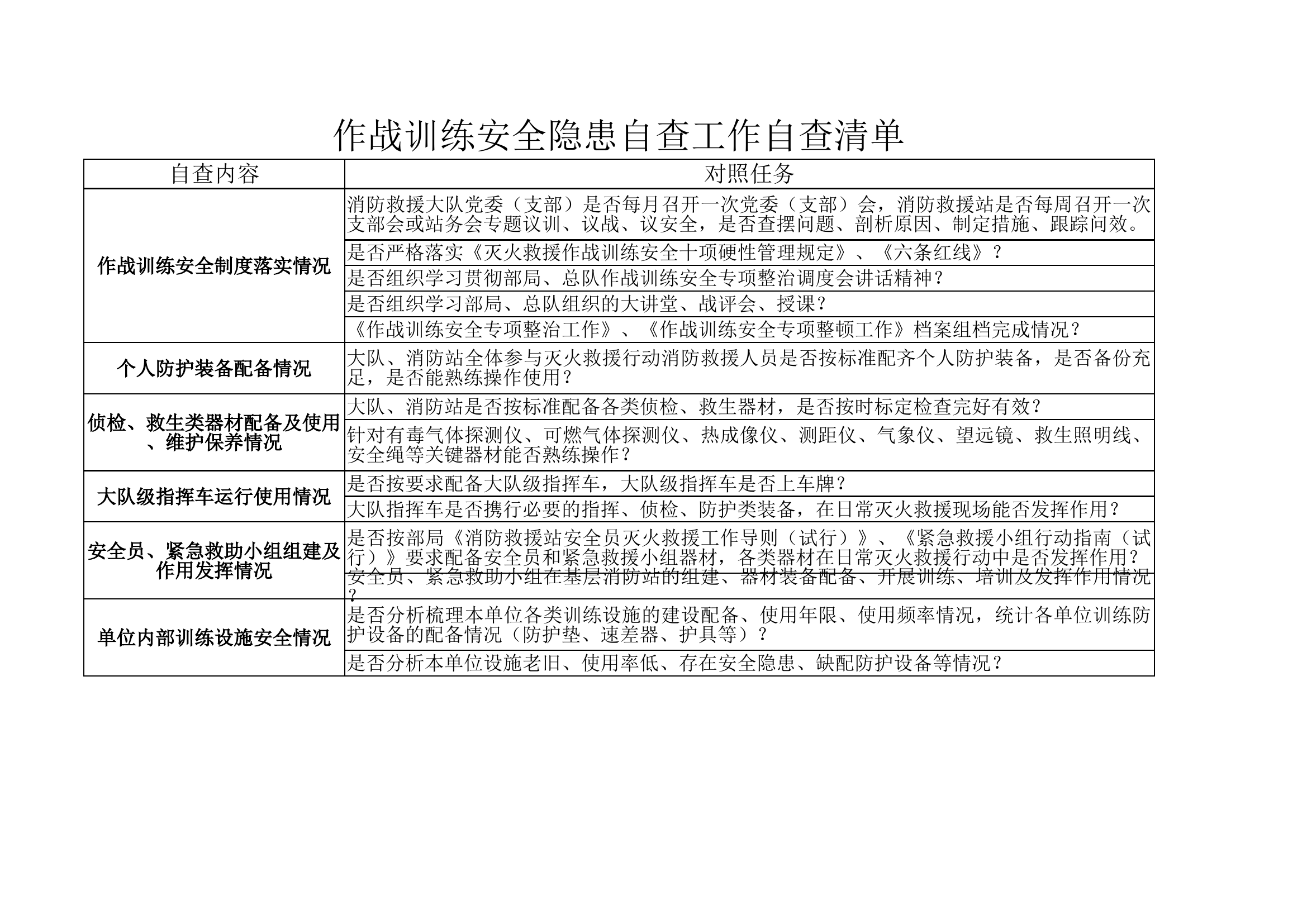
作战训练安全隐患自查工作自查清单(1).xlsx
XLSX
10KB
1页
下载16
2022-09-24
浏览345
收藏0
评分-
2积分
收藏
已收藏
喜欢
已喜欢
爱**
这个人很懒,什么都没留下
查看用户
该文档于
上传
相关文档
xx作战训练安全隐患排查清单
74
2
29KB
作战训练安全隐患排查清单
10
10
28KB
深化作战训练安全专项整治工作自查自纠表
12
2
29KB
队站作战训练安全日常任务清单和工作推
4
20
29KB
作战训练安全隐患大排查大整治活动工作总结汇报
35
1
13KB
xx市消防救援大队作战训练安全工作自查整治方案2022
72
0
44KB
作战训练安全隐患排查整治工作总结
20
2
19KB
全市消防救援队伍“百日安全竞赛活动”隐患自查清单
9
8
13KB
作战训练安全自查自纠工作开展情况
29
2
470KB
作战训练安全工作任务清单
101
0
23KB
作战训练安全百条风险自查表
10
3
19KB
XX消防救援站作战训练安全自查工作报告
54
1
26KB
关于作战训练安全工作再强意识、再提能力自查自纠工作报告
16
5
141KB
作战训练安全隐患排查表
415
3
15KB
作战训练安全问题隐患自查自纠报告、安全形势分析(大队级、站级)
6
30
24KB
大队作战训练安全问题隐患自查自纠报告
27
5
31KB
xxxx消防救援站作战训练安全专项整治工作方案自查自纠报告
331
2
26KB
作战训练安全自查自纠“五个清单”(修改119)
8
1
12KB
xx大队x月份作战训练安全问题隐患自查自纠报告
183
1
22KB
消防站1月份作战训练安全自查自纠“五个清单”
8
2
14KB
8月份作战训练安全自查自纠“五个清单”
5
2
114KB
2024XX作战训练安全隐患清单1-7月份
52
8
82KB
2024年1-9月份作战训练安全隐患排查清单(包含排查隐患清单及整改措施、完成时限)
50
15
115KB
消防大队作战训练安全自查自纠工作开展情况
100
3
14KB
2024全年XX大队作战训练安全隐患自查自纠(每周一次)
16
10
406KB
作战训练安全隐患整改清单
27
5
310KB
1_XX大队作战训练安全隐患排查自查自纠报告
76
5
36KB
消防站作战训练安全专项整治工作方案自查自纠报告
28
2
26KB
2022全年作战训练安全自查自纠“五个清单”
26
10
299KB