添加到电脑桌面
添加到电脑桌面,以后点击桌面图标一键打开,无需搜索,非常快捷!
立即添加
资源篮
0
文档悬赏
普通会员
限时优惠
登录
首页
充值
所有文档
文库
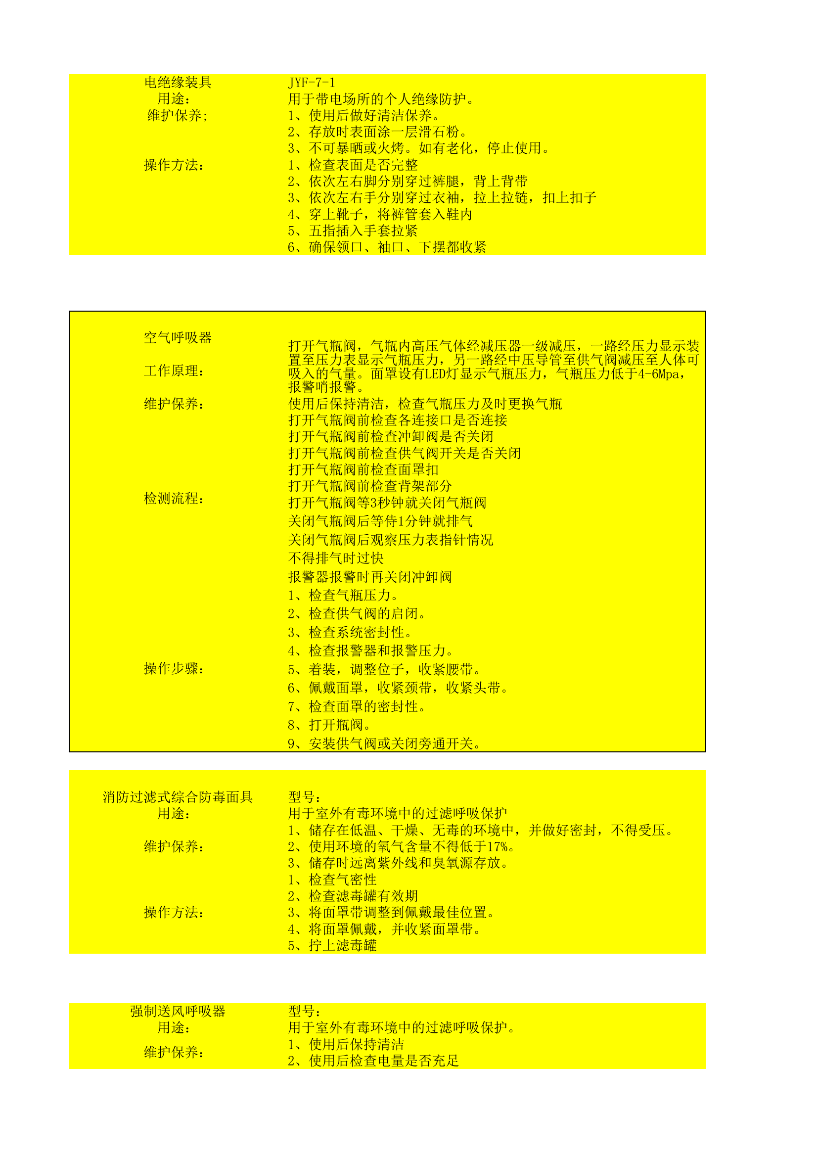
装备工作原理40个.xlsx
XLSX
32KB
1页
下载1
2022-10-17
浏览61
收藏0
评分-
2积分
收藏
已收藏
喜欢
已喜欢
奔**
这个人很懒,什么都没留下
查看用户
该文档于
上传
相关文档
作战训练安全理论知识题库模板(1)
2
1
62KB
12.04-12.10食谱
5
2
12KB
XX市消防救援支队“十四五”消防装备建设配备规划表
14
1
23KB
装备信息录入模板
10
0
49KB
xxxx站消防员证--领取收保管缴登记
4
5
12KB
作战小组任务分工及器材配备
3
2
12KB
战训业务理论题库-题库
1
5
109KB
消防通信员题库(594)
0
3
66KB
2023年第一季度工会会员缴纳统计表
3
10
14KB
微展播脚本
0
5
688KB
伙食管理系统监管问题统计表(3月7日)
3
10
12KB
一周营养食谱表
17
1
13KB
作战训练安全排查表
1
3
9KB
云梯消防车器材标准
0
1
14KB
重点环节安全管控表大队(救援类)
12
1
26KB
压缩空气泡沫车器材标准
1
1
18KB
锂电池原理及火灾扑救措施(黄小东)
281
0
45M
重点环节安全管控表大队(火灾类)
21
1
26KB
xx大队“车辆安全管理过一遍”安全隐患清单
11
4
12KB
体能登记表(自动计算成绩年龄)
21
5
19KB
安全训练考核成绩登记表
6
3
12KB
xx大队“管酒治酒安全管理过一遍”安全隐患清单
15
4
12KB
排查整改清单
11
3
12KB
全员岗位练兵档案
4
3
106KB
推进表、任务清单
5
3
14KB
工资基数11
1
8
13KB
灭火救援基础业务理论考试-终稿
31
0
210KB
附件5:沧州市消防救援支队实战化交接班装备器材检查表(2)(1)
18
2
15KB
应急预案演练评估表
8
2
13KB