添加到电脑桌面
添加到电脑桌面,以后点击桌面图标一键打开,无需搜索,非常快捷!
立即添加
资源篮
0
文档悬赏
普通会员
限时优惠
登录
首页
充值
所有文档
文库
其他
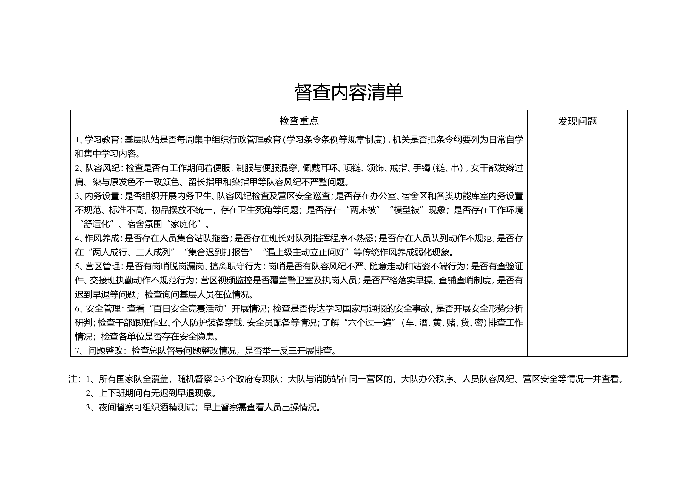
督查细则.doc
DOC
31KB
1页
下载16
2024-10-25
浏览140
收藏0
评分-
免费文档
AI编辑
收藏
已收藏
喜欢
已喜欢
欧**
这个人很懒,什么都没留下
查看用户
该文档于
上传
相关文档
社区消防安全工作督查情况通报
3
1
12KB
在党建督查动员部署会上的主持讲话
0
3
15KB
消防站直调直报拉动考核细则(2)
5
2
43KB
精品:c关于推进“无负担”督查的几点思考
0
10
17KB
消防站督查整改报告
40
4
210KB
在督查工作会议上的交流发言:以高质量督查服务高质量发展...........
0
6
16KB
消防站三色评估报告(风险评估、安全检查细则)
111
2
22KB
整建制比武评分细则(指挥员)(5)
3
3
39KB
作战安全督查应知应会(题库)
13
1
18KB
附件2:非化工类建筑灭火救援预案评审细则(2024年8月修订版).docx(1)
0
8
8M
2023年度支队级单位业务工作考评细则
4
1
85KB
消防救援队伍全体消防指战员考核管理规则细则
1
5
292KB
xx市消防救援队伍公务用车管理实施细则
5
2
23KB
xx大队督查情况的整改报告
38
4
380KB
初级消防员鉴定体技能细则.docx(明)
33
0
22KB
水域救援交流赛项目操作规程与评判细则
3
1
256KB
站办公室量化加分评判细则
1
2
251KB
支队实地训练调研熟悉考核细则.doc
1
15
18KB
关于督查工作机制的调研报告
0
5
15KB
正规化大队细则
2
10
117KB
传达学习中央八项规定精神及其实施细则,研究贯彻落实措施
10
15
57KB
应急通信操法细则
6
10
329KB
四不两直督查,队伍汇报材料
15
8
17KB
3 比 1 倍力系统制作操考核细则
3
1
251KB
“三合一”、“九小场所”、电动车专项工作督查通报
8
5
14KB
xx县消防救援大队政府专职消防队员量化考评实施细则(试行)
25
3
31KB
考评细则20231102
4
5
63KB
关于2023年上半年执行中央八项规定及其实施细则精神情况的自查报告
10
4
15KB
XX县消防救援大队关于做好国务院第X次大督查迎检准备工作的自查报告
2
4
125KB