添加到电脑桌面
添加到电脑桌面,以后点击桌面图标一键打开,无需搜索,非常快捷!
立即添加
资源篮
0
文档悬赏
普通会员
限时优惠
登录
首页
充值
所有文档
文库
其他
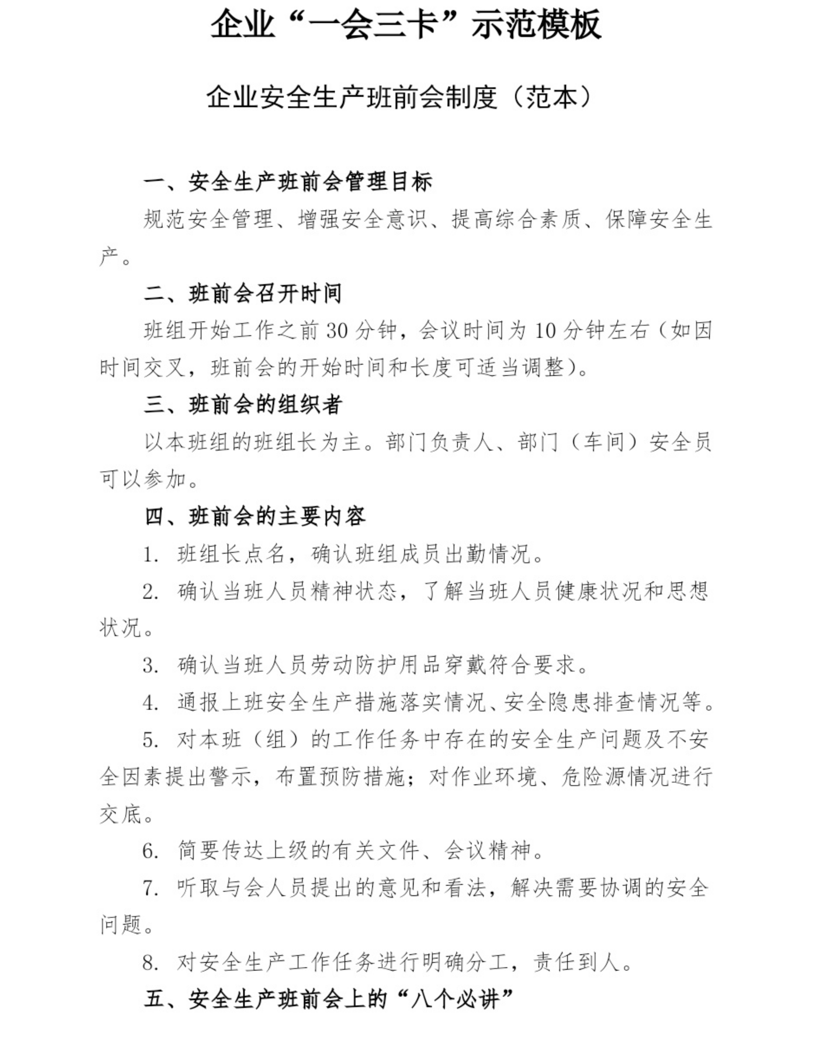
企业一会三卡.pdf
PDF
660KB
5页
下载0
2023-04-05
浏览37
收藏0
评分-
2积分
温馨提示:当前文档有5页,可预览2页。下载可查看全部内容
剩余3页未读,
下载浏览全部
收藏
已收藏
喜欢
已喜欢
应**
这个人很懒,什么都没留下
查看用户
该文档于
上传
相关文档
锂离子电池生产企业火灾扑救
54
0
964KB
国有危化企业标准
0
3
83KB
非公有制企业组织团建指导手册
1
1
2M
企业消防员
0
3
7M
工业企业防火防爆技术
26
0
147KB
2021.11.20 建筑工程企业施工安全事故专项应急预案
0
5
684KB
“4·30”九江市天宝石油化工企业有限公司三甲苯储罐爆炸燃烧事故扑救战例
5
12
377KB
石油化工企业设计防火规范
1
2
40M
石油化工企业火灾防控与灭火救援
4
16
34M
16、关于开展小微企业危险废物收集试点的通知
0
3
669KB
危险化学品企业安全培训空间建设应用指南(试行)
0
1
286KB
《化工企业消防安全主体责任合规指引(试行)》
0
30
800KB
化工企业及化工生产装置
0
9
45M
危险化学品企业消防监督检查内容及
8
5
49M
26种消防车五知一能手册含灭火、举高、专勤、后援消防车
473
0
1M
&Wilderness and Remote First Aid Emergency Reference Guide(American Red Cross )2014
2
2
5M
基层组织工作实用手册
12
2
17M
消防培训真火训练集装箱(固定式)
24
1
503KB
北京市消防救援总队基层正规化管理规定2
10
2
6M
队列会操评分细则
34
3
123KB
储罐事故处置操法池火流淌火
2
10
496KB
胡蜂处置行动手册
56
0
2M
共青团中央关于印发《中国共产主义青年团团内规章制定条例(试行)》的通知
30
0
322KB
新能源企业火灾扑救课题研究教材(锂电池生产、储存企业)
6
15
3M
扑灭隧道火灾新技术
47
0
57KB
二十大报告思维导图(高清版)
5
3
3M
上海长江隧道火灾事故应急救援方法研究_陈永胜
4
5
82KB
建筑室内真火训练设施解析研究
15
1
2M
正规化建设资料汇编
18
10
136M